▵
点击上方蓝字,关注“绿纽科技”
杭市管〔2022〕36号
各区县(市)市场监督管理局(景区分局)、财政局:
现将《杭州市标准化项目资助经费管理办法》印发给你们,请认真遵照执行。
杭州市市场监督管理局
杭州市财政局
2022年3月24日
杭州市标准化项目资助经费管理办法
为大力实施标准化战略,切实发挥标准在推进高质量发展中服务、支撑和引领功能,为高水平建设社会主义现代化国际大都市,争当浙江高质量发展建设共同富裕示范区城市范例提供有力支撑,根据《中华人民共和国标准化法》《国家标准化发展纲要》《浙江省标准化管理条例》和《中共浙江省委浙江省人民政府关于贯彻落实<国家标准化发展纲要>的实施意见》等法律法规,特制定本办法。
一、适用范围
1.在我市行政区域内市场主体注册、税务登记的企事业单位、产学研合作机构、社会团体或专业协会,可依照本办法申请资助。
2.标准化项目是指企事业单位、产学研合作机构、社会团体或专业协会开展国际标准、国家标准、行业标准、地方标准、“浙江制造”标准制定;国家级、省级、市级标准化试点示范;承担国际、全国标准化专业组织等标准化相关活动。
二、组织管理
杭州市技术标准推进领导小组(以下简称领导小组)负责协调处理资助中的重大问题。领导小组办公室(以下简称办公室,设在市市场监管局)负责标准化项目资助工作的申报、初审、评审等资助管理工作。
三、资助项目及资助标准
1.主导制定完成国际标准、国家标准、行业标准、“浙江制造”标准的单位,每项分别给予不高于100万元、30万元、20万元、20万元的资助;参与完成国际标准制定的单位,每项给予不高于20万元的资助。
2.牵头开展完成国家级标准化试点示范项目的单位,每项给予不高于20万元的资助。
3.新承担国际标准化组织(ISO)、国际电工委员会(IEC)、国际电信联盟(ITU)技术委员会(TC)秘书处的单位, 给予不高于100万元的一次性资助,新承担分技术委员会(SC)秘书处的单位,给予不高于50万元的一次性资助;新承担全国专业标准化技术委员会(TC)、分技术委员会(SC)秘书处的单位,分别给予不高于50万元、20万元的一次性资助。
4.主导制定完成省级、市级地方标准,牵头开展省级、市级标准化试点示范项目的单位,对于一等等次、二等等次的项目单位分别给予10万元、5万元的资助。其中省级、市级地方标准项目,每年一等等次不多于5个,二等等次不多于10个;对省级、市级标准化试点示范项目,每年一等等次不多于5个,二等等次不多于10个。
四、申报材料、程序及批准
(一)申报材料
1.国际标准、国家标准、行业标准、“浙江制造”标准、地方标准正式发布的标准文本或证明材料;参与完成国际标准制定文本及证明材料。
2.标准化试点示范项目验收报告。
3.承担标准化专业技术委员会批准文件及相关材料。
4.其他需要提供的有关印证材料。
(二)材料受理
申报资助项目单位将相应材料报当地市场监管局审核后送办公室。
(三)组织评审
1.资助项目每年评审一次,办公室组织专家对申报材料进行初审,不符合资助条件的项目不提交评审,符合条件的组织专业评审组评审。
2.专业评审组从标准化专家库中产生,设组长1名,成员4-6名。
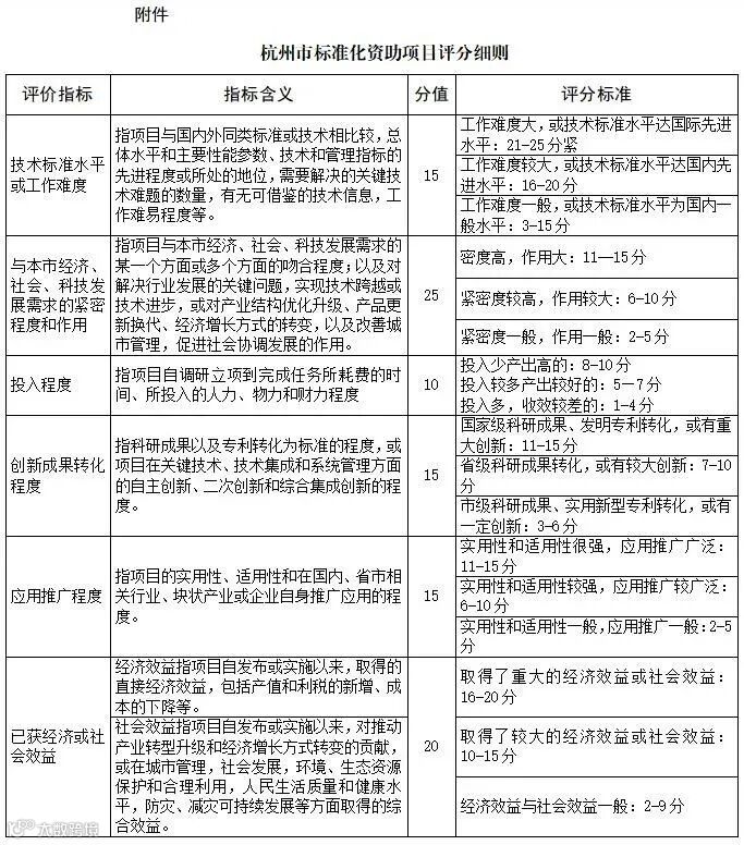
3.评审等次从技术标准水平或工作难度、与本市经济、社会、科技发展需求的紧密程度和作用、投入程度、创新成果转化程度、应用推广程度、已获经济或社会效益等六个方面进行综合评价(见附件《杭州市标准化资助项目评分细则》)。评审得分80分(含)以上的,推荐为一等等次;得分80分以下70分(含)以上的,推荐为二等等次;得分70分以下60分(含)以上的,推荐为三等等次。一等、二等、三等等次资助额分别为该类项目最高资助标准的100%、70%和40%。
4.办公室根据评审情况,形成年度资助方案,征求领导小组成员单位意见,经市市场监管局党委会审议后报分管市领导审定。
(四)社会公示
1.资助方案在市市场监管局官网公示五个工作日,接受社会监督。
2.对公示内容有异议的单位或个人须在公示期内向办公室提出。逾期提出的,不予受理。提出异议的单位或个人应当表明真实身份,并提供书面材料和必要的证明文件,否则不予受理。
3.异议的提出者必须对所提出的事实和证明文件承担法律责任。以匿名方式提出的异议一般不予受理。
4.在接到书面异议材料后,市市场监管局应在15日内会同相关部门组织完成调查、复核工作,及时提出复核意见,并回复提出异议的单位或个人。
(五)批准资助
公示无异议的,由市市场监管局批准发文,市财政局按相关程序及时下拨资助资金。
五、附则
1.本办法资助资金由市财政及区、县(市)财政各承担50%。
2.各区、县(市)收到市级资助资金后应在1个月内将资金拨到项目承担单位。
3.本办法自2022年4年24日起施行,有效期3年,由市市场监管局负责组织实施。前发的《关于印发杭州市标准化项目资助经费管理办法的通知》(杭市管〔2019〕46号)同时废止。
附件:杭州市标准化资助项目评分细则
项目申报或政策文件详情请咨询:
陈先生 13588003655
昌女士 18058157735
或微信最下方留言咨询
左右滑动查看更多

