▵
点击上方蓝字,关注“绿纽科技”
为更好地引导和推动重点新材料的产业化和规模化应用,在各地经信局和院校推荐的基础上,经初审和专家评审,我厅编制了《2022年浙江省重点新材料首批次应用示范指导目录》,现予公示。
在公示期限内,各相关单位和个人均可通过来信、来电、来访的形式,向浙江省经济和信息化厅反映公示对象存在的问题。
公示时间:2022年8月1日-8月8日。
联系方式:省经信厅材料处,0571-87058139;省经信厅机关党委(机关纪委),0571-87058252。
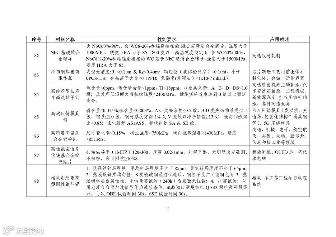
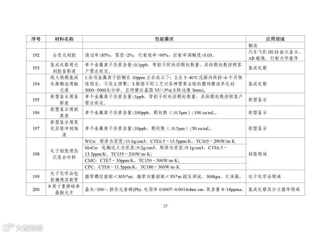
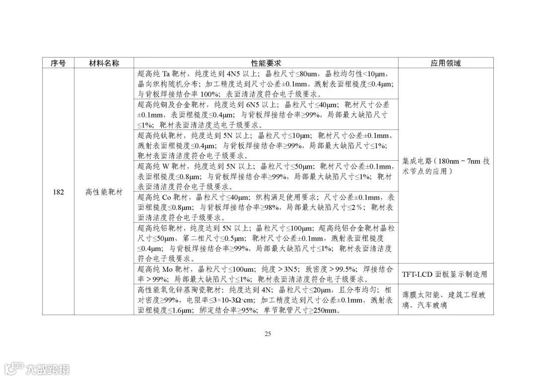
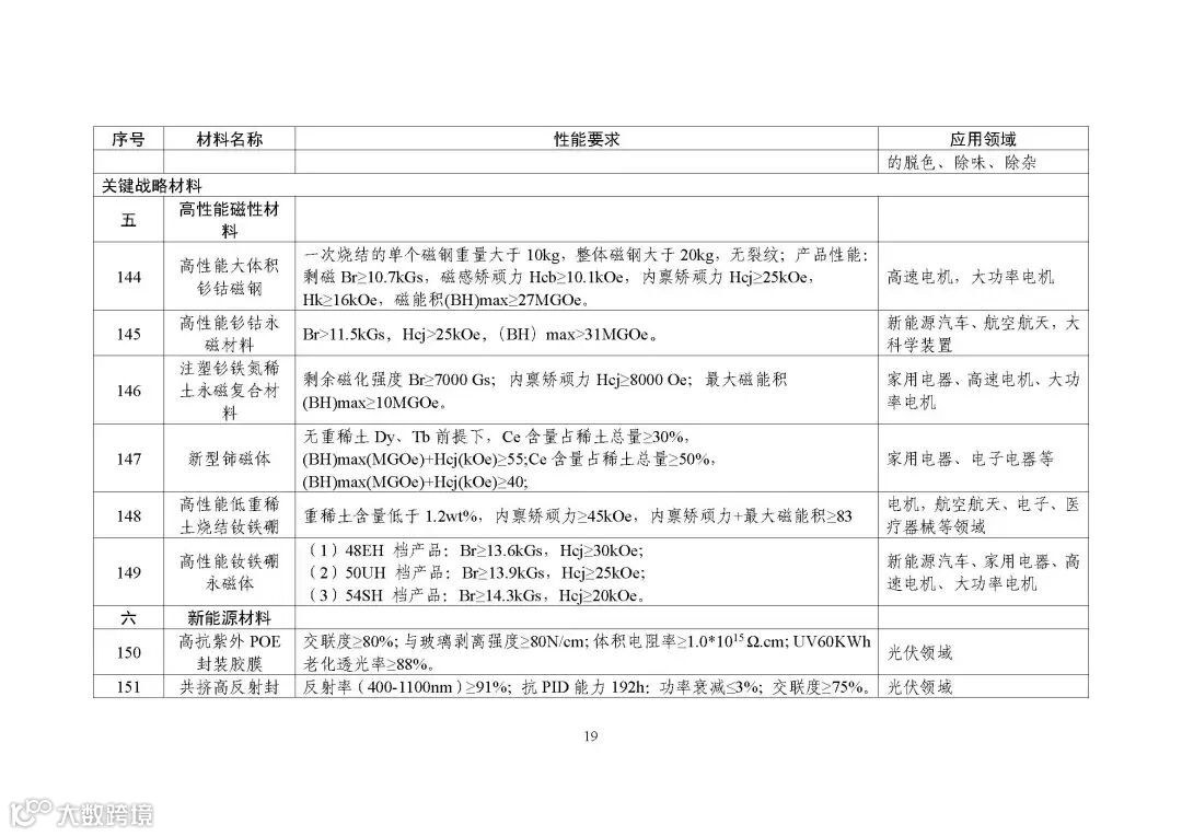
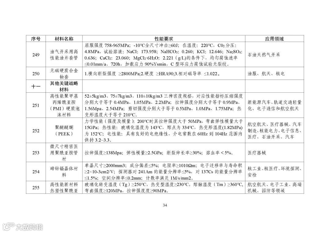
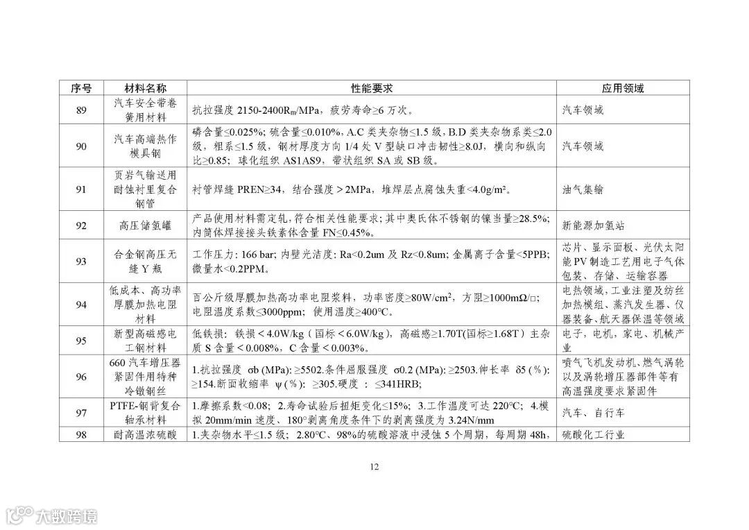
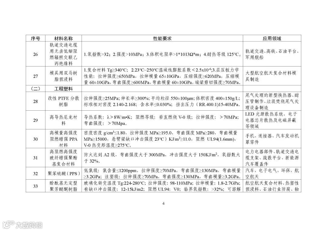
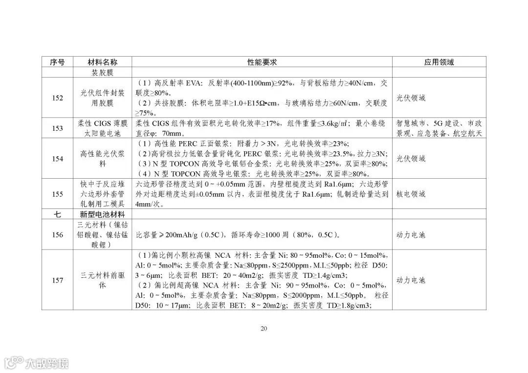
附件:2022年浙江省重点新材料首批次应用示范指导目录(公示稿)
浙江省经济和信息化厅
2022年8月1日
项目申报或政策文件详情请咨询:
陈先生 13588003655
昌女士 18058157735
或微信最下方留言咨询
左右滑动查看更多

