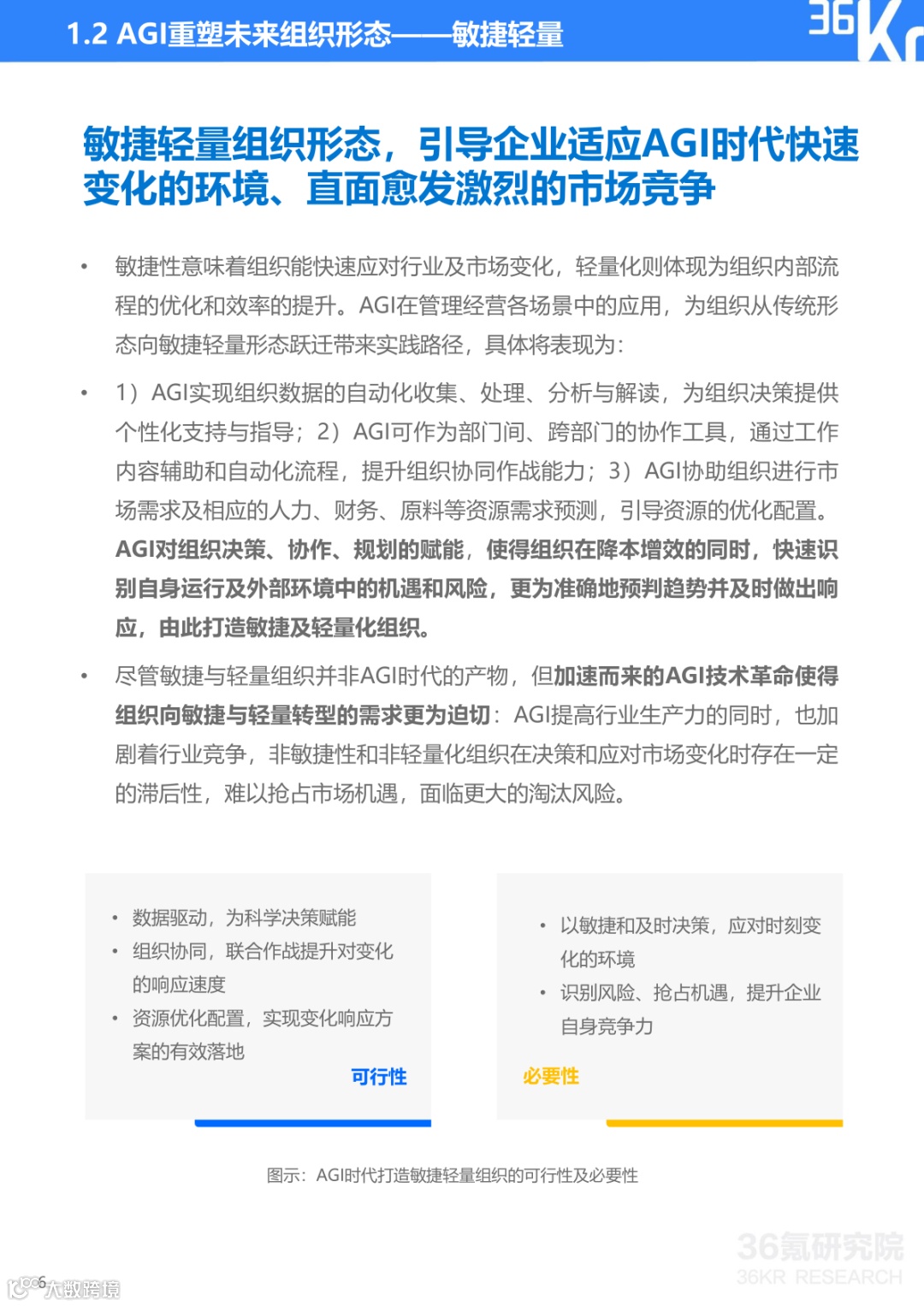
“
01. 全球首个“宋韵汉服模型”发布

近日,2023全国宋韵服装时尚设计大赛在中国美院象山校区启动。

图:中国AIGC产业联盟发起人、巴比特CEO、无界AI合伙人王雷介绍“宋韵汉服模型”

02.首款国产AI搜索横空出世革了传统搜索引擎的命

近日,昆仑万维正式推出了国内第一款融入大语言模型的搜索引擎——天工AI搜索,并同时开启内测申请(内测地址:tiangong.cn)。
大模型带来的整合、提炼、串联信息的能力,让AI搜索能更好地应对开放式问题。处理知识类和创意类搜索时,表现也完爆传统搜索引擎。
就天工AI搜索来说,它与传统的搜索引擎类似,会首先将搜索结果的信息源展示出来。
然后,再给出由AI大模型生成的总结。
最后再配上由AI生成的追问,形成的「链接——回答——追问」的结果呈现方式。

03.2023年AGI时代下的组织变革研究报告







04.OpenAI不藏着了,开放微调功能

近日,OpenAI宣布推出基于GPT-3.5 Turbo的微调功能并更新API,让企业、开发人员能够使用自身数据定制ChatGPT。
05.英伟达发布最强AIGC芯片!“生成式AI的iPhone时刻已来”

2023年天猫秋冬新势力周,将秋冬的时尚趋势细分为四个生活场景,分别是代表日常工作途中的气质松弛通勤、闲暇生活时的个性态度出街、依旧承载户外大热元素的动感机能生活,以及更能在潮流元素中彰显民族自信的古韵集市。
基于本次四大生活场景主题,鹿班AI携手天猫服饰联合五家优质品牌,依托鹿班AI的技术,通过服饰设计行业各类细分定制化标签,结合对于品牌产品、调性、风格等批量化训练学习,轻量化传统服装行业设计链路,一周内完成符合五大品牌调性的全新秋冬AI 趋势LOOKBOOK视觉输出


-END-






