▵
点击上方蓝字,关注“绿纽科技”
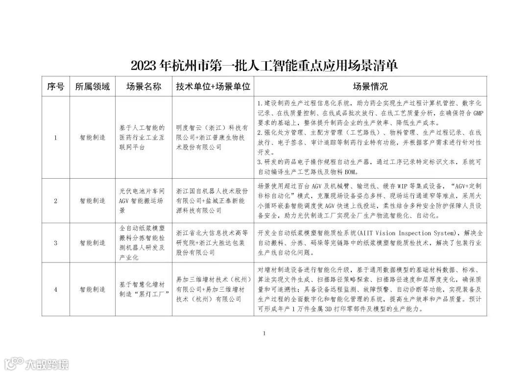
为推进人工智能技术转化和场景应用,促进人工智能产业发展,经企业申报、区县遴选、市经信局审核,现将39个场景纳入2023年杭州市第一批人工智能重点应用场景清单,向社会公开发布。
附件:2023年杭州市第一批人工智能重点应用场景清单。
扫描二维码下载附件
杭州市经济和信息化局
2023年5月17日
来源:杭州经信
项目申报或政策文件详情请咨询:
陈先生 13588003655
昌女士 18058157735
或微信最下方留言咨询
左右滑动查看更多
▲将我们设为「星标★」才能第一时间收到推送哦


