1、政策历程图
“十二五”和“十三五”时期,国家大力支持卫星制造和应用产业,加快布局卫星资源。“十四五”期间,明确提出深化北斗系统推广应用,推动北斗产业高质量发展。

2、国家层面政策汇总及解读
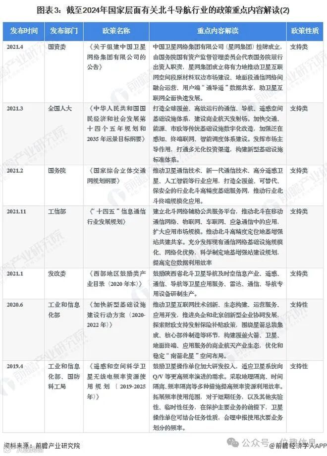
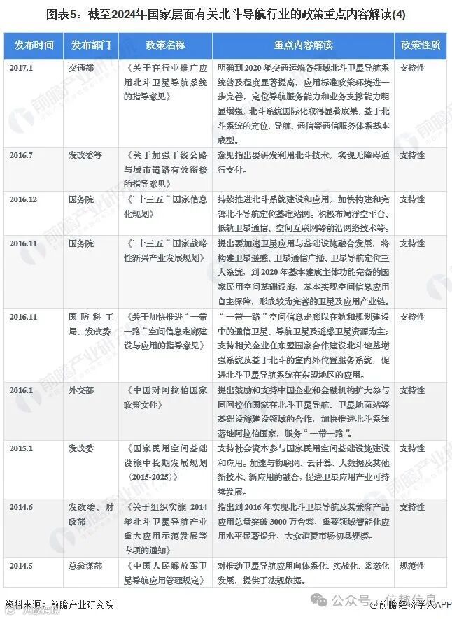
——国家层面北斗导航行业政策汇总
2010年以来,国家发布一系列政策鼓励发展北斗导航,提升北斗导航自主研发实力,推动北斗导航在汽车、船舶、航天航空等领域的应用。中国北斗导航行业相关政策汇总解读如下:





——《关于大众消费领域北斗推广应用的若干意见》解读
2023年9月,工信部发布《关于大众消费领域北斗推广应用的若干意见》,推动北斗系统在大众消费领域应用,重点包括提升产业基础能力、繁荣北斗大众消费市场、健全完善产业生态等。

3、各省市层面的政策汇总及解读
——31省市北斗导航行业政策汇总
近年来,众多省市发布政策鼓励发展北斗产业,推动北斗相关产品研发,强化北斗在各领域的应用。重点省市北斗导航行业相关政策汇总如下:



——31省市北斗导航行业发展目标解读
从重点省市北斗导航的发展目标看,主要包括建设产业基地、完善产业链布局和加快北斗产品的应用。主要省市的政策汇总如下:

更多本行业研究分析详见前瞻产业研究院《中国北斗导航行业重点企业发展分析及投资前景报告》。
特别声明:以上内容(如有图片或视频亦包括在内)为自媒体平台用户上传并发布,本平台仅提供信息存储服务。

