▵
点击上方蓝字,关注“绿纽科技”
为进一步提升我省工业设计赋能制造业高质量发展能力,拟对《浙江省省级工业设计中心认定管理办法(试行)》(浙经信服务〔2013〕215号)进行修订,根据我省规范性文件制定管理相关规定,现就《浙江省省级工业设计中心认定管理办法(征求意见稿)》予以公布,征求公众意见。如有修改意见或建议,请于2024年1月10日前通过电子邮件、电话、信函等形式反馈至浙江省经济和信息化厅生产服务业处。
公示时间:2023年12月11日-2024年1月10日。
联系人:陆一鸣
联系电话:0571-87058143
邮箱:scfwyc@163.com
附件:(点击文末“阅读原文”查看或下载附件)
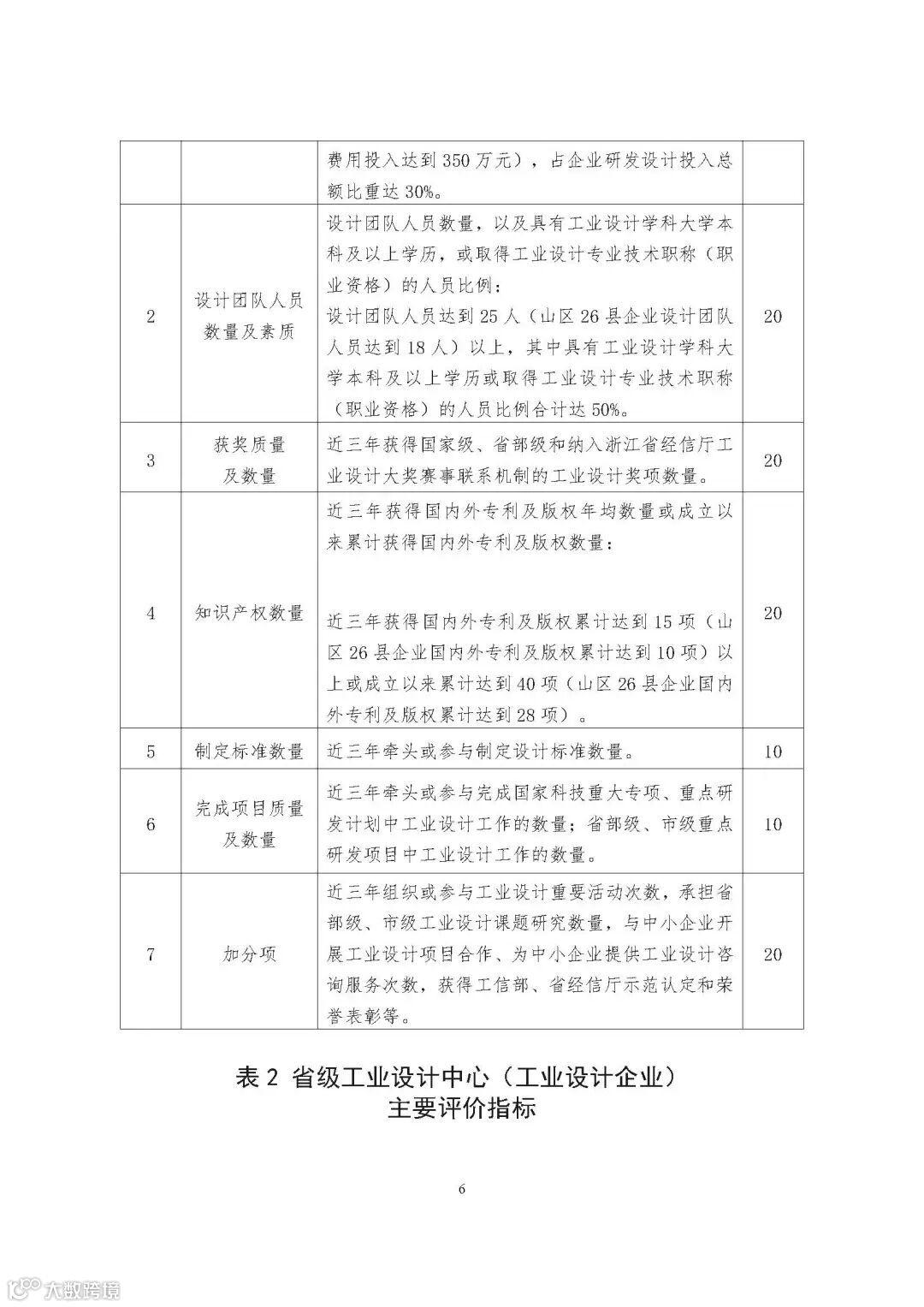
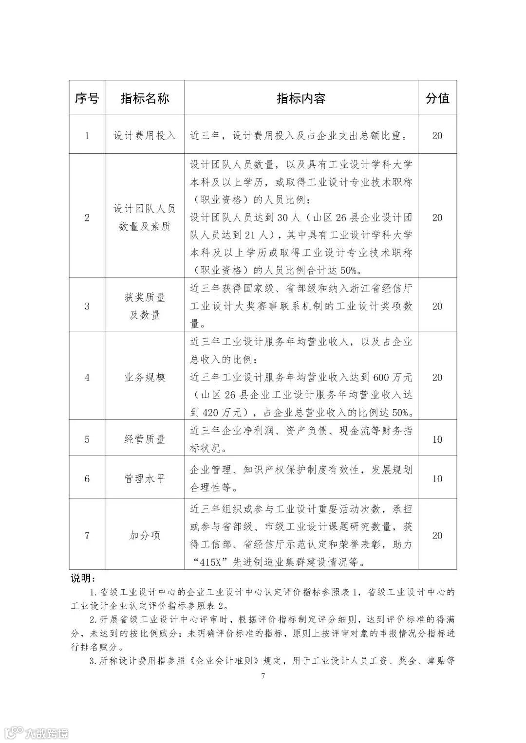
浙江省省级工业设计中心认定管理办法(征求意见稿)
浙江省经济和信息化厅
2023年12月11日
项目申报或政策文件详情请咨询:
陈先生 13588003655
昌女士 18058157735
或微信最下方留言咨询
左右滑动查看更多
▲将我们设为「星标★」才能第一时间收到推送哦

