点击蓝字 关注我们
Hangzhou Cultural Creative Digital Technology Research Institute
AIGC
文献名
作者:王冬青,陈自力,邵文豪,张粤芳,李赞坚,任光杰
来源:
中国电化教育
从“负能”到“赋能”:基于LLMs的思维链
提示设计与教研
AI智能体构建
关键词:
大语言模型;智能体;思维链提示;课堂教学智能分析;循证教研
摘要
课堂教学智能分析是人工智能技术赋能循证教研的新趋势,通常以报告的形式呈现给一线教师,但其往往包含巨 大认知负荷且数据呈现复杂,使得一线教师难以把握问题关键点并用于教学改进,以数据“赋能”为出发点,却反而给教师 带去了数据“负能”。该文基于思维链提示逻辑,提出了教研AI智能体赋能课堂教学分析报告解读的构建框架,实现从数据 解析到反馈生成的循环,并以此为导向模块化构建了基于开源大语言模型(LLMs)的智能体框架,个性化开发教研AI智能体。 通过63份真实报告数据,验证了“基于思维链提示的回复”相较于“基于LLM的普通回复”的有效性,结果表明前者在多项 评价维度上均表现出更高的评分,尤其是在准确性、逻辑性和专业性方面具有显著提升。该文通过聚焦智能体在教研中的垂 直应用,探索从数据负能到赋能转变的新路径。
文章框架
文章框架:
01
文章
内容
一、研究背景
1. 技术基础与应用现状
依托大语言模型(LLM)的生成式人工智能(GAI)已广泛应用于教育场景,支持个性化教学、学习反馈和课堂评估。然而实际应用中,基于少量数据训练的教学智能体存在明显局限:依赖预设规则导致反馈僵化,生成内容缺乏灵活性。
2. 研究进展与突破方向
近期研究主要从三个方向突破:
1) 基于开源LLM构建专用教育智能体,实现环境感知和动态反馈
2) 探索ChatGPT等模型在任务设定、内容记忆等场景的应用潜力
3) 开发支持多模态分析的教学智能体框架
3. 本研究的创新路径
针对现有问题,本研究:
1) 聚焦一线教研中的"负能"现象
2) 构建专用教研AI智能体框架
3) 通过实践验证探索GAI赋能教育的新路径
一、研究内容
(一)问题提出:“负能”何来
1.研究背景与问题提出
课堂教学智能分析报告依托课堂智能分析技术,已成为教研活动的重要循证工具。本研究依托G市"AI助推教师队伍建设示范区"项目,调研56所中小学的应用实践,发现两个核心"负能"问题:
1)报告内容过于繁冗(含师生互动、学生情感等多维度数据),导致教师信息过载;
2)通用大语言模型(如ChatGPT)的解读结论空泛,难以聚焦教学问题。
2.现状分析与挑战
调研显示:
技术优势:课堂智能分析技术(如CSMS)能生成多模态数据报告;
应用困境:
a)教师认知负荷高,难以提取关键信息(访谈案例A教师);
b)通用GAI(如文心一言)的解读缺乏教学场景针对性[12];
c)报告价值未转化为实际教学改进。
3.解决方案与研究重点
提出构建专用"教研AI智能体"框架:
1)基于开源LLM(如智谱清言)设计思维链提示方法;
2)聚焦教学问题识别与个性化改进方案生成;
3)突破通用GAI的局限性,实现学科特异性分析。
(二)解决方法:面向智能分析报告解读的思维链提示设计
主要问题:
课堂教学智能分析报告存在数据复杂、解读困难的问题。报告包含师生互动、学生情感等多维度数据,但内容过于繁冗,教师难以快速把握关键点。通用大语言模型的解读结论又过于泛化,无法聚焦具体教学问题。
解决方案:
本研究提出基于思维链提示的教研AI智能体框架。通过分阶段引导机制和逻辑递进式对话,帮助教师逐步解读报告数据。该方案旨在解决当前报告解读中存在的空泛不聚焦问题。本研究从宏观的数据分析到具体问题聚焦,实现数据解读到教学优化的循环,思维链提示方法包括两个层次:一是,构建分阶段引导机制,提升教师对报告的理解;二是,实现逻辑递进式对话,提高教师的反思和调整能力,如图1所示。
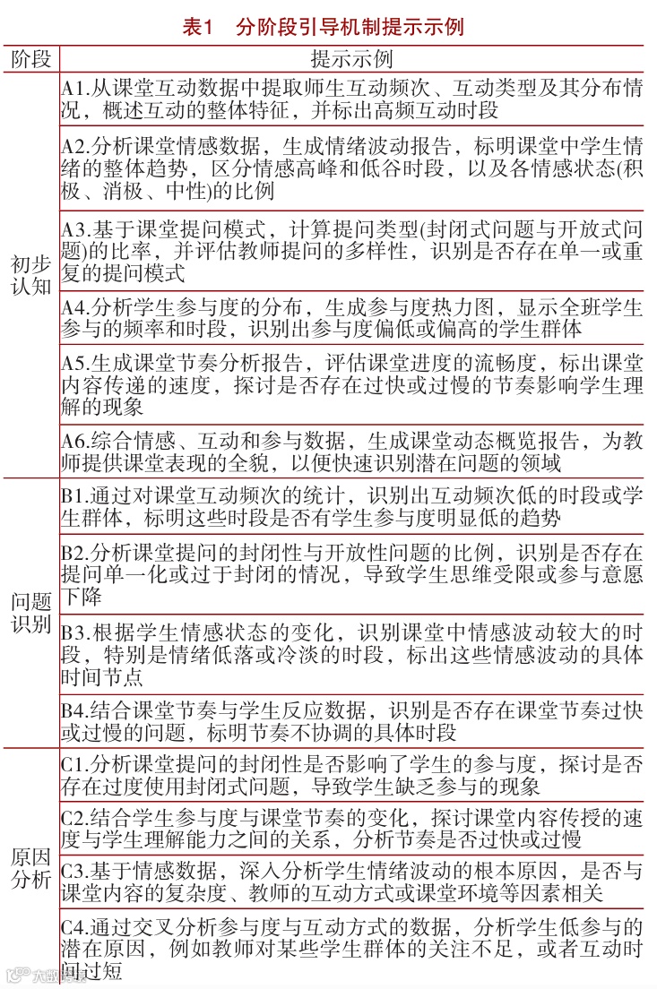
1.分阶段引导机制:扩展报告分析步骤与细化逻辑
分阶段引导机制通过五个递进阶段实现教学数据的深度解析:初步认知(概况把握)、问题识别(关键问题定位)、原因分析(行为模式解读)、决策支持(改进建议生成)和反馈优化(方案调整)。该机制将复杂的课堂数据(如师生互动、提问模式等)分解为可操作的步骤,通过分层提问帮助教师逐步完成从数据理解到教学改进的转化。
实施过程以递进式对话为核心:先归纳基础数据建立整体认知,再聚焦深层问题分析成因,继而生成针对性建议,最终通过教师反馈优化方案。各阶段提示示例(见表1)确保支持精准度,形成"数据解析-反馈生成"的完整闭环,提升教学决策的科学性。
2.逻辑递进式对话:基于多层互动的反馈调整
蜀绣作为传统工艺美术,其艺术价值体现在十二大类针法
逻辑递进式对话指通过逐步提问的方式是教师与大语言模型之间的一种信息交换模式,更是一种动态的反馈调整机制,通过五个具体的互动层次:递进引导、个性化反馈、灵活对话、反馈循环和自学习,逐步引导教师深入理解课堂数据,最终形成对教学问题的全面理解。五个互动层次的协作流程如图2所示。
1)递进引导
采用链式提问路径,由整体到细节逐步解析数据。首轮对话呈现课堂总体表现(如互动频次、情感分布等基础指标),后续通过"提问频率是否合理?""学生参与度与情感状态是否关联?"等分层问题,引导教师从现象分析过渡到归因思考,建立结构化认知框架。
2)个性化反馈
基于教师实时反馈动态调整输出。当教师持续追问"学生消极情绪案例"时,自动强化情感维度数据分析,弱化其他次要指标(如设备使用数据),确保建议始终聚焦教师关注的核心问题。
3)灵活对话
实现学科自适应对话策略:
-文科(如语文):优先分析阅读响应时长、情感波动曲线
-理科(如数学):侧重提问梯度设计、解题步骤互动质量
通过识别学科关键词(如"文言文""方程式")自动切换分析模板。
4)反馈循环
构建"建议-实施-再优化"闭环:
①首轮生成改进方案(如增加开放式提问)
②跟踪教师实施后的新数据(如二次提问效果)
③迭代调整建议(优化提问类型配比)
确保建议随教学实践持续进化。
5)自学习
通过历史交互数据训练偏好预测模型:
-短期记忆:当前对话中的高频追问点
-长期记忆:教师过往3个月重点关注指标(如78%对话涉及"学困生参与度")
据此预置后续对话的默认分析维度,提升响应效率。
研究心得1
研究创新:本研究构建的教研AI智能体创新性地采用思维链提示技术,通过分阶段引导和逻辑递进式对话的双重机制,实现了教学报告从数据解析到教学改进的系统化转化。
方法突破:研究提出的五步标准化解读流程(认知→识别→分析→决策→反馈)和五层互动模型(引导→反馈→对话→循环→学习),有效解决了教学报告解读中的信息过载和解读空泛问题。
应用成效:该智能体在提升报告解读准确性和逻辑性方面成效显著,特别是学科适配功能表现突出,为教育AI的实践应用提供了示范性解决方案,同时指明了语言多样性优化的改进方向。
(三)基于思维链提示的教研AI智能体构建:转负能为赋能
依托上述思维链提示设计构建教研AI智能体,包括用户交互、思维链、长期记忆和语言模型四个模块。模块与模块之间高效协同,共同构成从数据解析到反馈生成的闭环,实现将课堂教学智能分析报告中的复杂信息转化为可操作的教学建议,具体设计架构如图3所示。
用户交互模块作为教师与系统的主要接口,支持课堂分析报告上传和自然语言对话两种交互方式。该模块不仅能自动解析报告中的学生参与度、互动频率等关键指标,还能通过多轮对话理解教师需求,并借助自学习机制持续优化交互体验,使反馈更加精准贴合实际教学场景。
思维链提示模块是整个系统的智能核心,采用分阶段引导和逻辑递进式对话相结合的工作机制。通过“整体认知-问题识别-原因分析-改进建议"的递进式分析框架,将复杂的课堂数据转化为可操作的教学优化方案。同时,系统会根据教师的实时反馈动态调整对话路径和分析重点,确保输出的建议既专业又具有针对性。
长期记忆模块为系统提供持续进化能力,通过记录和分析历史交互数据来优化服务质量。该模块不仅会建立教师个人偏好档案和教学常模数据库,还能自动识别不同学科、课型的细微差异,动态整合最新教研成果,使系统在长期使用中越来越了解教师的个性化需求,提供更精准的教学支持建议。
语言模型模块作为技术基础,采用教育场景定制的微调策略和提示词工程。计算平台通过数据增强扩展多情境样本,配合严格的数据质量管理机制,确保模型在课堂数据分析中既具备良好的泛化能力,又能保持稳定的输出质量。这些技术保障使得系统能够准确理解教学场景中的专业需求,生成符合教育规律的智能化反馈。
研究心得2
创新特色:本研究构建的教研AI智能体通过思维链提示技术实现教学报告的智能化解读,创新性地将教育理论与AI技术深度融合,建立了系统化的教学分析框架。
技术突破:智能体有效解决了教学报告解读中的信息过载问题,利用分阶段引导和逻辑递进式对话降低理解门槛,通过多模块协同构建教育AI应用新范式。
应用价值:该系统既保持了教学分析的专业性,又实现了智能化转化,为教育领域的AI技术应用提供了可推广的实践方案。
(四)研究过程与结论:赋能循证教研的数字化转型
本研究基于上述智能体设计架构,开发了基于思维链提示的教研AI智能体,通过真实的一线课堂教学智能分析报告数据验证有效性。
1 . 实验设计
本研究在G市56所中小学收集70份报告,筛选后保留63份合格样本。采用对比实验设计,分别用普通大模型(智谱清言)和教研AI智能体生成63对分析回复。评价标准包含教学分析能力(5维度)和综合语言能力(4维度),采用2-3点李克特量表评分。
研究团队与专家合作完成数据标注:先对5对样本进行试标并达成共识,再独立完成剩余58对标注(评分一致性0.84)。通过配对样本t检验和效应量分析,验证思维链提示方法的优势。具体评价维度见表2。
2.数据分析与结论
研究结果显示,"基于思维链的回复"(均分12.4)显著优于"普通回复"(均分7.8)。t检验表明,在9个评价维度中,思维链方法在准确性(1.14vs0.54)、充分性(1.59vs1.12)、广泛性(1.67vs0.39)、逻辑性(1.65vs0.47)和专业性(1.43vs0.46)5个维度具有大效应量提升(Cohen'sd>0.8)。特别是在广泛性维度,得分提升达328%,显示思维链能有效拓展分析视角。
然而,在多样性(提升0.15)、亲和性和简要性维度未达显著差异。分析原因主要有三:1)思维链设计侧重逻辑深度而非语言多样性;2)基础模型缺乏风格调控机制;3)教学反馈数据集本身多样性不足。这些发现为后续优化指明了方向:在保持分析深度的同时,需加强语言风格的多样化训练。
(五)下一步研究方向
基于思维链提示的教研AI智能体在解读报告和决策支持中具有较好的应用潜力,结合上述讨论,还可以从以下几个方向对AI 智能体的改进进行深入研究:
1.数据集的多样化和情境化
为推动教育专用大模型的发展,构建教育领域的专业数据集显得尤为重要。未来研究可将教师行为与学生表现细化为不同的课堂情境数据,除当前应用较多的学科领域知识外,应涵盖教学教研、教育评价以及教师专业发展等数据,以支持多样化的课堂分析需求,构建更具通用性和适应性的教研AI智能体,更有效地响应教师在多样课堂场景中的不同需求。
2.智能体的微调与优化
本研究采用迁移学习和多任务学习等方法优化智能体性能。迁移学习帮助模型将通用知识转化为教育领域专业能力,多任务学习则通过共享多任务知识提升处理效率。结合自监督学习增强模型适应性,使智能体能更专业地分析教学报告、设计个性化方案,为教师提供精准决策支持,有效提升教学质量。
3.多智能体协同应用
多智能体技术凭借其动态交互和角色扮演特性,在教育领域展现出显著应用潜力。该技术支持构建专家型智能体集群,各智能体专精特定学科领域,能提供高度专业化的教学咨询与问题解答。同时,通过模拟多样化虚拟学生(不同学习风格/能力特征),创设沉浸式教学演练环境,帮助教师提升应对复杂课堂情境的能力,并获得个性化教学反馈,从而系统性地促进教师专业发展。
研究心得3
创新特色:本研究构建的教研AI智能体通过思维链提示技术实现教学报告的智能化解读,创新性地将教育理论与AI技术深度融合,建立了系统化的教学分析框架。实验证明,该系统在准确性、逻辑性等核心维度上提升显著,广泛性维度得分提升达328%。
技术突破:智能体采用分阶段引导和逻辑递进式对话的双重机制,有效解决了教学报告解读中的信息过载问题。通过迁移学习、多任务学习等技术优化,实现了教育领域知识的专业转化,构建了教育AI应用新范式。
应用价值:该研究既保持了教学分析的专业性,又实现了智能化转化,为教育领域的AI技术应用提供了可推广的实践方案。同时提出的多智能体协同发展方向,为教师专业能力提升开辟了新路径。
02
结
语
通过持续的数据优化和智能体设计改进,未来的教研AI智能体有望进一步推动教师专业能力的发展,探索从数据“负能”到“赋能”的转变的新路径。
研究心得5
本研究通过构建基于思维链提示的教研AI智能体,创新性地解决了教学分析报告解读中的核心问题。研究采用模块化设计,通过用户交互、思维链、长期记忆和语言模型四大功能模块的协同工作,实现了从数据解析到教学建议的智能化转化。实验证明,该智能体在准确性、逻辑性等核心维度上提升显著,广泛性维度得分提升达328%,为教育AI应用提供了重要范式。
研究的主要创新点在于:
1)提出分阶段引导和逻辑递进式对话的双重机制,有效提升报告解读的系统性和针对性;
2)引入长期记忆模块,使系统具备持续进化能力;
构建完整的"数据输入-智能分析-持续优化"闭环系统。这些创新为教育领域的AI技术应用提供了理论框架和实践范例。
学习研读人
黄杰
浙江理工大学
2024级研究生
视觉传达与时尚数媒
注:
本篇文章摘要研读,仅供学习交流所用,对文章的学习心得仅代表个人观点,全文的文献只是产权归作者和刊物所有。
【推荐阅读】
AI探索案例
【课程活动】
AIGC训练营系列/创意引擎高研班
关于机构
杭州文创数字科技研究院由杭州市科学技术局主管,由浙江大学、中国美术学院、浙江科技大学和浙江钱塘江文化研究会等单位联合共建,服务杭州“数字经济第一城”战略,以“数字科技+文化创意”深度融合为核心,依托人工智能生成内容(AIGC)、数字孪生、区块链、元宇宙等前沿技术,构建“技术研发—场景应用—产业赋能—国际协作”全链路生态,打造长三角地区数字文创领域的技术创新引擎与产业孵化标杆,2024年科研服务收入为220万。
服务模块
AI人才培训
AI数字营销
数字IP建设
数据服务支持
AI智能体服务
大模型的开发及应用
人形机器人的模型训练展示空间设计
合作联系
刘老师(微信号:ZCDA13757130742)
👉️点个“在看”
助力AIGC文创数字产业孵化

