▵
点击上方蓝字,关注“绿纽科技”
根据有关文件要求,我厅联合省财政厅开展了2024年首批次新材料认定奖励和应用奖励工作。经企业申报、地方推荐、初审和专家评审,现将2024年浙江省首批次新材料认定奖励和应用奖励拟奖励项目进行公示,请社会各界监督。
公示时间:2024年12月3日-2024年12月9日
如有意见或异议,可向我们反映。
联系电话:省经信厅材料处 0571-87058139
省经信厅机关党委(机关纪委) 0571-87058252
浙江省经济和信息化厅
2024年12月3日
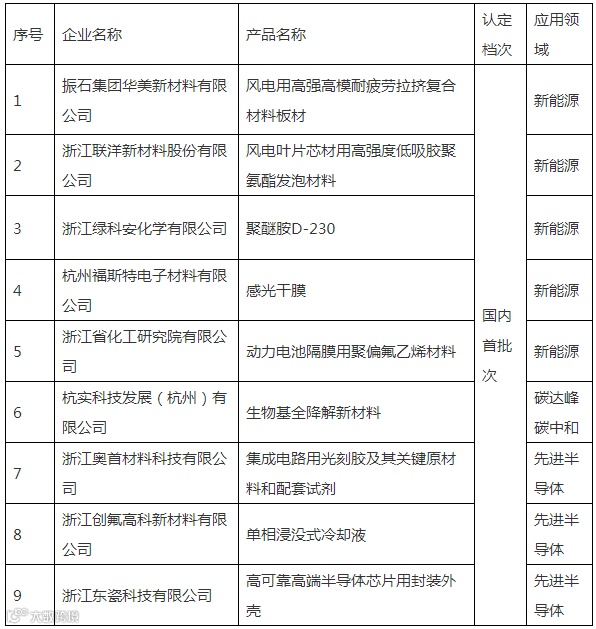
附件:2024年浙江省首批次新材料应用奖励拟奖励项目公示名单
附件:2024年浙江省首批次新材料认定奖励拟奖励项目公示名单
项目申报或政策文件详情请咨询:
昌女士 18058157735
陈先生 13588003655
或微信最下方留言咨询
左右滑动查看更多
▲将我们设为「星标★」才能第一时间收到推送哦

