▵
点击上方蓝字,关注“绿纽科技”
各有关市、县(市)财政局、经信局:
根据《中小企业发展专项资金管理办法》(财建〔2021〕148号)、《财政部 工业和信息化部关于支持“专精特新”中小企业高质量发展的通知》(财建〔2021〕2号)、《财政部关于提前下达2025年中小企业发展专项资金预算的通知》(财建〔2024〕387号)等规定,现提前下达你市、县(市)2025年国家中小企业发展专项资金预算(详见附件1),并就有关事项通知如下:
一、相应增加你市、县(市)2025年“2150805中小企业发展专项”支出预算指标(项目名称为“中小企业发展专项资金”,项目代码为“10000014Z145110010027”),待2025年预算年度开始后,按程序拨付使用。支出列2025年政府收支分类科目:“215资源勘探工业信息等支出”。
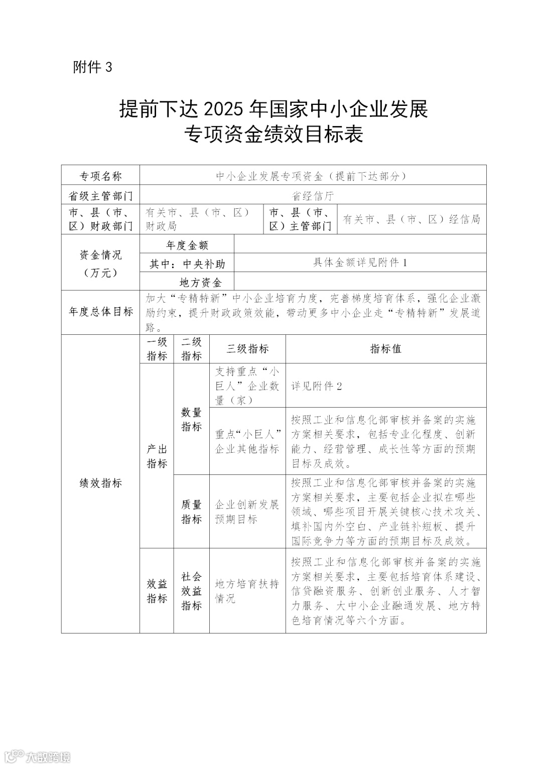
二、本次提前下达资金为第一轮第二批国家专精特新重点“小巨人”企业高质量发展第三年中央奖补资金,根据工业和信息化部绩效考核结果分档分配,绩效考核等级为A、B、C的企业奖补金额分别为270万元、230万元、185万元。
三、中小企业发展专项资金要列入转移支付预算执行常态化监督范围,各级财政部门要在预算管理一体化系统及时接收登录预算指标,并保持“追踪”标识不变,依托预算管理一体化系统转移支付监控模块,加强日常监管,提高转移支付资金管理使用的规范性和有效性。
四、有关市、县(市、区)财政局和经信局要按程序及时拨付资金,并进一步压实责任,按职责分工加强资金监管,根据《支持“专精特新”中小企业高质量发展中央奖补政策浙江省工作指南(试行)》(浙经信企业〔2021〕164号)等有关规定,管好用好国家级专精特新“小巨人”企业奖补资金,确保专款专用,不得截留、挤占、挪用或擅自调整。同时,要强化全过程绩效管理,加强对绩效目标实现程度的监控,建立项目绩效跟踪机制,确保绩效目标如期保质保量实现。
附件:(点击文末“阅读原文”查看或下载附件)
1.提前下达2025年国家中小企业发展专项资金分配表
2.第一轮第二批国家级“专精特新”小巨人企业第三年奖补资金支持名单
3.提前下达2025年国家中小企业发展专项资金绩效目标表
浙江省财政厅
浙江省经济和信息化厅
2024年12月10日
(此件公开发布)
附件
上下滑动查看全文
项目申报或政策文件详情请咨询:
昌女士 18058157735
陈先生 13588003655
或微信最下方留言咨询
左右滑动查看更多
▲将我们设为「星标★」才能第一时间收到推送哦

