大数跨境
0
0

资讯|清华大学AIGC发展研究报告1.0版震撼发布!192页PPT

资讯|清华大学AIGC发展研究报告1.0版震撼发布!192页PPT 杭州文创数字科技研究院
2023-05-19
2

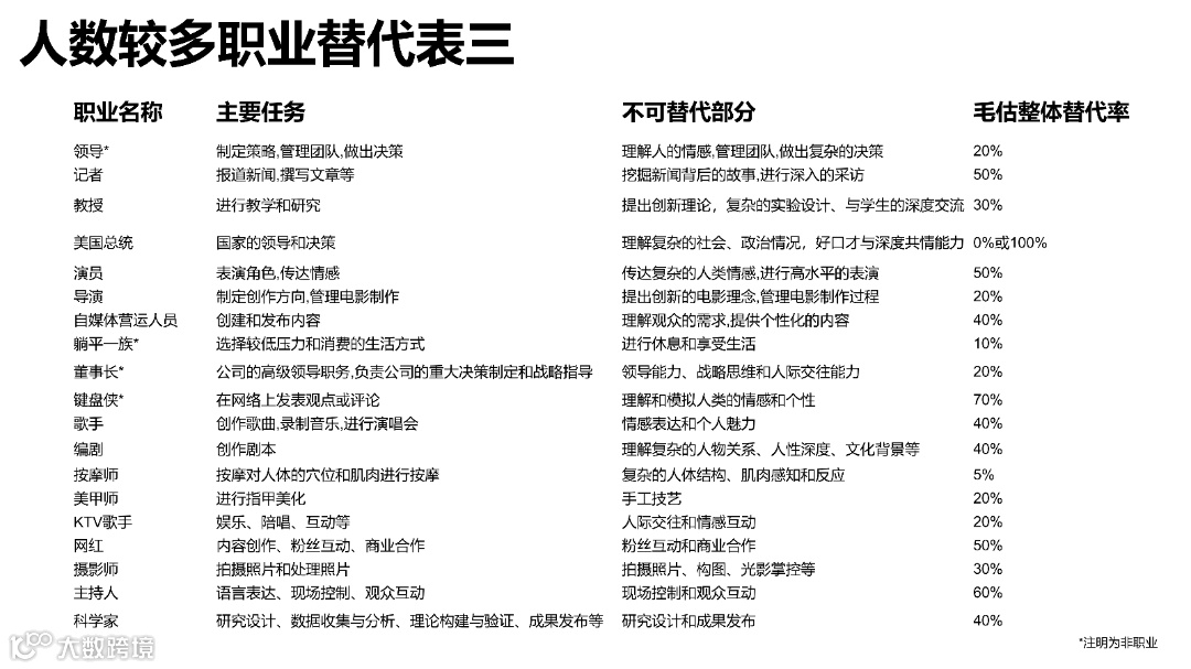
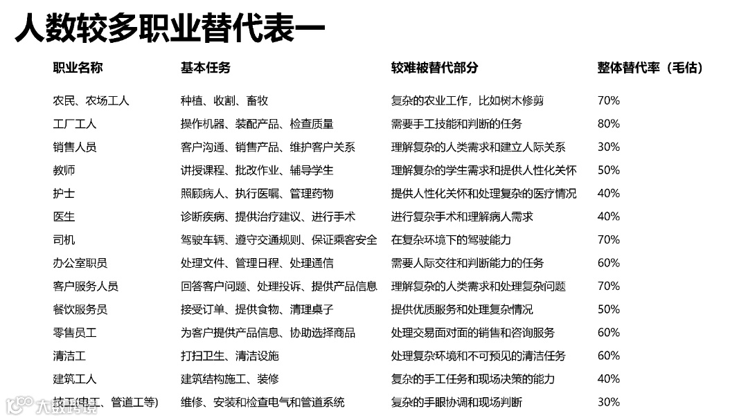
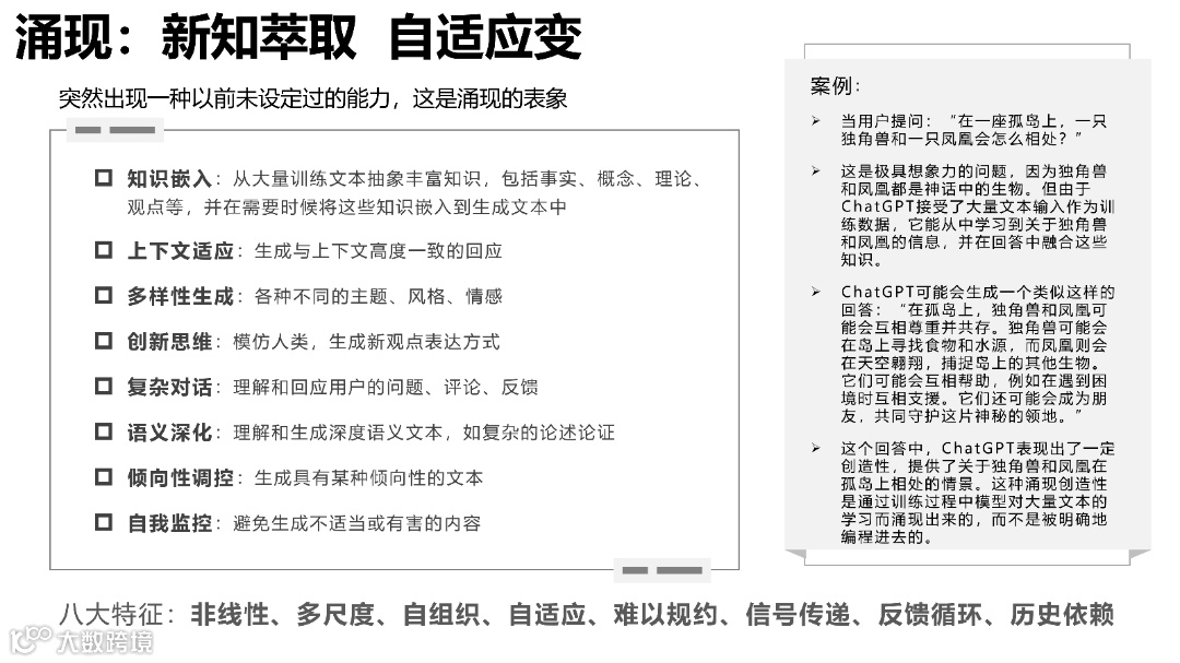
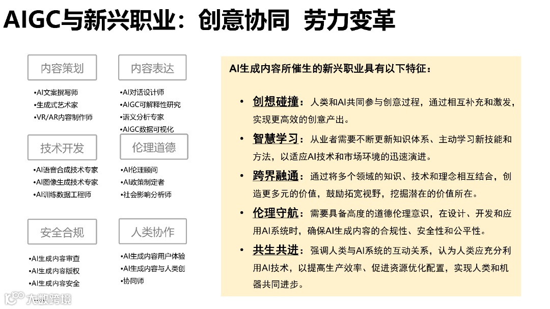
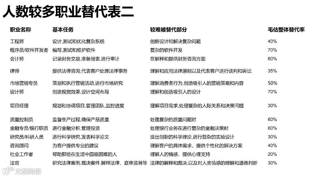
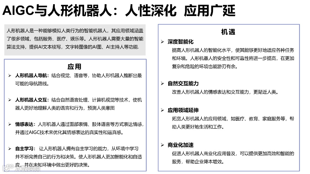
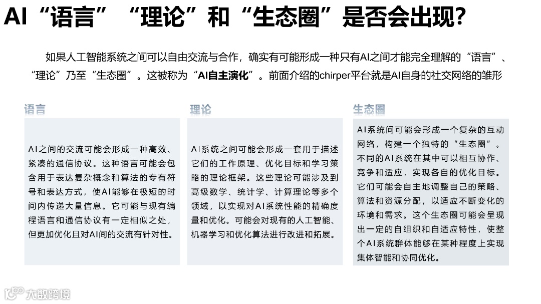
人工智能无疑是2023年最受关注的科技热点。作为将会掀起人类再一次生产力革命的重大技术突破,人工智能受到了全球范围内各领域人士的高度关注。近日,清华大学沈阳教授团队发布了《AIGC发展研究报告1.0版》,总计192页,分为技术篇、产业篇、评测篇、职业篇、风险篇、哲理篇、未来篇、团队篇等多个篇章,对AIGC产业的发展现状和趋势进行了详尽研究和分析。


后台回复【AIGC报告】可下载










以下为报告全文




      -END-

【声明】内容源于网络
0
0
杭州文创数字科技研究院
杭州文创数字科技研究院以“数字科技+文化创意”深度融合为核心,依托人工智能生成内容、数字孪生、区块链、元宇宙等前沿技术,构建“技术研发—场景应用—产业赋能—国际协作”全链路生态,打造长三角地区数字文创领域的技术创新引擎与产业孵化标杆。
内容 473
粉丝 0
杭州文创数字科技研究院 杭州文创数字科技研究院以“数字科技+文化创意”深度融合为核心,依托人工智能生成内容、数字孪生、区块链、元宇宙等前沿技术,构建“技术研发—场景应用—产业赋能—国际协作”全链路生态,打造长三角地区数字文创领域的技术创新引擎与产业孵化标杆。
总阅读504
粉丝0
内容473