
全文共计982字,预计阅读时间6分钟
来源 | 商汤智能产业研究院
从L1到L5
AI数字人阶梯式进化
从形象写实到理解智能,从手工制作到自动生产,整个AI数字人的进化历程,可以划分为五个阶段:
L1级:主要以人工制作为主
L2级:依靠动捕设备采集表情、肢体等动作,例如电影动画制作
L3级:可依靠算法驱动口型、表情和动作,例如虚拟化身实时互动
L4级:实现部分智能化交互,在垂直领域创新服务模式
L5级:实现完全智能化交互,打造真正的个性化虚拟助手
达到L4级别,意味着数字人实现了AI仿真动画生成能力与自然语言理解能力的结合。
此时的数字人,可通过学习大量真人会话、语气、表情和动作,根据表达内容生成相应神态和全身动作,输出栩栩如生的拟人效果。同时,结合AI算法在制作流程中的深度融合(AIGC),制作效率也得到了大幅提升。
也只有达到L4或更高级别,AI数字人才能真正走入千行百业,推动生产力变革。
具体内容如下





























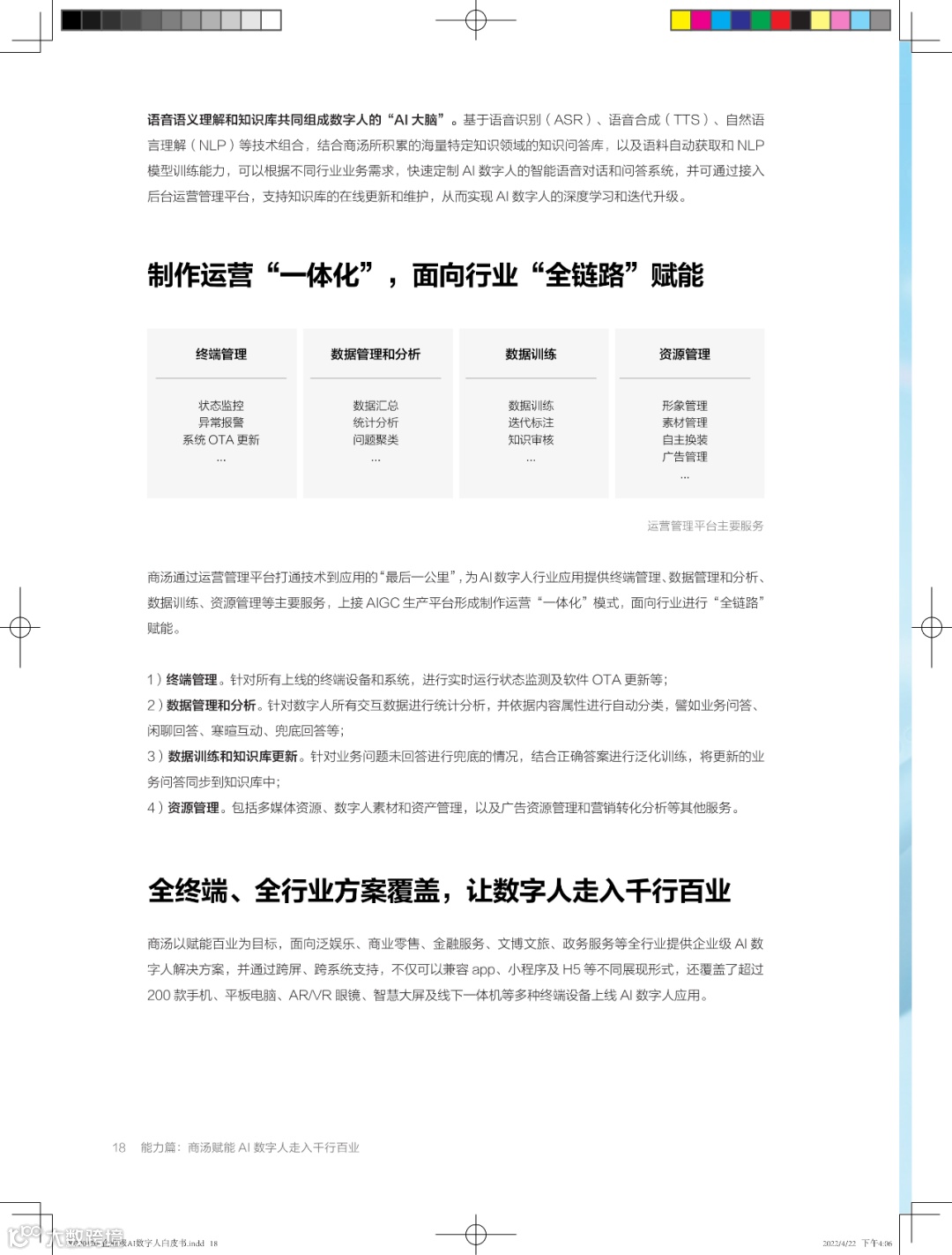
-END-



