
马上就要四六级考试了
9月批次的考试也是倒计时115天
今天和大家讲讲
2022年6月11日英语四六级考试流程和注意事项。
一、考试时间及安排

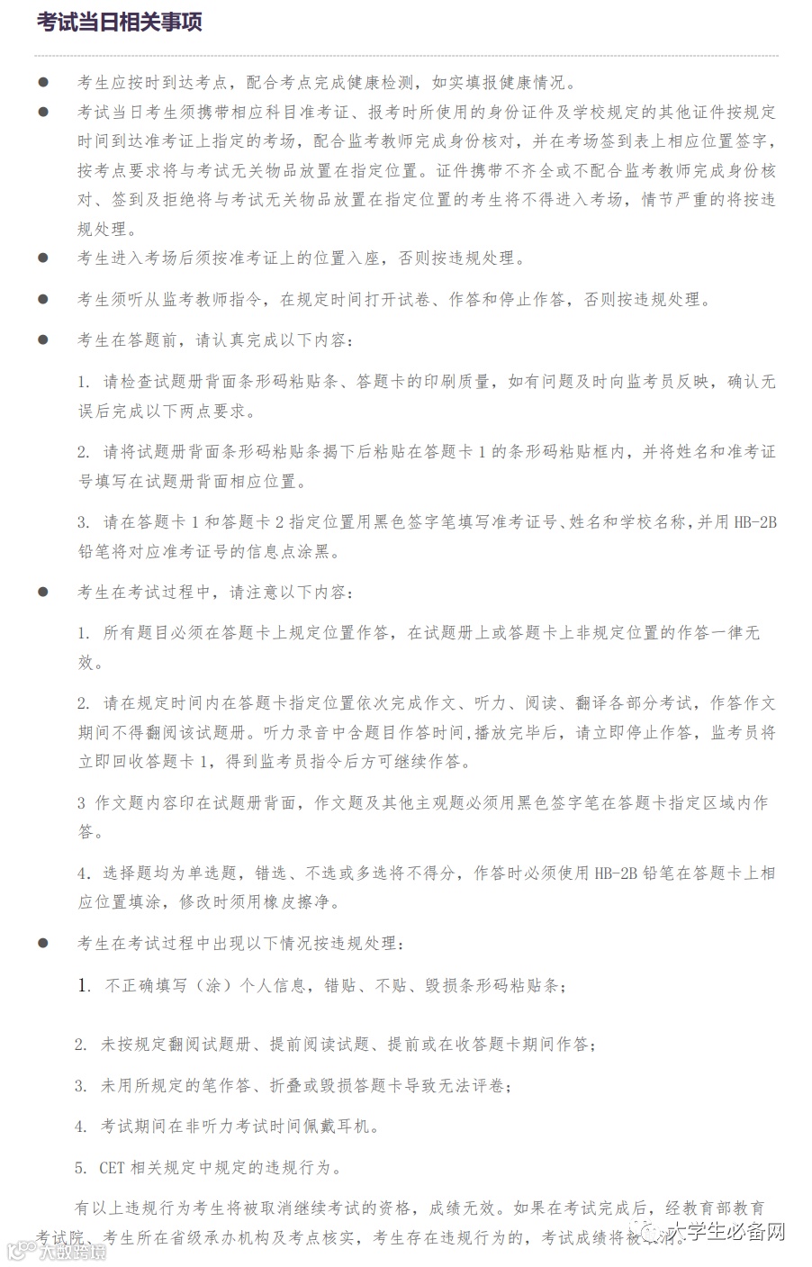
二、考试当日相关事项

三、考中注意事项
【考试时间、科目安排】

【调设备试音】
a. 开考前20分钟是试音时间。
四级试音:8:40—9:00,六级试音:14:40—15:00。
进入考场坐定后,先调好耳机开始试音。
试音没问题后,等待发放答题卡和试卷。
【填涂个人信息】
监考老师会在9:00-9:10给考生发放试卷和答题卡。这10分钟内,需要考生在试卷和答题卡上填写好个人信息和粘贴好条形码。
a.拿到试卷后,你会发现,试卷册正面是《敬告考生》;试卷册背面的上半部分是作文要求,下半部分是个人信息填写处。
b.答题卡1是作文和听力的答题区,在听力结束时,需立刻上交答题卡1。答题卡2是阅读和翻译的作答区,考试全结束时,上交答题卡2。
c.9:00-9:10,需要考生快速填写答题卡1、答题2、试卷册背面上的个人信息,涂好考号。准确粘贴条形码。如果条形码位置粘贴错误,撕下重粘时,切勿撕破答题卡或试卷册。
【正确填涂答题卡】
a.答题卡1和答题卡2上的选择题,要填涂均匀;如果要修改,一定要用橡皮擦干净。
b.作文和翻译的书写需要采用黑色签字笔;如有错别字,可以用斜线\划掉或删除符号删掉,不要大片涂黑。
c. 答题卡1(即写作和听力部分),一定要注意提前填好个人信息,并且保证作文卷面整洁。听力完成后就立刻上交,听力一边听一边涂,切莫等到最后再涂。
d. 答题卡2(即阅读和翻译部分),一定要看好题目序号,防止涂错重新核对。翻译题部分保证书写工整。
e.所有题目必须在答题卡上规定位置作答,在试题册上或答题卡上非规定位置的作答一律无效。
四、考试内容、考试流程、成绩发布
1、英语科目考试内容
【CET4 考试内容】
710分满分=写作106.5分+听力248.5分+阅读248.5分+翻译106.5分

【CET6 考试内容】
710分满分=写作106.5分+听力248.5分+阅读248.5分+翻译106.5分

2、考试模拟流程
【四级考试时间安排】
8 :30——9:00 考生入场(迟到考生禁止入场)
8 :40——9:00 试音时间
9 :00——9:10 发答题卡1、2及试题册(听力之前试题册不允许翻阅)
9 :10——9:40 写作部分,作文题目在试题册背面
9 :40——10:05 听力部分
10:05——10:10 收答题卡1(期间不允许答题)
10:10——11:20 其他部分
11:20全部考试结束,收答题卡2及试题册
【六级考试时间安排】
14:30——15:00 考生入场(迟到考生禁止入场)
14:40——15:00 试音时间
15:00——15:10 发答题卡1、2及试题册(听力之前试题册不允许翻阅)
15:10——15:40 写作部分,作文题目在试题册背面
15:40——16:10 听力部分
16:10——16:15 收答题卡1(期间不允许答题)
16:15——17:25 其他部分
17:25全部考试结束,收答题卡2及试题册
(以上考试流程仅供参考,具体考试流程以实考为准。)
3、成绩查询
本次考试成绩计划于 2022 年 8 月底 发布

附:常见问题
问题1:成绩报告单丢失了可以补办吗?
问题2:可否对以往成绩进行查询
查询网址
http://cjcx.neea.edu.cn/html1/folder/20051/1156-1.htm

五、评分标准、分数解释
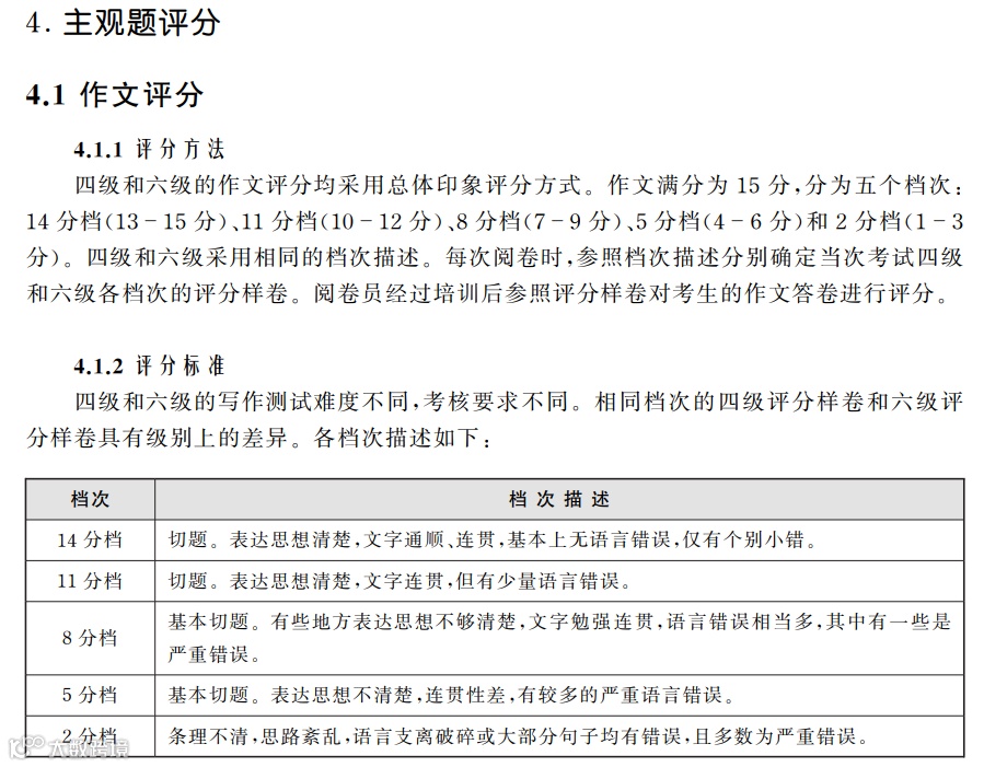
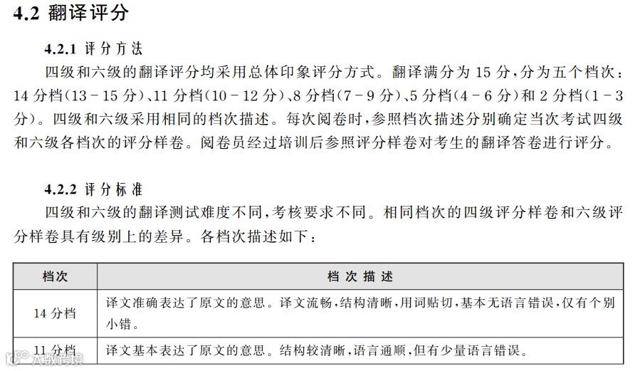
全国大学英语四六级考试大纲作文、翻译评分标准



全国大学英语四六级考试大纲分数解释

文章来源:大学生必备网


