人工智能AIGC时代呼啸而至,乘势者兴、驭势者赢。
人工智能作为数字经济发展的新引擎,已成为数字产业高质量发展的新赛道。当越来越多就业“新世代”步入职场,他们在AIGC数字化浪潮中找准自身发展定位。
关于人工智能训练师
人工智能训练师自2020年正式成为新职业并纳入国家职业分类目录。
国家职业技能标准是在职业分类的基础上,根据职业活动内容,对从业人员的理论知识和技能要求提出的综合性水平规定。它是开展职业教育培训和人才技能鉴定评价的基本依据。
人工智能训练师(职业编码:4-04-05-05)是指负责开发、调试和测试人工智能技术应用的专业人员,主要从事数据标注、模型训练、算法调优等工作,帮助机器学习算法进行优化,并为应用领域提供技术支持和解决方案。
据相关报道,目前人工智能训练师主要从事标注类工作,可以细分为文本标注、图像标注、语音标注等类型。
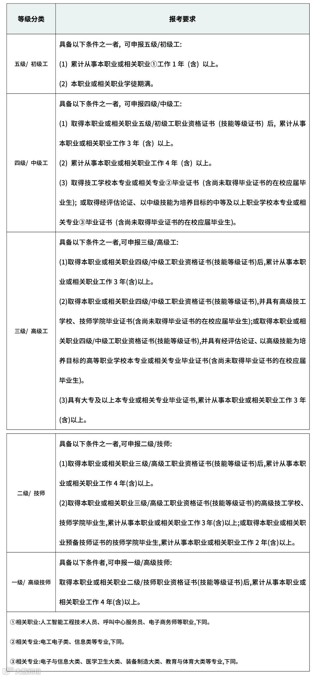
报考类型及条件
考评内容
人工智能训练师考评内容主要有以下三种:
✅理论知识考试
理论知识考试以笔试、机考等方式为主,主要考核从业人员从事本职业应掌握的基本要求和相关知识要求;
(需要注意的是,在理论知识考试中,不同技能等级在理论知识上的要求是不同的。五级和四级制涵盖“数据采集和处理”、“数据标注”、“智能系统运维”,三级及以上则涵盖“业务分析”、“智能训练”、“智能系统设计”、“培训与指导”。)
✅技能考核
技能考核主要采用现场操作、模拟操作等方式进行,主要考核从业人员从事本职业应具备的技能水平;
✅综合评审
综合评审主要针对技师和高级技师,通常采取审阅申报材料、答辩等方式进行全面评议和审查。理论知识考试、技能考核和综合评审均实行百分制,成绩皆达60分(含)以上者为合格。
福利补贴
👉取得国家认可的证书,一证一码;
全国联网查询
https://zscx.osta.org.cn/
👉获证当年享受3600元额度个税个税抵扣;
👉积分落户加分;
👉技能类人才落户;
👉技能提升补贴;
👉职称认定等。
更多关于人工智能训练师
申报条件/评价路径/培训学习/补贴申领
等AIGC职业规划发展问题
欢迎添加 设计魔方 刘老师微信号:ZCDA13757130742
本文来源:人力资源部和社会保障部公开资料
掌握AI工具,让自己成为多面手
扫码右下方二维码立即咨询💬
往期回顾





