大数跨境
0
0

大学取消绩点不卷了?这些高校已经通知了!

大学取消绩点不卷了?这些高校已经通知了! 校趣多
2023-12-29
0
导读:元芳,你怎么看!


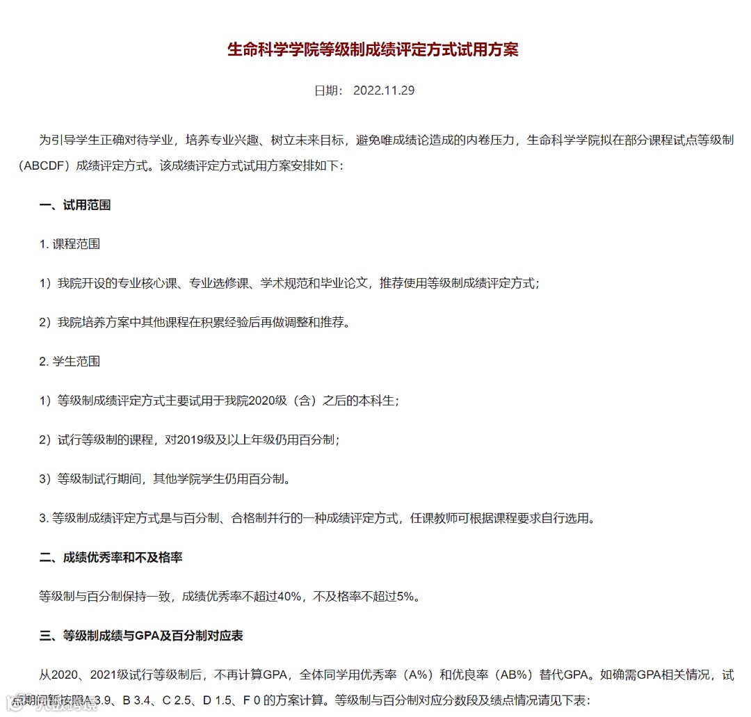
最近,北京大学校报的一篇《放弃绩点——成绩评定改革在“生科”》表示:

北京大学生命科学学院展开试点改革,放弃GPA排名,实行“等级制”的考核方式。


即用A、B、C、D、F等字母表示学生的成绩水平,而不再用百分制或者绩点制。



对于大学生来说,绩点影响一切。奖学金、转专业(辅修)、入党、评优、保研、考研、留学、求职等都会受到绩点的影响,甚至是严格限制。

来源:中国人民大学2024年推免办法

而取消绩点的高校表示,此举的原因在于:在绩点的压力下,学生为了刷绩点而选水课,而不是从课程本身的兴趣出发。

从"选课技巧"到考试成绩,"卷"出了各种花样,而忽略了学习和全面发展的目的。


清华大学从2015级本科生和研究生起,用A、B、C、D、F等12档等级记录学生的成绩,代替百分制。2019年及以后入学的本科生,不再有"对等百分成绩"。


北京大学生命科学学院从2020级开始采取“等级制”的考核评定方式。

华东师范大学、上海科技大学等高校也采取了等级制的评定方式,同时保留百分制,以便于成绩的转换和存档。


对于取消绩点,有人支持,也有人反对。

支持者认为有助于缓解大学生“内卷”,把注意力放在综合素质提高上。而反对者认为虽然不“卷”绩点,恐怕要开始“卷”等级或者别的了。


元芳,你对此的怎么看?

【声明】内容源于网络
0
0
校趣多
卓智校服是覆盖全国高校最多的智慧校园综合服务【智校园、慧服务】
内容 758
粉丝 0
校趣多 卓智校服是覆盖全国高校最多的智慧校园综合服务【智校园、慧服务】
总阅读802
粉丝0
内容758