产品使用说明书
一、基本知识
1.1 简介
为使您的智能胸卡处于最佳使用状态,请仔细阅读本手册。
本着持续发展的原则,本公司保留在不作预先通知的情况下对产品进行改进的权利,对公司产品的性能说明保留最终解释权。
因智能胸卡软件和服务提供者的不同,本手册中的内容可能与智能胸卡中的实际显示有一定出入,请以您的手机卡为准。
1.2 安全须知
如果您的智能胸卡丢失或被窃,请立即通知开卡部门以禁用UIM/SIM卡(该功能需要网路的支援),这将使您免受他人冒打电话带来的经济损失。
为使您的智能胸卡免受误用,请采取防范措施。
交通行车安全第一
开车时,请勿使用智能胸卡。在有些国家边开车边打电话是违法的。
在飞机上要关机
智能胸卡会造成干扰。在飞机上使用智能胸卡不仅违法而且危险。请确保飞机飞行过程中智能胸卡不会开机。
在危险区域要关机
在加油站﹑油矿区﹑化工厂或爆破活动附近时,要严格遵守有关法规或条例,关闭智能胸卡。
遵守特殊规定
要遵守特殊规定,在任何禁止使用手机的地方或任何可能引起干扰或危险时,将智能胸卡关闭。例如:在医院。在心脏起搏器、助听器以及其它一些医疗电子设备附近使用智能胸卡时应特别注意,智能胸卡可能会干扰这些设备。
1.3 注意事项
您的智能胸卡设计优良、工艺精湛,应精心护理。下面的建议有助于您的智能胸卡安全度过保修期并继续使用多年。
保持智能胸卡干燥。避开降雨、潮湿和液体等可能含有腐蚀电子电路的物质。
不要在有灰尘的地方使用或存放智能胸卡,以免损坏其活动部件。
不要将智能胸卡存放在高温处。高温会缩短电子电路的寿命,损坏电池和某些塑胶部件。
不要将智能胸卡存放在寒冷处。否则当升到常温时,内部会形成潮气,可能会损坏电子电路板。
不要扔放、敲打或振动智能胸卡。粗暴地对待学生卡会毁坏内部电路板及精密的结构。
二、智能胸卡介绍
2.1智能胸卡示意图
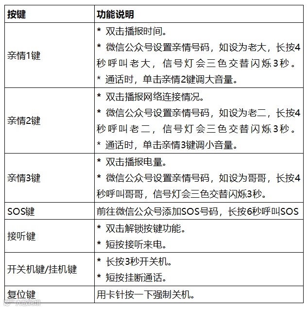
2.2 按键功能说明

2.3 学生卡片安装图
2.4 插入/取出SIM卡
2.5 参数
2.6 小翼管家APP下载及操作指引
(1).微信扫码下载:打开手机微信扫一扫”小翼管家APP”二维码,点击下载并安装“小翼管家APP”或者在运用商城里面搜索“小翼管家”点击安装APP。
(2).安装完成后进行用户注册并登录“小翼管家”APP.
(3).设备绑定步骤操作,点击打开APP,进入首页后点击右上扫描图标,打开扫描二维码进行扫描彩盒标上二维码或机身标上二维码进行设备绑定。
扫描绑定设备,帮定完成后点击完成,然后选择设备对应的家庭房间号.
三、添加设置APP菜单使用功能
(1)添加位置信息查看历史轨迹:首页点击我的设,进入设备功能菜单界面位置信息,点击进入历史轨迹,查看设备历史活动轨迹信息。
(2)设置电子围栏:点击设备菜单,进入电子围栏设置,设置完成后点击保存。
(3)设置SOS紧急呼叫号码:点击通信录菜单,然后选择添加SOS号码,录入SOS号码相关信息后点确定,最好点保存即可设置完成。
(4)设置添加亲情号码,点击进入通讯录菜单,录入需要添加的亲情号信息后保存。
(5)添加白名单号码:点击白名单菜单,然后选择添加白名单,输入需要添加的号码信息后点击保存。
(6)免打扰设置:点击免打扰菜单,点击添加免打扰时段,选择开始和结束时间后选择日期,然后打开免打扰开关,点击保存。
四、信号灯显示以及电池/电量灯显示
注:信号灯,电池灯,为无接触状态下默认熄灭,任意按键触碰或插USB,插卡都会激活信号灯显示当时状态。
信号灯:
1.满格信号(长亮绿色)默认3秒渐渐熄灭。触碰任意按键激活。
2.信号弱(长亮蓝色)默认3秒渐渐熄灭。触碰任意按键激活。
3.无信号(长亮红色)默认3秒渐渐熄灭。触碰任意按键激活。
4.无卡时,信号灯亮红灯。
5.关机时,信号灯不亮。
电池灯:
1.充电插入USB时(0-20%电量)RGB红,绿,蓝三色灯交替闪耀。
2.充电插入USB时(20-60%电量)GB绿,蓝二色灯交替闪耀。
3.充电插入USB时(60-99%电量)G绿色一色灯闪耀。
4.充电插入USB时(100%电量)G绿色一色灯长亮。
5.拔掉USB时G绿色灯默认3秒渐渐熄灭。
电量状态:
1. 电量50-100%(长亮绿色)默认3秒渐渐熄灭。触碰任意按键激活。
2. 电量20-50% (长亮蓝色)默认3秒渐渐熄灭。触碰任意按键激活。
3. 电量5-20%(长亮红色)默认3秒渐渐熄灭。触碰任意按键激活。
4. 电量0-5% RGB三色灯交替闪耀。
五、有害物质声明
○: 表 示 该 有 害 物 质 在 该 部 件 所 有 均 质 材 料 中 的 含 量 均 在 SJ/T11363-2006 标准规定的限量要求以下。
x : 表示该有害物质至少在该部件的某一均质材料中的含量超出 SJ/T11363-2006 规定的限量要求。
本产品电磁辐射比吸收率 ( SAR) 在各种状态下最大值小于 2.000W/kg, 符 合 国 家 标 准 GB21288-2007 及 YD/T 1644.1-2007 的要求。

