
友情推荐:【卓智校园】专注服务于全国大学生,提供Apple最新咨询包括:上新计划、Apple商品使用技巧,学生专属优惠等。
你们苦苦等待的3月四六级成绩,6月报名时间来啦!@河西学院教学信息网 于近日发布:《2023年上半年全国大学英语四六级报名通知》,3月四六级延考成绩将于4月25日发布。
/图片来源:河西学院教学信息网/
学校教务发布的消息可信度很高,非特殊原因不会轻易变动,大家可以静静等待成绩公布&第二批报名啦!
多妹给你汇总了
各地四六级第二批报名时间
注意看准了哦!
✦
江苏
4月27日-5月4日
✦
安徽
4月27日-5月8日
✦
内蒙古
4月27/28日-5月8日
✦
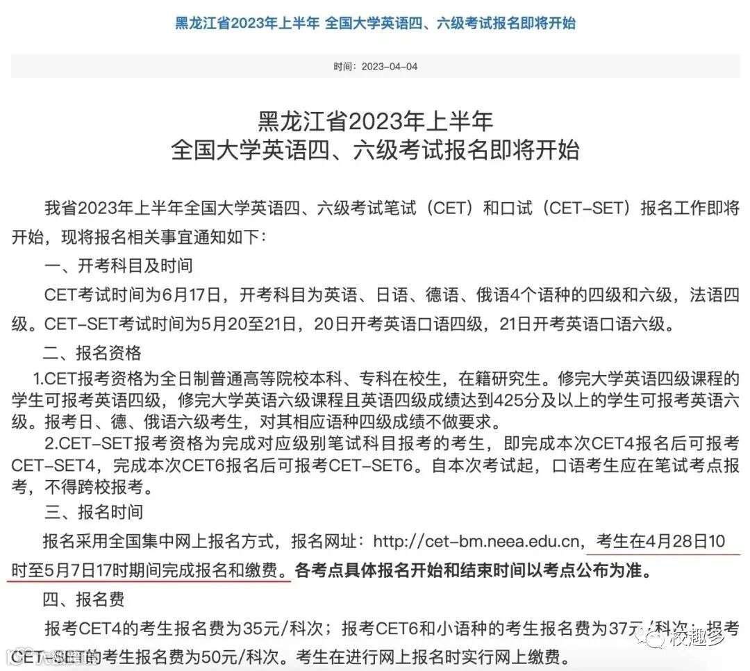
黑龙江
4月28日-5月7日
✦
湖北
4月28日-5月5日
✦
湖南
4月28日-5月5日
✦
北京-清华大学
4月28日-5月5日
✦
河南-财政金融学院
4月27日-5月7日
✦
四川-长江职业学院
4月28日-5月6日
✦
陕西
第一阶段:4月27日-4月30日
第二阶段:4月30日-5月8日
✦
辽宁-沈阳科技学院
4月27日-5月8日
✦
云南-普洱学院
4月28日-5月4日
以上信息如有不准欢迎指正,
还没报的同学看好6月报名时间
最后祝大家本次四六级,过!过!过!!!
申明;校趣多尊重版权,如有侵权联系删除
友情推荐:【卓智校园】专注服务于全国大学生,提供Apple最新咨询包括:上新计划、Apple商品使用技巧,学生专属优惠等。


