最近一段时间,知产圈几乎被美国专利商标局(USPTO)拟处罚深圳某商标代理机构的事情刷屏。

2021年6月8日美国专利商标局向中国深圳一知识产权公司的代表人发出“ORDER TO SHOW CAUSE”。USPTO认为该公司人员未经授权从事商标事务,并且在其商标代理中提供了大量虚假、虚构和欺诈信息的行为。该代理机构现阶段有14000余件美国商标面临制裁。

更有趣的是,美国USPTO亲自手动截图该深圳某代理公司的官网,根据文件中给出的截图显示,该深圳某代理公司在官网上自称代理过3w+海外件(官网目前已经打不开),但是USPTO亲自下场打脸,说该代理公司和代理人从事的是“未经授权的法律实践”。因为美国专利商标局无法找到任何信息表明该代理公司或任何员工是有资格在美国专利商标局就商标事务执业的律师。

USPTO要求深圳某代理公司在6月22日前,必须作出解释,否则就“sanction”(制裁,但理解为处罚更准确),方式包括:
(1) Permanently preclude you and your employees from submittingtrademark-related documents on behalf of ourselves or others;
(1)永久阻止您和您的员工代表我们自己或他人提交与商标相关的文件;
(2) Strike or otherwise give no weight to all trademark-related documents submitted by you or your employees;
(2) 拒收或以其他方式不重视您或您的员工提交的所有与商标相关的文件;
(3) Remove correspondence information associated with you and youremployees from the USPTO’s database in all applications and/orregistrations;
(3) 在所有申请和/或注册中从 USPTO 的数据库中删除与您和您的员工相关的通信信息;
(4) Direct the USPTO’s Office of theChief Information Officer to permanently deactivate any USPTO accounts in whichcontact information related to you or your employees appears, and to take allreasonable efforts to prevent you or your employees from creating or activatingfurther accounts;
(4) 指示 USPTO 首席信息官办公室永久停用任何包含与您或您的员工相关的联系信息的 USPTO 帐户,并采取一切合理措施阻止您或您的员工创建或激活更多帐户;
(5) Terminate all ongoing proceedings containing submissions filed by youor your employees;
(5) 终止包含您或您的员工提交的意见书的所有正在进行的程序;
(6) Continue to strike documents, remove information, deactivateaccounts, and terminate proceedings containing submissions later found to havebeen filed by your or your employees.
(6) 继续删除文件、删除信息、停用帐户并终止包含后来发现由您或您的员工提交的提交的程序。
事件不仅在中国的知产圈引起轰动,也引来了大量的“吃瓜”客户。附件清单中的14000件美标数量显而易见不是一般的多,价值更是超过亿元,一旦撤销,受影响的不仅是代理商,这超万件的商标申请客户的内心有多崩溃不用多说.... 这时就有“吃瓜”客户担心自己申请的商标案件也出现同样的问题。

业内有关人士指出:“美国商标局虽然名义上要求,非美国本土注册商标必须要有美国代理律师。但在实际执行中并没有很严格。”事件发生后,该业内人士曾抱着猜想,实际注册了一遍。实践发现,在填写律师信息页面中,会员编号实际是可以放空的,这就为很多未填写相关会员编号的代理机构埋下了巨大隐患,很可能被USPTO秋后算账。
自去年年底商标代理机构争相低价竞争下,带来的严重“内卷”开始明显显现,美国商标申请拼命压价,甚至低到3000元一件乃至更低!然而美国申请上报官费要225美元,且委托美国律师又需要一笔费用,这还不算国内代理机构的服务费用。低价竞争下,便出现了深圳这家代理机构盗用美国律师签名信息的行为,后果我们都看到了!
其实早在2016年前后,国内知识产权互联网爆发,商标申请量暴涨,于是到国外申请商标的数量迅速增长,近年来我国海外商标申请量更是呈现猛增态势。而申请大幅度增长背后的中国“走出去”的跨境电商们更是不容小视。2020年通过海关跨境电子商务管理平台验放进出口清单24.5亿票,同比增长了63.3%。亚马逊平台对于入驻卖家有着品牌备案要求,卖家必须在对应站点国家/地区拥有有效的注册商标,而这也大大的增加了海外商标申请数目,庞大的市场需求下,品控自然参差不齐。
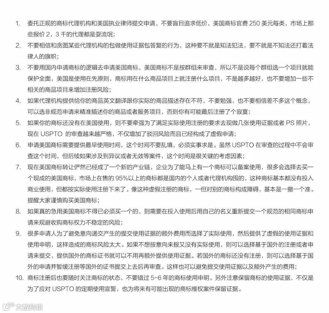
申请商标一定要委托正规的商标代理机构和美国执业律师来提交申请,不要盲目追求低价!另外,不要为了牵强的满足审核标准,盲目的填写或伪造资料,我们申请商标的目的是获得商标所有权,而不是贪图省钱或便捷而为申请过程增加风险!有关业内人士也总结给出10点建议,也供大家参考。

通过这样的真实案例证明,无论是申请国际专利,亦或是引进国际专利技术,都一定要找靠谱、专业且正规的代理公司申请,随着美国商标申请人数的增多,美国商标的审核也将越来越严格,为了美标申请能快速通过,除了基础的申请工作,专利翻译的工作更是重中之重,翻译公司的专业能力直接影响申请通过与否。
专利翻译非常考究专业性,并非有着一定翻译功底就能实现,不仅要有深厚语言功底的专业翻译人员通过行业多年的经验来达到精准的翻译,还需要有涵盖各类技术领域的丰富的翻译语料资源库来支持,更需要拥有专业的网络翻译系统来支持灵活的翻译辅助工具和平台的运用与翻译时效性。
晨辉翻译从1998年成立至今,已经走过了23年的风风雨雨,为上百家国内外知名的科技企业和专利代理事务所提供了专业的语言解决方案。未来我们将继续迎难而上、砥砺前行,力争成为专利翻译行业最专业和值得信赖的语言提供商。

晨辉专利翻译服务:
百余名全职译者团队,深厚的理工科兼专利相关背景;
机械、电信、生物、化学、材料、医药、生命科学等领域;
英、日、韩、德、法、意、泰、印尼等百余种语言;
专利申请文件、审查意见通知书、诉讼文件、法律文件等;
晨辉翻译成立于1998年,总部位于中国上海,并在世界各地设有多个分支机构以及翻译研究院。通过23年的不懈努力,我们为全世界各行各业的客户提供了高质量的语言服务,成为了美国翻译协会ATA和中国翻译协会TAC的会员单位,并通过了ISO 9001认证。我们提供百余种语言服务,除了常规的文件翻译服务,我们还发展了跨境电商语言服务、文创产业语言服务、知识产权语言服务以及全球口译语言服务,并且顺应“一带一路”的国情战略推出了特别的“一带一路”语言服务。
如有任何需求,可致电全国免费热线 400 838 0155
或扫描以下二维码。