
棋牌行业超进化,房卡模式引领第五次变革。1)棋牌行业已经历五次产业革新:1998年,联众开启了棋牌互联网化;2004年,畅唐网络同城游开启了地方化棋牌游戏之路;2008年,竞技世界开启了比赛模式;2014年,途游开启新的市场宣传模式;2015年闲徕开创了房卡模式;2)房卡模式重新定义在线棋牌的商业模式与推广方式,玩游戏即消耗房卡,实现游戏即付费,并采用微商模式进行推广;3)我们认为房卡模式带来棋牌行业超进化,必将打开新市场,构建新格局。
在线棋牌游戏币模式历史久远,发展平稳,格局稳定。1)游戏币模式市场已处于成熟阶段,这一模式对应的市场规模和格局已经相对稳定,未来变化不大;2)目前行业格局主要分为三大梯队,结合用户数据、公司经营数据进行划分,第一梯队包括腾讯、联众、博雅三大巨头,第二梯队主要包括JJ比赛、波克城市、边锋、浮云、途游、同城游、微屏等,第三梯队主要包括中国游戏中心、力港网络、黄金岛、白金岛、唐人游等。
新兴房卡模式,看好先发平台。1)房卡模式下玩家、代理粘性好、忠诚度高,先进入者优势明显;2)玩家方面,目前房卡价格低廉,且玩家价格敏感性不高,新进入者难以凭借价格优势或其他方式抢夺用户;3)代理方面,代理会受到玩家的制约,转移平台代理会有玩家损失,限制了代理的平台迁徙。我们认为房卡模式先发优势明显,闲徕、乐玩等率先布局企业将获益。
房卡模式与传统在线棋牌战役打响,抢占一半用户,400亿市场空间可期。1)房卡模式已与游戏币模式正面交锋,老牌在线棋牌公司遭遇滑铁卢;2)房卡模式有望抢占游戏币模式一半用户,凭借高付费率与ARPU创造出2.35倍等量用户对应的游戏币模式市场;3)考虑到房卡模式同时切入线下棋牌室互联网化市场,整体市场空间有望突破400亿元。
投资建议:棋牌行业基本面发生重大变革,迎来最佳投资契机。1)房卡模式凭借地推,其玩家、代理粘性好,先进入者优势明显,先发龙头享受行业发展红利,建议积极布局;2)传统在线棋牌行业格局稳定,行业增速平稳,建议积极关注。
重点推荐:昆仑万维(300418)——拥有闲徕互娱51%的股权;天神娱乐(002354)——先后并购新游网络、一花科技、口袋科技、乐玩网络等棋牌公司部分股权;浙数文化(600633)——旗下全资子公司边锋科技,独立运营三国杀项目,孵化“战旗直播”平台;顺网科技(300113)——拥有浮云网络80%股权。
风险提示:1)政策风险;2)过渡依赖微信渠道的风险。
1在线棋牌变革史:房卡模式引领行业新一轮提速
在线棋牌行业至今共经历了以下五次大的产业模式革新,每一次革新,市场都进一步提速发展,行业天花板不断提升。1998年,联众开启了棋牌互联网化;2004年,畅唐网络的同城游上线,开启了地方化棋牌游戏之路;2007年,竞技世界开启了比赛模式;2014年途游开启新的市场宣传模式;2015年闲徕开创了房卡模式。
2016年,闲徕互娱带来了房卡模式,行业迎来了基本面的大变化,新的发展机遇涌现。房卡模式重新定义在线棋牌的商业模式和推广方式,面向不同地域的差异化用户群体,向游戏币模式基本未撼动的线下棋牌室市场延展,带动线下棋牌室的互联网化。
1.1、联众游戏开启棋牌互联网化
1998年,联众游戏服务器正式架设于东方网景。初创的联众游戏拥有5个游戏客户端:围棋、中国象棋、跳棋、升级、拱猪。到1998年年底,联众世界注册用户已超过3万。
联众自创立之初,就通过展现明星棋牌手风采、与官方合作举办比赛等形式增强网络棋牌的影响力。同年8月,“联众网络围棋室”成功地现场直播了“中韩围棋天元战”常昊对李昌镐第二盘对局;9月,马晓春九段初次光临联众围棋,并给予联众围棋高度评价;12月,中国桥牌协会、中国桥牌网与联众公司签署共同推出“中国桥牌网上娱乐比赛牌室”。
1.2、同城游开启棋牌地方化之路
2004年,畅唐网络的同城游上线,开启了地方化棋牌游戏之路。同城游为每一县/区均设置了一个游戏大厅,并进行细致充分的地推,品牌定位在“本地人、就要一起玩”。
同城游第一次将游戏人群按地域划分,并将划分标准定位到了三四线城市,是地方特色棋牌游戏的真正萌芽。在这一模式上,同城游一直领先于行业,直到最近房卡模式兴起,地方化棋牌游戏才迎来了新的参与者。
1.3、竞技世界开启棋牌竞技比赛化
竞技世界创立于2007年,开创了在线棋牌游戏的竞技比赛模式。旗下核心产品JJ比赛以“比赛”替代传统的“房间-牌桌游戏”,将比赛日常化,融入玩家的娱乐之中,提升了游戏黏性和趣味性。1)自2009年起,竞技世界开始主办斗地主全国锦标赛,坚持每年开展,2017年为第九届。2)除了斗地主公开赛外,还陆续推出了牌王争霸赛、砸蛋七天乐等系列比赛。3)目前,竞技世界开创的竞技比赛模式已经被其他平台所广泛学习,棋牌游戏平台大多都在娱乐场之外专设了比赛场,国家也开始主导“竞技二打一”全国联赛,比赛进一步规范化、大型化,成为棋牌游戏的发展趋势之一,但是JJ比赛的竞技模式依然是业内最丰富的。
1.4、途游开启棋牌的品牌营销之路
2013年,途游游戏成立,以移动端线上棋牌游戏为切入口,首创了棋牌游戏的品牌营销之路。请明星代言、嵌入电影、通过多个渠道进行推广,并均集中在春节这一棋牌游戏的黄金营销时段,迅速地打开了移动端棋牌游戏市场,成为与传统端游棋牌巨头并肩的新移动端巨头,也让棋牌游戏步入大众视野。
1.5、闲徕互娱创新房卡模式
闲徕互娱于2015年成立,创新了房卡模式。房卡模式与游戏币模式的区别在于:1)商业模式,游戏币模式平台靠游戏币、奖券、会员等盈利,房卡模式基本只依靠房卡,使平台上每进行一局都能够创收,游戏输赢与房卡价格无关;
2)推广模式,房卡模式借力微信,引入了类似于微商推广的代理直销模式;
3)目标受众,游戏币模式是与网友对战,主打线上陌生人局,而房卡模式则是邀请熟人对战,围绕熟人圈与半熟人圈,面向的是线下棋牌群体,引领互联网化。
房卡模式走地方化游戏路线,强化了熟人半熟人市场,引入微商推广模式,推动线下棋牌互联网化。
房卡模式市场潜力巨大。1)房卡模式在玩法和盈利模式上深度还原线下棋牌室;2)对比线下棋牌室的空间分布,目前线下、线上棋牌游戏玩家主要分布在华东、东北和华中,市场空间巨大,同时华中、西南棋牌风气浓厚,发展潜力巨大。
青出于蓝,游戏币模式进化孕育房卡模式2
房卡模式并非神兵天降,而是进化于游戏币模式。
1) 在游戏币模式中,绝大部分不扣入场游戏币,即只消耗输赢结算的游戏币,当游戏币不足时候需要玩家充值;
2) 随着棋牌游戏的发展, 出现每一局游戏扣入场游戏币的模式,每一局游戏无论输赢,平台对每位参与玩家都收取游戏币的模式,这就是房卡模式的前身,相对于不扣入场游戏币的平台,在ARPU上有一定提升;
3) 随后基于扣入场游戏币,房卡模式出现,即每局游戏消耗相应的房卡,房卡需要现金购买。
目前,头部在线棋牌游戏平台中采用了房卡模式有6家,其他游戏平台则均是游戏币模式。
1) 房卡模式包括闲徕互娱、腾讯的欢乐麻将、博雅麻将、白金岛麻将、老K麻将、乐玩网络的皮皮麻将等;其中闲徕、白金岛、老K麻将、皮皮麻将运用了微信推广员;腾讯的房卡仍在限免阶段,内嵌在APP中,主要以传统模式的辅助入口呈现。
2) 游戏币模式包括黄金岛、联众的常规场区、中国游戏中心、腾讯棋牌、边锋科技、唐人游、JJ比赛、同城游、浮云网络,联众的非常规区、白金岛、博雅斗地主、波克城市、老K斗地主、掌心斗地主、途游斗地主等。
我们认为,虽然游戏币模式历史悠久,衍生出众多种类的游戏币,不过其商业模式在于游戏币不足时需要充值或者高级玩家配套虚拟道具付费,用户付费率与ARPU较低;房卡模式游戏即付费,盈利能力得到大幅提升,具体市场规模与行业增速参见之前报告《房卡推动棋牌进入快车道,千亿冰山浮出一角》。
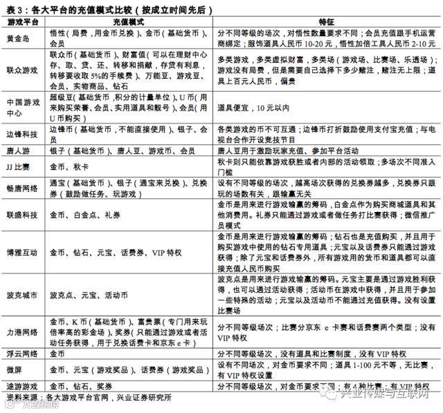
2.1、游戏币模式:多项充值工具、多级游戏场区
各平台的游戏币模式大同小异。1)充值:大多通过游戏币充值、购买会员或道具来盈利;2)游戏场次:多分为不同等级游戏场,不同等级对玩家游戏币数量多少要求不同,下注倍率各异。
2.2、房卡模式:闲徕、乐玩新生力量引领,传统巨头跟随
目前头部6家采用房卡模式平台的基本情况如下:
2.2.1、闲徕互娱
地方分区+微信绑定。1)闲徕旗下的游戏品种以麻将为主,以闲来甘肃麻将为例,一张房卡APP官方价6元,每张可玩8局;2)每个覆盖省份都有一个专门的手机APP,例如闲来湖南麻将、闲来甘肃麻将等,且只能绑定微信登录,不能独立注册,利用了微信的高普及度和强社交功能;3)客服均为微信号,通过微信与玩家交流及发展推广员,通过朋友圈营销。
广招微信推广员加速吸引新玩家。推广员作为游戏的中间商,一方面拉进更多的新人玩游戏、卖出了更多的房卡,还把打该地麻将的牌友汇聚在同一个微信群里,有人要打麻将了,就组织一桌,类似于线下棋牌室的经营者。
1)根据草根调研我们得到,推广员的要求较低,甚至不需要自己玩麻将,以闲来甘肃麻将为例,满足下面三个条件后直接向闲徕客服微信验证:建立或已拥有15人以上的微信群;群内打够10局;把群成员界面截图和10局游戏结算截图给客服。
2)开通推广员当天就需要在后台完成充值,后台购卡价格三大套餐可任选其一:180元150张,540元540张,1080元1500张。3个套餐进价分别为1.2元/张1元/张0.72元/张。持购卡截图找客服可领取50张房卡奖励,此外,5个新人截图可以得50张。
3)推广员给玩家的市场零售价为3元/张,低于APP购买价,可以赠送,最多买十张赠二张。绝对禁止私自降低价格,破坏公司价格体系。如若发现,立即处罚,取消推广员资格并扣除帐号全部房卡,管控严格。
2.2.2、乐玩网络——皮皮麻将
以皮皮四川麻将为例,分钻石和金币两种充值模式。金币场是系统自动匹配玩家,房卡模式需要玩家通过自己邀请好友组局。房卡组局,开一次房可以玩8把,需要付费3颗“钻石”。
代理之间均为平级,靠批发价与零售价价差获利,零售价没有统一规定。平台零售价钻石大约在0.5元/颗。代理商充值300元起,300元可以购买2000个钻石,500元3600个钻石,1000元7600个钻石。对于代理商的零售价,平台没有统一规定。从淘宝价格来看,皮皮麻将钻石的零售价大体统一在20元100颗,代理商可以从中赚取差价。
2.2.3、腾讯欢乐麻将
加码布局房卡模式。腾讯棋牌的房卡模式是作为游戏币模式的补充呈现在APP内的,目前仍在限免推广状态,尚未设置推广员。腾讯第一时间开通了四川、重庆、云南、湖南房卡玩法,新加入了湖北与广东玩法,并在持续拓展更多地域选择,可见房卡将是腾讯将一直坚持的长期战略。由于腾讯拥有强大的渠道优势,预计在宣传方面不会采用管理成本极高的地推模式;此外,大厂身份,或许会让其在具体棋牌品类运作的精细化上,会与更灵活的小厂存在差距。
2.2.4、博雅麻将
尚未设置推广员模式,可选广东麻将、四川麻将、上海麻将、长沙麻将等玩法。博雅麻将房卡模式3钻石可以进行8局比赛,每个钻石1元左右,则线上棋牌室价格约为0.09元/局/人。根据地域特色,分为多种玩法,创建房间可以选择其中一种玩法,满足了不同地域人群的游戏需求。
2.2.5、白金岛
白金岛跑得快房卡模式1房卡可以进行10局比赛。白金岛麻将1房卡可以进行8局比赛。
白金岛的代理制度有两种。
模式一:三级分销,基于个人推广二维码发展粉丝。购买任意一款金币套餐(如:30元=900房钻=30张房卡)就可以成为代理,代理可以收取发展的三层粉丝的分成,假设30元套餐,公司分15元,50%的收入都分给代理,一级代理分7.5元,二级代理分4.5元,三级代理分3元。
模式二:代理模式,通过微信群,发展成为群主代理、一级代理和区域代理。群主代理要求拥有不低于20人的微信玩家群1个,通过购买房卡销售给玩家赚取差价。一级代理要求拥有5个及以上的微信玩家群,享受群主代理销售业绩提成奖励。区域代理要求管理区域内的一级代理和群主代理,享受区域内的销售业绩提成和其他奖励。
2.2.6、力港网络——老K麻将系列
老K麻将系列游戏有房卡模式和金币模式两种可选。房卡模式1房卡可以进行2局比赛,每张房卡1元左右,则线上棋牌室价格约为0.13元/局/人。
推广员模式:
1)成为微信推广员的要求:本人为老K卡五星玩家,本人为群主建立20人以上微信群;群内人员为麻将爱好者,平台有专门人员进群审核。审核通过后只需要向游戏管理员提交个人资料, ID授权后就可以成为游戏推广员。
2)推广手段:分享链接给微信好友或者朋友圈,好友点击链接下载就会被绑定到相应的推广员账号上。
3)提成收益:绑定玩家后玩家的购买房卡或者金币,对应的推广员就可以获得30%提成。推广员不能倒卖或者转让房卡或金币,因此不存在房卡或者金币的差价收益。
游戏币模式趋于稳定、强者恒强3
游戏币自在线棋牌游戏滥觞以来即已存在,迄今存续二十余年,大多数平台都采用这一模式,这一模式对应的市场规模和格局已经相对稳定,预计未来变化不大、强者恒强。
结合用户数据、公司经营数据,得到游戏币模式下的在线棋牌公司竞争格局分为三大梯队。
第一梯队:腾讯、博雅、联众;
第二梯队:JJ比赛、波克城市、边锋、浮云、途游、同城游、微屏;
第三梯队:中国游戏中心、力港网络、黄金岛、白金岛、唐人游。
房卡模式野蛮生长,看好先发平台4
“产品、地推”两手都要抓,两手都要硬。
1)产品:房卡目前对应的产品以地方麻将为主,地方特色强,每个地方的玩法差别很大,随着精细化趋势的演变,每个省都将有对应的产品包以满足省内各市县不同玩法的需求,产品的多样性与稳定性成为吸引玩家的前提。
2)地推:对于代理而言,房卡销售利润空间大,适合微商模式销售,所以寻找各地区的意见领袖成为代理商,成为房卡模式拓展业务的核心,不仅能够通过绑定区域代理做透区域市场,而且能够通过微商模式极强的黏性获得长久稳定的发展。
我们认为,地推模式下玩家、代理粘性好,先进入者优势明显,先发龙头享受行业发展红利。
1)玩家方面,目前房卡价格不高,平均0.2-0.3元/局,价格合理,且玩家对价格敏感性低,组局便捷性、平台稳定性等用户体验是主要考量原因。一旦玩家找到长期的游戏平台并建立了稳定的熟人圈与半熟人圈成为牌友,新进入者难以凭借价格优势或其他方式抢夺用户。
2)代理方面,代理会受到玩家的制约,因为转移代理会有玩家损失,例如代理的群里也会有想做代理的人,如果代理转移了平台,群里面的人会在群里站出来接手群里玩家造成代理玩家流失,限制了代理的平台迁徙。
5狭路相逢,游戏币与房卡模式已遭遇
5.1、游戏币、房卡第一役,老牌在线棋牌公司遭遇滑铁卢
联众2017Q1营收同比减少38.5%,指出受房卡冲击严重。
1) 联众财报显示,公司第一季度PC端游戏收入同比减少53.1%,移动端收入减少15.0%,致使整体营收同比减少38.5%。
2) 公司在财报中指出:“我们的中国国内棋牌游戏业务遭遇未尝预料的挑战。其中尤为突出的是中国市场上出现了大量开房卡的功能,采用病毒式营销及代理经销模式的类棋牌类应用。该类应用的部分代理亦重点针对我们的用户群进行营销,致使用户流失高于预期”。
3) 我们认为联众营收的下滑直接原因在于用户的流失,是新时代下游戏币与房卡争夺用户以及游戏时间的必然结果。
国粹VS德州,移动VSPC,地推VS线上。
1) 国粹VS 德州——麻将拥有最广泛的受众,吸引力优于其他棋牌品类:
麻将历史悠久,作为国粹拥有深厚的用户基础与极高的用户粘性,其娱乐属性使得其在熟人圈与半熟人圈中有非常高的吸引力,优于德州等棋牌品类,以闲徕为龙头的房卡模式企业主要以麻将这一品类为主,通过微商的模式推广,迅速抢占用户
2) 移动VS PC——PC未死,只是凋零:
棋牌游戏休闲娱乐属性极强,便捷的用户体验是棋牌用户非常在意的因素,而移动端能解决碎片化时间的娱乐体验,所以以闲徕为龙头的房卡模式公司主打移动端产品,而联众业务中受冲击最大的也是PC端游戏收入。
3)房卡地推VS线上推广——降维打击:
房卡模式创造新的商业模式,打牌即付费,也造就了异样的推广方式,即微信营销,说的通俗些就是微商。所以房卡地推的优势可以参照微商的发展里程碑:
市场规模:2015年微商行业总体市场规模1800亿元,2016年3600亿元,2017年仍然有望倍增;
对行业影响:2015年化妆品零售规模2049亿元,微商做到54%的渗透率,只用了3年时间。
即微商推广对于高高在上结果不可控的线上推广来说,可谓是降维打击。
5.2、房卡祭出,撼动传统在线棋牌半壁江山
房卡 APP 覆盖各个地方玩法,全国玩家一视同仁,地方性棋牌分类并无意义。1)以房卡龙头闲徕为例,其 20 余款产品覆盖全国各地玩法,未来有望继续丰富,足以满足每个地区玩家需求,包括一线大城市等;2)所谓标准玩法也只是对应一个产品,与所谓地方性玩法的产品并无本质区别;3)所谓的地方性棋牌玩家与标准玩法棋牌玩家并无特别差异,一线城市玩家会玩地方性玩法,地方玩家同样会玩标准性玩法。
一半传统线上棋牌玩家会被房卡模式纳入囊中。
1)棋牌游戏用户会有53.3%会经常去棋牌室打牌:艾瑞数据显示,53.3%的地方特色棋牌游戏用户会经常进行线下棋牌游戏,假设地方性棋牌游戏用户与整体棋牌用户具有相同属性,且线下棋牌游戏在棋牌室进行,则全国在线棋牌游戏用户会有53.3%会经常去棋牌室打牌;
2)房卡将抢占一半传统棋牌市场:由于会去棋牌室的玩家喜欢打熟人场,认为付费进行棋牌游戏合理,价格不敏感,我们认为在此类玩家接触到房卡模式,最终会被便捷的组局、碎片化的熟人半熟人游戏、低廉的房卡价格所吸引(由于线下单局麻将花费约为0.5元/局/人,而线上花费为0.094元/局/人,参见之前报告《房卡推动棋牌进入快车道,千亿冰山浮出一角》),即保守估计,参考2016年棋牌市场数据不考虑成长性,有1.375亿用户被转化,对应传统在线棋牌市场为31.23亿元。
3)同样用户规模房卡贡献市场规模为传统在线棋牌的2.35倍。
扣局费的游戏币模式,如腾讯欢乐麻将和同城游,平均单价为0.04元/局/人。
由于房卡模式下的单价为0.094元/局/人,游戏币模式的局费是0.04元/局/人,则如果欢乐豆场转向房卡场,将获得约2.35倍的收益,即房卡撼动传统在线棋牌31.23亿元的市场规模将带来73.39亿元的市场规模。
5.3、房卡冲击传统在线棋牌之日提前到来,发展速度与规模超预期
房卡模式带动棋牌室互联网化,创造350亿市场空间。1)线下棋牌室市场规模3447.91亿元,互联网化带来54%的市场渗透率;2)考虑到线下棋牌室单价为0.5元/局/人,而线上房卡模式单价为0.094元/局/人,即线下线上打牌存在折价,互联网打牌更便宜;3)考虑到互联网转化率与线上折价,则棋牌室互联网化创造的市场空间为350亿元。
房卡模式冲击传统在线棋牌,抢占73.39亿市场空间。此前没有考虑到房卡与游戏币模式之争如此快的到来,现在考虑此部分市场规模,即房卡发展速度与规模远超预期。
我们认为未来房卡模式市场规模由棋牌室互联网化与传统在线棋牌替代这两部分市场组成,有望冲击400亿的市场空间。而房卡模式凭借地推,其玩家、代理粘性好,先进入者优势明显,先发龙头享受行业发展红利。
投资评级及策略6
投资建议:棋牌行业基本面发生重大变革,迎来最佳投资契机。1)传统在线棋牌行业格局稳定,行业增速平稳,建议积极关注;2)房卡模式凭借地推,其玩家、代理粘性好,先进入者优势明显,先发龙头享受行业发展红利,建议积极布局。
重点推荐:昆仑万维(300418)——拥有闲徕互娱51%的股权;天神娱乐(002354)——先后并购新游网络、一花科技、口袋科技、乐玩网络等棋牌公司部分股权;浙数文化(600633)——旗下全资子公司边锋科技,独立运营三国杀项目,孵化“战旗直播”平台;顺网科技(300113)——拥有浮云网络80%股权。
风险提示:1)政策风险;2)过渡依赖微信渠道的风险。
重点平台介绍
闲徕互娱:首创房卡模式,地域覆盖全国领先
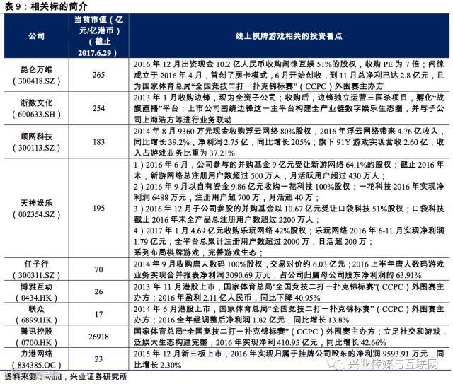
闲徕互娱专注于地方休闲棋牌竞技市场的开拓,从湖南、四川开始抢占市场,现已覆盖全国大部分省/直辖市。核心团队于2015年底就已完成组建,2016年起正式运营,共推出30余款游戏,其中麻将类23款。公司现有员工近500人,主要为研发和营销团队。目前,闲徕互娱已被上市公司昆仑万维收购51%股权。
创新房卡模式,开创了在线棋牌游戏的新一轮热潮。1)依托于地方化游戏平台;2)用单一房卡代替传统复杂的游戏币模式,将被动的游戏大厅凑牌友变为主动邀请牌友,强化了熟人社交;3)广泛发展微信推广员卖房卡,绑定了更大参与群体的利益,以极低的成本迅速打开了市场,提升了销售额。
快速成长,成绩显著。1)闲徕的产品已覆盖全国大部分省/直辖市,目前所有APP的总DAU峰值超390万,平台累计用户量达3000万人次;2)闲徕互娱成立当年即开始高盈利,截止到2016年11月,创营收4.01亿元,净利润2.42亿元。
精细化发展,层层渗透。1)产品上,公司将坚持地方特色棋牌的产品主线,实现产品的精细化程度较高,实现线下场景完全复制。2)市场开拓上,目前闲徕只是占领了部分省会的部分市场,未来公司将继续加大研发和市场团队的规模,逐渐向各个省、市、县、乡镇、农村层层渗透。
乐玩网络:房卡模式先行者,金币场与房卡场并存
2016年3月嘉兴乐玩成立,5月首款产品上线。目前主要有四大游戏系列,包括“皮皮四川麻将”、“湖南跑胡子”、“奕乐贵州麻将”和“皮皮斗地主”。
目前,公司注册用户近3000万,覆盖了近100个地级/县级市。2016年6月到11月,公司营收2.82亿元,净利润1.79亿元。2017年,上市公司天神娱乐宣布以现金4.69亿元收购嘉兴乐玩公司42%股权。成立不满一年、净资产仅500万元的嘉兴乐玩估值11.16亿元。
借力线下棋牌室高效地推。公司选取在当地有一定资源的人做代理,尤其是各麻将馆及棋牌室的经营者。线上、线下体验各不相同,线上麻将对线下麻将馆来说更多的是补充而非取代,麻将馆的经营者们大都乐意推广这一产品,实现业务双赢。




































