
近年来,越南作为全球制造业转移的重要目的地之一,一些跨国企业逐步在越南开始或者加大投资,随之而来的则是技术专利的本地化需求。很多客户开始关注越南的市场,委托我们翻译到越南语的专利案件也是越来越多。
那么关于越南专利申请,有哪些我们需要提前知道的信息呢,下面就让我们一起来看下越南专利局对该国专利申请的一些重要问题的描述和解释。
一、获得保护的发明或实用新型的一般条件是什么?
一项发明创造满足下列条件的,可以受到发明专利授予方式的保护:
- 具有新颖性;
- 具有创造性;
- 可工业应用。
除非属于公知常识,否则,当一项发明满足下列条件时,可获得实用新型授权的保护:
- 具有新颖性;
- 可工业应用。
二、哪些主题不得作为发明获得保护?
根据越南《知识产权法》第五十九条规定,下列客体不得作为发明创造受到保护:
1.科学发现或理论、数学方法;
2.进行脑力活动、训练家畜、玩游戏、商业计划、方案、规则和方法;计算机程序;
3.信息呈现;
4.仅针对美学特征的解决方案;
5.植物品种、动物品种;
6.植物或动物生产的工艺,主要是生物学性质,而非微生物学性质;
7.人类和动物疾病的预防、诊断和治疗方法。

三、至少需要提交的文件有哪些?
1.注册声明,按照第 01/2007/TT-BKHCN 号通函附录 A 中第 01-SC 号(No. 01-SC Appendix A of Circular No. 01/2007/TT-BKHCN)表格的格式打印;
2.发明或实用新型的说明书;对发明或实用新型的说明或者描述必须满足第01/2007/TT-BKHCN号通知第23.6条中规定的通用要求,并且必须充分和清楚地阐明以下内容:
- 发明或者实用新型名称;
- 发明或者实用新型的技术领域;
- 发明或者实用新型所属领域的现有技术;
- 发明或者实用新型的技术特征;
- 附图的简要说明(如有);
- 发明或实用新型得以实现的详细描述;
- 发明或实用新型实施的示例;
- 预期实现的效益(效果);
- 发明保护范围(简称保护范围或保护权利要求)。
- 费用和收费收据。
三、还要提交其他什么文件(如有)?
- 发明或实用新型的摘要两份 , 摘要应该不超过 150 字, 以A4 纸格式呈现,发明或实用新型摘要在提交申请时无需提交,可以后续添加。
-授权书(如果通过代表提交请求);
- 申请权转让文件(如有);
- 证明合法登记权利的文件(如申请人享有通过他人提交申请的权利);
- 优先权证明文件(若专利申请要求优先权)。
四、工业产权登记申请的一般要求是什么?
- 每份申请可以请求授予一个与申请中所述的技术解决方案对象相适应的保护类型;
- 申请的所有文件必须以越南语编写。根据第01/2007/TT-BKHCN号通知第 7.3 和 7.4 条的规定,若以其他语言撰写的专利文件必须翻译成越南语;
- 申请的所有文件均应以纵向格式呈现(附图、图表和表格可以横向)在A4纸张上(210毫米x 297毫米),顶部、底部、左侧和右侧边距均为0.2厘米,使用Times New Roman字体,文字字体不小于13号。原本不包括在申请中的随附文件除外;
- 对于必须按照预设表格制作的文件,应使用这些表格并在适当的部分填写所有必要的信息;
- 多页文件必须有阿拉伯数字页码;
- 所有文件必须用不褪色的墨水打字或打印,清晰干净,不得涂改;如果在提交给越南知识产权局(IPVN)的文件中发现任何可忽略不计的拼写错误,申请人可以更正此类低错,但应在更正后的文字处附上其认证签名(如有,也加盖印章);
- 申请中使用的术语必须是常用术语(方言、生僻词、新造词除外)。申请中使用的符号、计量单位、电子字体和拼写规则必须符合越南标准;
- 申请书可以附带文件部分或者全部内容的电子数据载体。

五、发明专利或实用新型申请相关的官费是多少?
- 提交申请的官方费用:150,000越南盾(约42.7元人民币)/ 1份申请;
- 形式审查费:180,000 越南盾(约51.3元人民币)/1条独立权利要求;
- 自说明书第 7 页起的形式审查费用:8,000 越南盾(2.3元人民币)/1 页;
- 有效申请公布费用:120,000越南盾(约34.2元人民币)/1份申请;
- 从第二张附图起公布有效申请的费用为 60,000 越南盾(约17.1元人民币)/ 1张附图;
- 优先权要求审查费(如有):600,000越南盾(约171元人民币)/1份优先权申请;
- 专利检索审查费用:600,000越南盾(约171元人民币)/1条独立权利要求;
- 实质审查费用:720,000越南盾(约205.2元人民币)/1条独立权利要求;
- 自说明书第 7 页起的实质审查费用:32,000 越南盾(约9.1元人民币)/1 页。
备注:1元人民币约合3509.2元越南盾。
提醒:
申请人在书面声明中的“国际专利分类”栏目中,应根据IPVN在《工业产权官方公报》上公布的最新国际专利分类(斯特拉斯堡协定)说明申请保护的技术方案的分类标准。如申请人未进行分类或分类不正确,IPVN应进行分类,申请人应按规定缴纳分类服务费(10万越南盾/1个国际专利分类)。
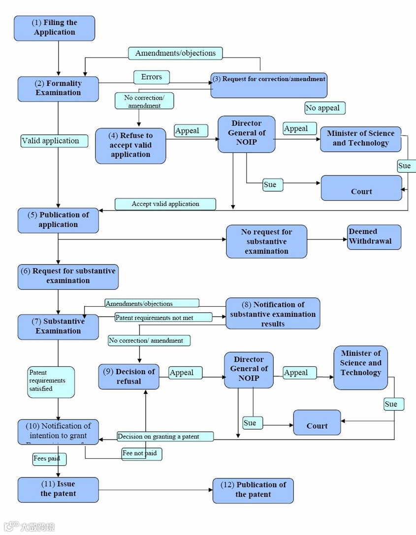
六. 发明或实用新型登记申请的处理时限是多久?
自IPVN收到登记申请之日起,发明或者实用新型登记申请按照以下顺序进行审查:
- 发明或实用新型登记申请应当自申请日起 1 个月内进行形式审查。
- 公布发明注册申请:
(i) 发明或者实用新型登记申请应当在优先权日起第19个月内公布,没有优先权的,在申请日起第19个月内公布,或者在作为有效申请受理后两个月内公布,以较晚时间为准;
(ii) 根据《专利合作条约》(以下简称PCT)提出的发明或实用新型登记申请,应当自被受理为有效申请并进入国家阶段之日起两个月内予以公布;
(iii) 包含提前公布请求的发明或实用新型登记申请,应当自IPVN 收到该请求之日起或该申请已被接受为有效申请之日起两个月内(以较晚者为准)公布。
- 工业产权登记申请应当在以下期限内进行实质审查:在申请公布日前提出的实质审查请求的,自公布之日起18个月;在申请公布日后提出的实质审查请求的,自收到实质审查请求之日起18个月;

七. 申请方式有哪些?
申请人可选择递交纸质申请或通过IPVN网上公共服务门户网站提交线上申请,具体方式如下:
a) 纸质归档
申请人可以直接或者通过邮寄的方式向IPVN申请受理点提交发明/实用新型申请,具体方式如下:
- IPVN 总部,地址:386 Nguyen Trai, Thanh Xuan District, Hanoi City。
- IPVN 驻胡志明市代表处,地址:7th Floor, Ha Phan Building, 17/19 Ton That Tung, Pham Ngu Lao Ward, District 1, Ho Chi Minh City。
- IPVN 驻岘港市代表处,地址:3rd floor, 135 Minh Mang, Khue My ward, Ngu Hanh Son district, Da Nang city。
如果通过邮寄方式提交发明/实用新型的申请,则申请费用必须通过邮政服务转账,然后必须将汇款收据的副本附在申请中并发送至上述IPVN办公室之一,以证明已支付金额。
(注:如费用或收费转到上述IPVN的申请接收地点之一,申请人必须将档案送往对应的申请接收点)。
b) 线上申请
- 线上申请条件:申请人需拥有经IPVN批准的数字证书、数字签名以及在线上申请接收系统中注册的账户。
- 线上申请事项:
1、申请人需要完成在IPVN线上申请接收系统上提交发明/实用新型申请表的步骤,之后,该系统将向申请人发送在线提交的确认信息。
2、必须向IPVN的办公室出示在线提交的确认书,并且申请人需要附上文件(如果有)并于在线提交之日起 1 个月内支付规定的费用/费用。
3、如果所有上述文件和费用/收费均按规定提交,IPVN官员将在线上申请收据系统中颁布申请号。
4、如果其中任何一项文件及费用未完整提交,申请将被拒绝。
5、如果申请人未能完成规定的申请程序,线上申请程序将被取消,并且线上申请取消通知将通过线上申请接收系统发送给申请人。

文章来源:https://ipvietnam.gov.vn/en/web/english/home
图片来源:“文小言”
感谢阅读
晨辉翻译助力知识产权翻译

晨辉专利翻译服务:
百余名全职译者团队,深厚的理工科兼专利行业相关背景;
机械、通信、生物、化学、材料、医药、生命科学等领域;
英、日、韩、德、法、西、葡、意、泰、印尼等数十种语言;
申请文件、审查意见通知书、对比文件、其他法律文件等。
扫描二维码
联系我们
晨辉翻译
点个在看你最好看


