大盘参考
这几天市场整体人气较弱,这一方面与中美贸易摩擦没有明确结果相关,另一方面与资金面较紧相关。因为中美贸易摩擦存在很大不确定性,投资者本能上会更倾向于观望或者减少相关个股持仓比重。周一交易所隔夜拆借利率一度冲高到10%以上,7天期利率也冲至7%以上。本周内资金面可能始终会比较紧,到了5月份,资金面有可能出现边际改善。
本周上市公司2017年年报和2018年一季报基本上就会出齐,由于部分个股季报数据与预期可能有出入,故个股骤涨骤跌概率较大。因此,估计本周涨跌停个股数量会有所增加。若果真如此,投资者不必太过在意,应该辩证看待。就操作而言,投资者只要避开了季报“地雷”,一般就无需跟风杀跌,仓轻者还可考虑补仓。
【要闻盘点】
5月1日起28种进口药实行零关税
4月23日,国务院关税税则委员会发布公告,自2018年5月1日起,以暂定税率方式将包括抗癌药在内的所有普通药品、具有抗癌作用的生物碱类药品及有实际进口的中成药进口关税降为零。财政部关税司有关负责人表示,为满足患者对进口药品的需求,进一步健全药品供给保障,提高国内医疗水平,增进人民健康福祉,此次调整将取消氨苄青霉素制剂、羟氨苄青霉素制剂、头孢噻肟制剂等28项药品的进口关税。
点评:此次降税是为了更好满足人民群众健康需要所采取的自主开放新举措,有利于维持开放包容的多边贸易体制,共创共享发展成果。
今年养老金调整进入落地期 上海已出台调整方案
2018年养老金上调开始落地。近日,上海率先公布养老金具体调整方案,并要求于5月18日发放到位。按照人社部要求,各地区要于2018年5月31日前将具体实施方案报批。
点评:此次调整,继续统一采取定额调整、挂钩调整与适当倾斜相结合的调整办法。对高龄退休人员、艰苦边远地区退休人员可适当提高调整水平。
MSCI纳入A股在即 千亿资金或快速入场
未来一段时间,A股被纳入MSCI指数后有望带来的增量资金备受市场关注。分析人士认为,在A股纳入MSCI指数后的初始阶段,或将带来1000亿元的海外资金配置A股,大金融、大消费和公用事业的龙头股都将是这些资金重点配置的方向。
点评:A股初始纳入MSCI指数的“两步走”方案可能合并为“一步走”。
政治局会议积极信号:推动股债楼汇五大市场健康发展
4月23日,中共中央政治局召开会议分析研究当前经济形势和经济工作。会议提出,要推动信贷、股市、债市、汇市、楼市健康发展,及时跟进监督,消除隐患。
值得一提的是,政治局会议上同时提出推动上述五大市场发展,此次之前尚无先例。这或意味着,维护上述主要市场的健康发展将成为今年经济工作的重点任务,事实上,今年以来管理层已经在上述市场中采取多项举措保证其健康发展。
点评:在业内人士看来,上述市场的平稳运行亦是实现经济稳中向好和结构转型的重要途径。
证监会派出机构今年已开罚单80份
据《证券日报》记者根据公开数据统计,截至4月20日,各地证监局已经作出了80份行政处罚决定,这一数量占了去年全年总数的近三分之一。从各个地方证监局来看,上海证监局开出的罚单数量最多,达到了41份。其中,18份有上海普天信息披露违法违规有关,16份与中毅达信息披露违法有关,3份与界龙集团有关。
点评:今年证监会将扎实推进依法行政和法治政府建设,公正执法、廉洁执法、从严执法、高效执法。
七部委印发融资担保公司监管配套制度
银保监会网站23日消息,为配合《融资担保公司监督管理条例》实施,近日银保监会、财政部、中国人民银行等七部委联合发布了《融资担保业务经营许可证管理办法》《融资担保责任余额计量办法》《融资担保公司资产比例管理办法》和《银行业金融机构与融资担保公司业务合作指引》等四项配套制度。
点评:此次细化了监督管理部门颁发、换发、吊销、注销融资担保业务经营许可证的条件和流程,明确了许可证应当载明的内容。
二线城市存款利率大幅上浮 一年定存利率超基准170%
近日,《证券日报》记者走访发现,目前以北京市为代表的一线城市银行存款利率并未出现明显调整,而二、三线城市中小银行利率上浮幅度较大,最高较基准利率上浮170%。另外,各家银行发售大额存单以及上调其利率的积极性增加,部分银行调高大额存单利率,最高较基准利率上浮55%。
点评:资管新规即将落地,银行资产回归表内迫在眉睫,不少银行通过发行结构性存款产品来应对银行理财转型压力和揽储压力。
【新股申购】
药明康德4月24日申购指南 顶格申购需配市值31万元
药明康德此次发行总数1.04亿股,网上发行为3125.9万股,发行市盈率22.99倍,申购代码为:732259,申购价格:21.60元,单一帐户申购上限3.1万股,申购数量1000股整数倍。
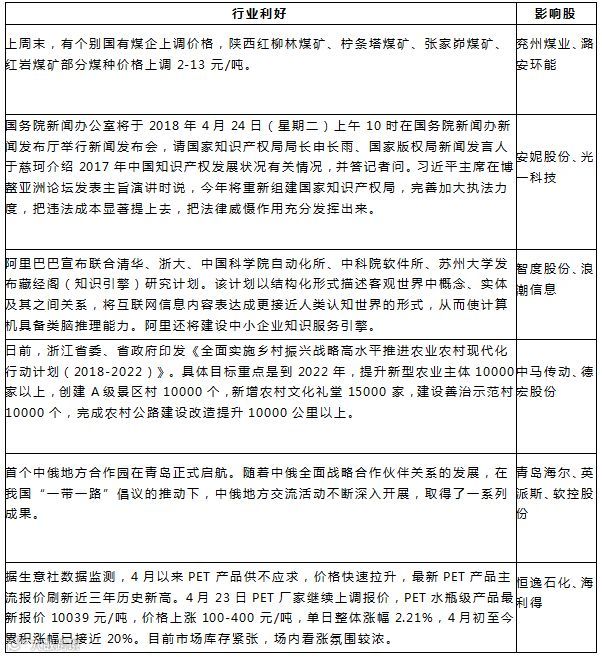
【行业机会】

(来源:新浪网 )
声明:本文言论系作者本人观点,不代表银谷普思观点,也不构成任何操作建议,此文章内容仅供分享信息。文章版权归原作者所有,如有侵权,请联系我们进行删除。
长按二维码关注我们

