点击上方“贝莱优品”可以订阅哦
当下,越来越多的80后、90后已经拥有了自己爱情的结晶,很多年轻妈妈迫于社会压力,不得不尽早回到工作岗位上,可爱的宝宝自出生开始就要面对外界各种各样的挑战。食用配方奶粉就是他们人生的第一关!
宝宝的成长是一个循序渐进的过程,体质娇嫩的宝宝在成长的每个阶段所需营养会略有不同,所以在婴幼儿配方奶粉的细分上,会根据不同月龄的宝宝研发不同的段位以确保宝宝在该年龄段的营养所需。
可是不同阶段的奶粉到底是如何细分,何时该转阶段总是困扰着各位爸爸妈妈,这里我们先从源头开始分析。
婴幼儿配方奶粉喂养为何需要分阶段?
有研究结果显示:生命早期合理的营养供给能够为人类近远期健康状况起到非常重要的意义。对于宝宝来说,0-6个月的宝宝,容易消化、吸收的营养素对他们来说是最重要的。
而随着宝宝的成长,由于妈妈授予的免疫因子开始减少,6个月后的宝宝需要依赖自身免疫力,为此很多妈妈会发现6个月后的宝宝更容易生病,所以这个阶段的宝宝营养侧重点应以提高免疫力为主。
而对1岁以后的宝宝来说,母乳不再是宝宝唯一或主要的营养来源,所以在营养成分上又会有所不同。这就是为何奶粉要分段的原因。
婴幼儿配方奶粉喂养何时需要转阶段?
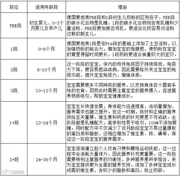
婴幼儿奶粉常见的分段是按月龄被划分为三个阶段:一段0-6个月、二段6-12个月、三段12-36个月。但这种分段形式并非绝对的,今天,小编将列举几个奶粉品牌来做介绍,把各个段位与适用年龄做成了表格,宝爸妈们可以一目了然,购买时再也不用担心给宝宝选错段位了。
荷兰牛栏
2
荷兰美素
3
德国爱他美
4
英国牛栏
婴幼儿配方奶粉喂养如何转阶段?
体质娇嫩的宝宝消化系统还未发育成熟,肠胃适应能力比较差,所以妈妈们在给宝宝转阶段时需要逐步转变,要一段二段混合着吃。先在一段奶粉中兑半勺二段奶粉,再逐渐增加到一勺、二勺,直到完全换成二段。在此过程中需要注意观察宝宝的适应情况,如有严重的吐奶、大便异常等不适应症状应立即停止。(二段和三段的转换如上操作,1岁左右的宝宝肠胃适应能力已经比较强,可以适度加快转阶段的周期。)
另外,不同段位的奶粉可以错后喂食,但尽量不要提前。比如:一段婴儿配方奶粉适合吃到6个月,也可以适度多食用几个月,因为1段奶粉容易吸收消化。反之,如果一段的宝宝过早食用二段的奶粉,可能会出现消化不良及营养不良等情况。
最后给宝爸妈们提个醒,选择一款合适宝宝的配方奶粉是很重要的。比如:宝宝肠胃不好,应该考虑的是奶粉营养是否容易消化吸收;宝宝免疫不好,应该考虑的是核苷酸、乳铁蛋白等成分的情况;宝宝不爱喝,应该考虑的是否口感有变化,要坚持清淡型口感。切记:奶粉,只有自家宝宝食用后消化吸收良好、生长发育良好,才是真的好!
识别二维码 精选进口奶粉
全球好品 尽在贝莱优品
贝莱优品
全球顶级产品资源
强大的供应链通路
五亿常态备货规模
打造家庭消费连锁
点击下方“阅读原文”进入App

