今天,瞻芯电子的第一颗控制器芯片产品-图腾柱PFC芯片 IVCC1102 正式对外送样,并将于2022年第一季度量产,目前已经在多家标杆客户处进行导入。这是工业界首款全功能连续模式(CCM)图腾柱PFC控制芯片,且仅为16脚封装。IVCC1102有两种封装 SOIC-16L 和 4x4mm QFN-20L,如下图:

上图: SOIC-16L封装

上图: 4x4mm QFN-20L封装
该产品的发布,进一步加强了公司围绕以碳化硅应用为核心的Turn-key芯片方案的供应商战略,将协同瞻芯电子的650V SiC MOSFET以及针对SiC MOSFET设计的比邻(NextDriveTM)栅极驱动芯片,一起为高性能通信电源、数据中心暨服务器电源提供完整的高效率解决方案,为国家节能减排的“双碳”战略提供基础芯片支撑。该产品的行业先进性和首创性,再次体现出瞻芯电子在碳化硅功率半导体行业的强大研发能力和创新精神。
随着宽禁带半导体——碳化硅和氮化镓开关器件的出现,图腾柱PFC拓扑获得应用的新生。在二极管模式下,这些新功率器件具接近于零的反向恢复损耗,很适合工作在连续模式。图腾柱拓扑简单而高效,是最佳的功率因素校正(PFC)拓扑,广泛应用于铂金级、钛金级电源设计。

上图:2.5kW图腾柱PFC参考设计

上图:效率曲线
由于图腾柱PFC控制的复杂性,数字控制是目前常见的解决方案。但在某些特殊的应用场景,如AC瞬间掉电或雷击等,数字控制的延时性还是难于应付电流倒灌并保持正确控制逻辑。而且数字控制通常要求有高水平的软件和硬件工程师协作开发,有较大开发成本和开发时间负担。
现由瞻芯电子自主开发的 IVCC1102,不仅能缩短电源开发时间,降低开发人力与器件成本,还能克服以下控制难点,提高电源的可靠性:

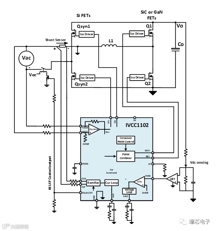
上图:典型应用框图
1)反电流倒灌控制。带交流整流同步管的图腾柱PFC实质上是一个双向变换器。输入交流电压(AC)的瞬间下掉会导致PFC电感失去伏秒平衡而产生很大的倒灌电流。这电流不仅使PFC损失掉电保持时间(hold-up time)所需的能量,还有可能大到损坏开关管。IVCC1102 检测输入电压,采用自主专利中的固定前馈比控制技术,产生准确的PWM脉宽,完美地解决了这一控制难点。
2)平滑过零点电流一直是个控制难题。IVCC1102 采用自主专利中的过零点控制技术,缩短过零区,同时提高过零区软启开关频率,减小电流尖峰和纹波,使电流平滑过渡。

上图:2.5KW AC Voltage and Current at High Line

上图: 1 KW AC Voltage and Current at Low Line
3)低谐波失真(THD)和快电压环控制难以两全其美。IVCC1102 釆用自主专利中的混合控制技术,在稳态运行时,仅在AC过零点时,对输出电压采样,来消除二次谐波对THD的影响;而在动态时,输出电压反馈信号跳过采样电路,并进入非线性控制环路,来加快电压环以减小输出电压的波动,使这两难的控制得以有效地结合,提升电路的整体运行效果。

上图:THD曲线
4)雷击对图腾柱PFC最具有挑战性。由于雷击波电压上升速度快,并随机地同相或反相地叠加到AC电压上,检测电路和控制器必须快速测出输入电压极性并做相应的控制调整,否则容易损坏后级电路。IVCC1102 采用快速的模拟检测电路和固化的控制逻辑,能稳定而有效地应对这种特殊场景,减小或消除雷电波对开关管的冲击。
使用控制器 IVCC1102 可以方便地解决关键的设计难点,缩短开发时间,降低成本。它在服务器通讯电源,矿机电源,高功率电视和模块电源等高密高效的应用场合有广泛的市场。
*本文转载自瞻芯电子公众号
金浦智能简介 金浦智能是金浦产业投资基金管理有限公司(“金浦投资”,成立于2009年)旗下专注于智能制造领域高科技企业股权投资的专业管理公司,管理的上海金浦临港智能科技股权投资基金合伙企业(有限合伙)由上海国际集团联合上海临港经济发展集团共同发起设立并由长三角地区地方国有投资平台、上市公司与民营企业共同参与,由金浦投资组建具有丰富资本运作经验和产业链资源的专业团队负责管理,目前管理的基金的实缴规模超过20亿元人民币。金浦智能母公司金浦投资连续多年被清科、投中、融资中国、中国证券报、第一财经、中国风险投资研究院等机构评选为中国私募股权投资二十强。2021年9月,管理公司总裁田华峰先生被母基金研究中心评为“2021年最具潜力直投基金投资人TOP30”。2021年1月,金浦智能被中国半导体投资联盟评为2021中国IC风云榜“年度最佳投资机构”,管理公司总裁田华峰先生被评为“年度杰出投资人”。2020年9月,金浦智能被全球PE论坛及金司南分别评选为“中国股权投资行业优秀新锐机构”、“金司南-中国最佳私募股权投资机构”,同年12月被中国母基金联盟评为“中国最佳新锐基金TOP30”、“中国最佳硬科技领域投资机构TOP30”,管理公司总裁田华峰博士被评为“中国最受母基金欢迎的新锐基金创始合伙人TOP30”。基金已投企业壁仞科技、灿芯半导体、思特威被投中集团评为2020年度“中国半导体与集成电路产业最佳投资案例TOP10”,已投企业思特威、矽睿科技、甬矽电子被中国半导体投资联盟、集微网评为“年度IC独角兽”,已投企业鑫华半导体被赛迪顾问评为“2020年度第四届IC独角兽”。 |


