大数跨境
0
0

入选国家级名单!重庆这些企业正在公示→

入选国家级名单!重庆这些企业正在公示→ 创新重庆
2023-11-01
1


近日
工业和信息化部公示了
2023年度智能制造示范工厂
揭榜单位和优秀场景名单
其中
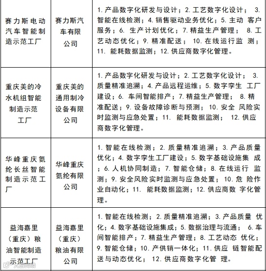
重庆共10家企业
入选智能制造示范工厂揭榜单位名单
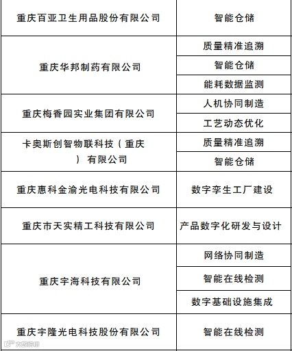
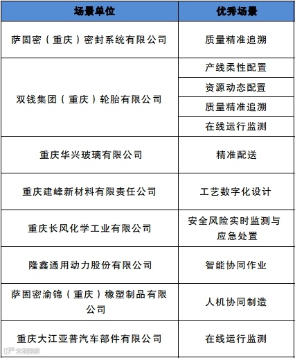
20家企业的35个场景
入选智能制造优秀场景




具体名单
小新带你看




2023年度智能制造示范工厂揭榜单位公示名单
(重庆市上榜名单)




2023年度智能制造优秀场景公示名单
(重庆市上榜名单)



有你所在的企业吗?
转发周知!

点击文末“阅读原文”
查看完整名单


来源:重庆发布、中华人民共和国工业和信息化部官网


│大家都爱读│


自然科学基金项目|科技型中小企业评价

科普事业发展“十四五”规划重庆科普微视频大赛

《重庆市科技创新促进条例》第十届重庆科普讲解大赛

【声明】内容源于网络
0
0
创新重庆
传递重庆科技工作动态,解读重大科技政策,提供最新科技行业资讯,服务科技创新发展,重庆科技人关心的,就是我们关注的。
内容 3258
粉丝 0
创新重庆 传递重庆科技工作动态,解读重大科技政策,提供最新科技行业资讯,服务科技创新发展,重庆科技人关心的,就是我们关注的。
总阅读4.6k
粉丝0
内容3.3k