以下文章来源于腾讯广告
随着开学季的临近,青少儿泛素养、基础教育转型等相关图书需求攀升,教育图书赛道迎来充裕流量机会、呈现出爆发式的增长态势。
本篇内容紧跟用户需求浪潮,火速奉上开学季教育图书增量指南,助力广告主快速了解图书赛道最新流量趋势、能力升级及投放技巧!
把握黄金投放期,抢先实现业务增量!
流量趋势解读
9月迎来高速增长期
参考22年暑期同期流量走势,从8月底最后一周开始,开学季热度不断攀升,9月将迎来少儿大盘流量高增长期。
基于腾讯域内7月数据能力洞察,腾讯广告推出了第一期暑期潜力预测书单。投放数据显示,面向成人用户的的智慧口才类图书近期消耗增长140%,面向家长阅读的育儿类图书消耗增长130%;此外暑期亲子伴读及心理引导类需求上涨,面向儿童阅读的家庭教育类童书消耗增长31%。
针对开学季高增长机会方向,结合用户最新资讯偏好,腾讯广告特推出潜力预测书单第二期,助力广告主抓住重点机会品类,重点储备,欢迎踊跃增投!
最新能力速递
简化通投流程、投放更快起量
1、流程精简门槛降低,快捷投放无压力
广告主只需在投放管理平台的【广告版位】-【按媒体选择】部分,圈选包含微信视频号在内的多个广告版位,即可开启通投。
目前,不同广告版位的创意形式已实现全面统一,一条广告无需重复创建,投放效率倍增。
详细细节可参考:
2、掌握各版位投放秘籍,更快起量无压力
快速增量投放要点
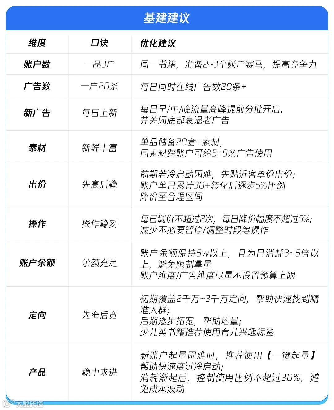
提前储备基建、提升素材创意
8月底起,为帮助广告主在开学季快速增量,将持续针对优质基建账户提供行业流量扶持。建议广告主务必提前储备基建,抢占流量红利。
针对优质素材,腾讯广告平台将提供大盘冷启动探索扶持,助力优质素材充分探索,提升起量效率。广告主可使用投放端「素材检测工具」,参考素材检测评估结果,提升素材质量和多样性,获得更多流量机会。
*创意检测工具介绍详见:腾讯广告 | 帮助中心(点击阅读原文)

更多广告投放需求可扫码了解,或通过热线电话:400-1088-680与我们联系。
👈🏻扫描二维码
添加您的营销顾问

