2025年10月底,是不是很多电商企业都收到了这条预警短信?千万别忽视!
11月初,内蒙古、吉林、黑龙江、江苏、江西、青岛等多地税务部门曝光6起网红和网店偷税案件。涉案商家通过隐匿收入、虚假申报、个人账户收款等不合规方式,最终均被追缴税款并罚款,最高罚超669万元。


早在2025年6月,国务院就已公布实施《互联网平台企业涉税信息报送规定》,明确要求在季度终了的次月内,互联网平台企业必须报送平台内经营者和从业人员的身份信息、收入信息。
互联网平台企业如有下列情形之一:
一是未按照规定的期限报送、提供涉税信息;
二是瞒报、谎报、漏报涉税信息或者因互联网平台企业原因导致涉税信息不真实、不准确、不完整;
三是拒绝报送、提供涉税信息。
由税务机关责令限期改正,逾期不改正的,处2万元以上10万元以下的罚款。
情节严重的,责令停业整顿,并处10万元以上50万元以下的罚款。
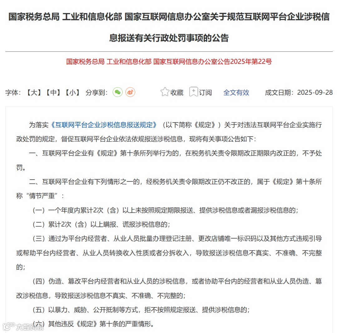
2025年9月,国家相关部门发布公告,对违法平台企业的处罚作出明确规定。

面对行业合规新要求,各位老板不用慌,选择电商云票就能帮您轻松破解合规难题。
数电云票、业财税解决方案(含乐企)
代理记账、代理申报、企业注册、财税代办
更多票财税解决方案
可直接拨打杭州百旺服务热线






