主控芯片LKS32MC45x核心特性
采用192MHz Arm Cortex-M4 内核
40K RAM + 256K Flash
3×14bit 高速ADC + 内置OPA
支持UART/SPI/I²C/CAN等通信协议,系统扩展性强
±1% 高精度RC时钟,增强控制时序一致性
卓越抗静电(ESD)与群脉冲(EFT)能力
适用应用
-
家用、商用干衣机压缩机应用 -
家用、商用干衣机三合一方案应用(压缩机+电机/风机+PFC)
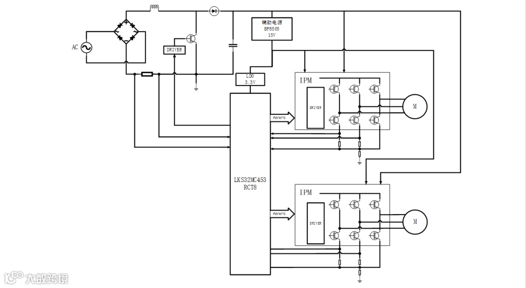
干衣机三合一应用方案
方案特点
高度集成:支持3路ADC同步采样,内置6路运算放大器与2组独立PWM模块,可输出16路带独立死区控制的PWM信号,单芯片兼容两路电机与一路PFC控制环路
性能优异:在大偏心负载低速运行时,具备优秀的电机观测器鲁棒性,带载功率因数(PF值)可达0.98以上
功能丰富:方案具备压缩机转矩自适应补偿能力,有效对热泵压缩机进行减震,同时兼容功率环控制与自动弱磁,采用分层软件架构,接口丰富,扩展灵活
故障保护:硬件过流、停机电压控制、缺相保护及堵转保护等功能
干衣机三合一方案技术优势
高可靠性
图2. 左图为重载启动,右图为低桶速大偏心运行强鲁棒性

丰富的可选功能
图4. 左图未添加转矩补偿,右图为添加了转矩补偿
总结
晶丰明源&凌鸥创芯推出的LKS32MC45x系列MCU以其高性能、高集成度和高可靠性,为干衣机的高效节能与智能化控制提供了完善的解决方案。未来,随着技术的不断进步,它将继续推动干衣机行业向更节能、更智能的方向发展。
扫码
了解方案详情
如果您对我们的产品或方案感兴趣,欢迎扫描上方二维码,与我们取得联系,了解更多方案信息。
晶丰明源
晶丰明源专注于电源管理和电机控制芯片的研发和销售,坚持自主创新,产品覆盖AC/DC电源管理芯片、DC/DC电源管理芯片、电机控制驱动芯片、LED照明驱动芯片等,广泛应用于家电、手机、个人电脑、服务器、基站、网通、汽车、智能照明、工业控制等领域。

