The origin of clothes dryers can be traced back to the late 19th century. Early tumble dryers mainly relied on the flow of hot air to remove moisture and accelerate the drying of clothes. After the 1940s, dryers gradually became popular in domestic use and integrated functions such as timing and temperature control. Entering the 21st century, the introduction of heat pump technology has significantly improved the energy efficiency of dryers, with energy consumption only one-third of that of traditional electric heating dryers. Heat bump dryers can maintain the operating temperature in a low range of 40-60℃. Compared with condensing systems, clothing damage caused by high temperature can be effectively reduced.
The variable-frequency system in heat pump dryers usually includes the control of the drum motor, fan and compressor, and is equipped with an active singe-phase PFC. This puts forward high requirements for both hardware computing power and software architecture. As the core component of the dryers’ variable-frequency system, the MCU undertakes the key task of precise control and is developing towards the trend of high-efficiency and energy conservation.
BPS & Linko have launched the high-performance LKS32MC45x series MCU products, which adopts a 192MHz Arm Cortex-M4 core. Relying on rich peripheral resources, they can be equipped with stable motor & compressor control algorithms and mature PFC algorithms. The LKS32MC45x are suitable for mainstream application scenarios such as household and commercial heat pump dryers, providing users with system solutions featuring excellent performance and high integration.
LKS32MC45x Features
Adopts a 192MHz Arm Cortex-M4 core
40K RAM + 256K Flash
3x14-bit high-speed ADC + built-in OPA
Supports communication protocols such as UART/SPI/I²C/CAN, enabling strong system expandability
±1% high-precision RC clock, enhancing the consistency of control timing
Excellent ESD and EFT capabilities
Applications
Compressor applications in household and commercial dryers
The 3-in-1 applications in household and commercial dryers (Compressor + Motor/Fan + PFC)
The 3-in-1 Drive Solution for Tumble Dryers
Solution Features
High Integration: Supports 3-channel ADC synchronous sampling, with built-in 6-channel operational amplifiers and 2 sets of independent PWM modules. It can output 16-channel PWM signals with independent dead-time control, and a single chip is compatible with two motors and one PFC control loop.
Excellent performance: When operating at low speed with a large eccentric load, the motor observer has excellent robustness, and PF value with load can reach more than 0.98
Multiple Functions: The solution has the adaptive torque compensation capability for compressors, which can effectively reduce vibration of heat pump compressors. It is also compatible with power loop control and automatic flux weakening, adopts a layered software architecture, and features abundant interfaces and flexible expansion.
Comprehensive Protection: Equipped with protection functions such as hardware overcurrent protection, shutdown voltage control, phase loss protection and locked-rotor protection.
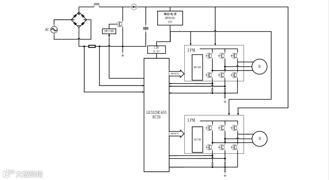
Main Control Chip - LKS32MC453RCT8
The 3-in-1 drive solution for clothes dryers (compressor + motor/fan + PFC) adopts the LKS32MC453RCT8 as the main control chip. Based on the 32-bit Arm Cortex-M4 core, the chip has a maximum frequency up to 192MHz, is equipped with 256kB Flash and 40kB RAM, and supports single power supply with a voltage range of 2.2-3.6V.
Its analog module integrates a 14-bit high-precision ADC, which can sample 3-channel signals synchronously and support up to 18-channel inputs and 6 OPA. The peripheral module includes 3-channel UART.
The LKS32MC453RCT8 can support a maximum power of up to 2000W, realize dual-motor control and single-phase PFC drive, support sine-wave sensorless FOC and digital PFC functions, and has the capability of single-resistor current sampling for compressors.
Benefits
High Reliability
Abundant Optional Functions
Comparison of Compressor Torque Compensation
Fig 6. Fan Forward Startup
Scan
the code for
more Info
About BPS

*The test results mentioned in the article are obtained under real test of laboratory. The actual products may be different depending on the application environment. BPS reserves the right of final interpretation.

