2025年11月7日,由充电头网主办的“2025金充奖颁奖典礼”在深圳成功举办。晶丰明源作为国内领先的电源管理芯片企业,凭借公司创新的“直驱GaN高频磁耦零待机七级能效解决方案”,强势斩获“金充奖-技术创新奖”。
颁奖典礼现场
“金充奖-技术创新奖”旨在表彰在充电技术研发及应用领域具备创新能力、卓越产品设计与突出发展潜力的企业,以肯定其在推动行业技术升级、助力终端产品创新方面所做出的重要贡献。晶丰明源此次获奖,不仅体现了其在电源芯片技术与快充应用结合上的优秀实力,也进一步彰显了公司在推动绿色高效能源使用方面的持续投入与行业影响力。
获奖产品:直驱GaN高频磁耦零待机七级能效解决方案
获奖产品:直驱GaN高频磁耦零待机七级能效解决方案
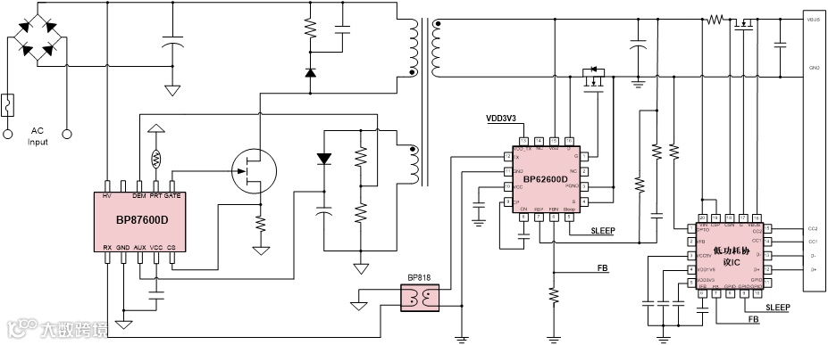
晶丰明源直驱GaN高频磁耦零待机方案:BP87600D+BP62600D+BP63030,通过集成和关键电路设计优化,在显著提升设备性能的同时,有效降低整体能耗。方案由BP87600D 高频QRSSR原边主控和BP62600D FB磁耦通讯副边控制器组成,在230Vac空载条件下,其待机功耗可低至2mW以内,既充分满足用户快速充电需求,又实现了能源高效利用,有助于延长设备寿命并提升使用体验。
方案核心优势
零待机功耗表现优异,全面支持无PFC应用的零待机需求<5mW (<35W应用可以满足<2mW待机功率)
广泛兼容多种快充协议,全面支持USB PD快充、BC1.2、QC协议以及私有协议;
采用自研ACOT控制算法+磁耦合技术,实现系统效率优化,满足北美最新七级能效(DOE VII-SS Efficiency Requirement)
未来晶丰明源也会通过持续的创新和努力,坚持“创芯助力智造,用心成就伙伴”的使命,在技术领先的领域创造更多可能,以智能驱动未来。创芯助力智造,用心成就伙伴。
BPSemi
BPSemi
-晶丰明源-

