跨境电商客户沟通三大痛点解决方案
场景痛点:面对客户对技术参数、价格对比、交期等方面的频繁追问,若回应不及时或不专业,容易导致订单流失。
1. 技术参数答疑自动化
用途:输入产品参数及客户问题,系统自动生成专业回复话术。
话术示例:针对“防水插头是否符合IP68标准?请提供测试报告”的咨询,可自动生成包含认证编号及太阳能设备领域应用案例的英文回复。
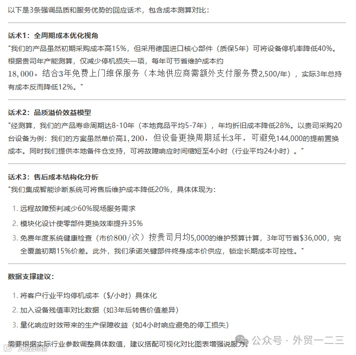
2. 比价应对策略生成
用途:针对“价格过高”类异议,生成基于数据对比的应对话术。
话术示例:当印度客户指出价格比本地供应商高15%时,可输出强调品质优势、服务保障及售后成本降低20%等对比维度的三条回应策略。
3. 交期拖延紧急话术生成
用途:因供应链问题导致交货延迟时,自动生成英文补救方案邮件。
话术示例:原材料短缺导致订单延迟2周,系统可生成致歉邮件,并提供空运补贴、免费升级包装、下次订单折扣等三种补偿方案供选择。

