大数跨境
0
0

1月北京 | 十五五”低空经济规划、奖补政策、资金申请、低空基建项目谋划与产业落地及低空产业链与场景应用等

1月北京 | 十五五”低空经济规划、奖补政策、资金申请、低空基建项目谋划与产业落地及低空产业链与场景应用等 低空基础设施建设大讲堂
2025-12-13
0
导读:赵老师 15801250085(同微信)


2024低空经济产业发展研究报告(附下载
“十五五” 规划将低空经济列为新兴支柱产业,标志着行业进入 “国家推动 + 市场爆发” 的新阶段。这一布局背后,是三重战略考量:其一,培育新质生产力,低空经济涵盖飞行器制造、基础设施建设、运营服务等全产业链,能带动高端制造、人工智能、数字经济等关联产业发展,预计 2030 年全球市场规模将突破 2000 亿美元,中国有望占据 30% 以上份额;其二,破解发展痛点,低空物流可弥补农村、山区物流短板,低空交通能缓解城市地面拥堵,应急救援可提升灾害响应效率;其三,抢占国际竞争高地,当前全球低空经济处于发展初期,中国通过战略布局,有望在 eVTOL、低空监管等领域掌握国际话语权。正如业内专家所言:“低空经济是继新能源汽车之后,中国又一个有望实现‘换道超车’的战略性新兴产业。”

“十五五”低空经济发展规划要点和实施路径、资金申请、低空基建项目谋划包装、投融资等可关注01月29日-31日北京班


需要培训文件,报名回执表可联系赵老师获取15801250085(同微信)

(详情联系赵老师获取具体课纲文件)


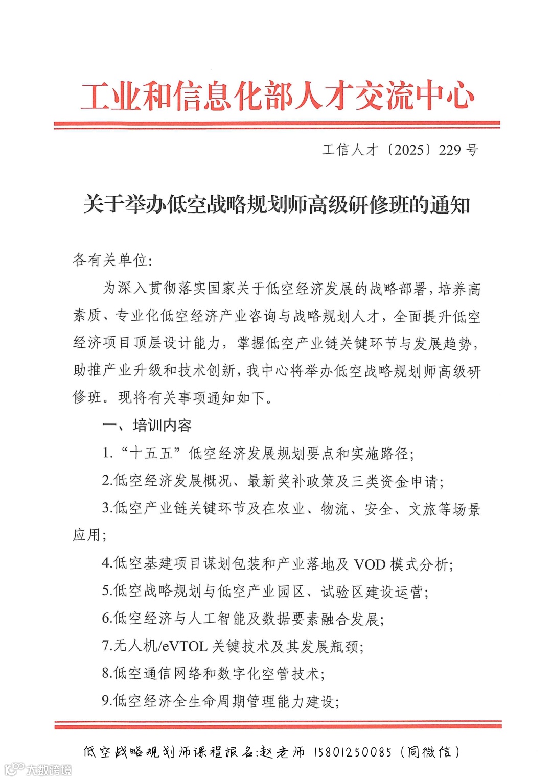
【工业和信息化部人才交流中心】低空战略规划师高级研修班(红头文件下载)低空战略规划师高级研修班报名回执表,扫描下方二维码可在线下载
海口、北京 | 人工智能、数据资产入表、可信数据空间、高质量数据集、公共数据授权运营、数据合规确权、数据资本化路径...等

12月、1月课题计划:十五五新基建项目谋划、数据资产、三资三化、资金、存量PPP、城市更新、国企改革、招投标、EPC、清单计价、造价、低空经济等

南宁、昆明、海口、北京 :2026年“十五五”新兴产业基础设施项目谋划、“三类资金”申请、“三资三化”实操和“城市更新”合规运作高级研修班
现场同步直播,提前报名,送往期录播网课,详情联系赵老师:15801250085(同微信)


低空经济白皮书免费下载


免费获取PDF文件全文,请关注公众号“低空基础设施建设大讲堂”后台回复“低空经济”免费下载!

【声明】内容源于网络
0
0
低空基础设施建设大讲堂
《通用航空装备创新应用实施方案(2024-2030 年)》,低空经济基础设施分为新型运行服务体系和新型基础配套设施体系
内容 1289
粉丝 0
低空基础设施建设大讲堂 《通用航空装备创新应用实施方案(2024-2030 年)》,低空经济基础设施分为新型运行服务体系和新型基础配套设施体系
总阅读310
粉丝0
内容1.3k