一则券商公告引发了一平台投资者的焦虑,因为该收益30+%的平台实控人都被警方带走。

2025年12月11日,一则券商公告引发了一平台投资者的焦虑,因为该收益30+%的平台实控人都被警方带走。
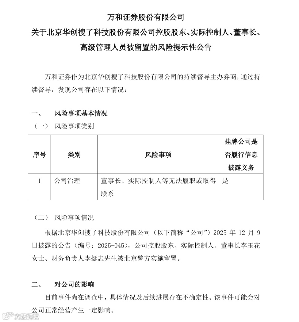
这则题为《关于北京华创搜了科技股份有限公司控股股东、实际控制人、董事长、高级管理人员被留置的风险提示性公告》披露,该公司董事长兼实际控制人李玉花、财务负责人李挺志因被北京警方实施留置,目前已无法正常履职或取得联系。
值得关注的是,公告中提及的财务负责人李挺志,同时亦是“搜了宝”平台的法人代表,李玉花则为该平台的实质控制人。
公开资料显示,“搜了宝”的运营主体安徽华搜企业管理股份有限公司,以“链经济”为名,通过“买十赠一”、消费返利、积分奖励等方式吸引用户加入其所谓“消费创业共同体”。
北京警方回复称,对安徽华搜企业管理股份有限公司已于2025年11月19日以非法吸收公众存款罪立案侦查。
您好,关于您反映的问题,市公安局回复:经核实,关于安徽华搜企业管理股份有限公司涉嫌非法吸收公众存款案的案件进展情况,东城分局经侦支队已于2025年11月19日以非法吸收公众存款罪立案侦查,目前正在依法积极开展侦查取证工作,如有案件线索,请及时与东城分局经侦支队联系,或者可以直接来东城分局经侦支队报案,地址:东城区幸福大街34号。如有工作进展我们会及时向投资人反馈。感谢您对我们工作的理解与支持!
“搜了宝”在全国各地都有客户,特别是西南四川很有知名度,有报道称,在某城市,连出租司机都加入到投资行列。
尽管在股权结构上未显示直接关联,但在核心人员层面,安徽华搜与北京华创搜了科技股份有限公司存在明显交集,两家企业均由李玉花与李挺志实际控制。
根据“搜了宝”平台规则,用户可通过购买产品获得收益,具体模式为“买十赠一”,每轮交易周期为7个工作日。周期结束后,用户卖出产品可获得1%的现金收益及1.4%的积分奖励。若每月参与三轮交易,月现金收益率达3%,积分收益率为4.2%。
以此计算,投入一万元每月可获300元现金及420元积分,年化收益率远超30%,显著高于正常理财产品回报水平。
如此高收益的背后,风险早已显现。
今年7月11日,绵阳市财政局在回应市民咨询时指出,根据《防范与处置非法集资条例》相关规定,“搜了宝”APP具有非法集资特征,并建议向公安机关反馈。
进入12月以来,多个平台出现关于“搜了宝”无法提现的集中投诉。据了解,该平台约自10月中下旬起出现兑付困难。
有投资者截图显示,其投入约21万元,账面收益达6.8万元,然而此类高额收益往往难以兑现,模式与非法集资、资金盘骗局高度相似。
目前,该平台已处于事实上的“暴雷”状态,实控人等高管已经被警方采取留置,相关调查工作正在推进中。
众多投资者未能提现的资金,其结局很可能与此前类似暴雷平台受害者的遭遇相同——面临难以挽回的损失,因为这本身就是一个“募新还旧”的游戏。
至于回多少,只能等待警方介入追缴。
按照以前的案例,从百分之几,到2成3成都有可能,只不过这种资金盘,概率会更低。
说实话30%+的收益,投的时候应该有99%的心理准备,这个钱是回不来的!
大家也可以点击左下方阅读原文了解更多资讯!

