投资建议
如何把有效服务实体经济和建设强大的金融机构结合,是银行机构和监管部委未来五年的重要课题。如何定义强大的金融机构?服务十五五期间实体经济需要构建提升哪些能力,包括服务产业科技、内需提振与双向开放?针对以上客户需求催生的金融供给能力建设,监管制度创新迭代又应着力何处?我们从几个重点城市调研反馈金融供给或机构能力构建,从境内外机构对比探讨中资机构的潜力之处,短期以加法弥补短板,长期应发力何处?
Text
正文
理由
从南到北,由内及外,典型城市群竞争格局的启示,头部银行综合化、国际化、专业化的趋势明显。部分北方城市产业升级转型不理想,企业生产投资意愿、居民生活消费活跃度降低,金融机构收益与风险的关系发生变化,机构资源投入在时间和区域维度有新的思考。部分南方城市服务型政府塑造更为友好的营商环境,区内经济活跃,产业升级转型、科技驱动特征明显,实业客户市场份额演化印证了产业金融的重要性以及迫切性,而产业金融能力包括但不局限于投行、投研、投资等机构业务能力。宁波、苏州等地区产业链的跨境特征明显,是专业壁垒较高的公司业务或客群,银行间市场份额差距进一步拉大。北京等总部型城市客群的大型化特征明显,协调总分行、业务条线综合服务大型集团客户的能力是重要竞争力所在。中资银行在中国香港主要以公司业务为主,聚焦服务中国企业走出去,但零售、投行、财富资管业务市场份额距离香港本地机构或境外机构有较大差距。
从信贷到服务,从表内到表外,强调服务能力提升。中国经济从以基建地产为代表的投资驱动时代向高质量发展阶段转型过渡,金融供给条件优化,金融机构也将从规模扩张向价值创造转型,尤其是通过服务交易等风险定价能力为实体经济创造价值的能力。单纯规模诉求(包括资产负债表、营收利润等财务指标)容易引起垒大户现象,行业层面更易引发内卷行为,降低资本资金配置资源效率导致行业产能过剩,甚至影响金融系统稳定性。2017年中资银行手续费收入占比见顶回落,减费让利和规模诉求可能是重要因素。手续费科目大体分为三部分,衡量了居民生活消费、企业生产投资以及资本市场活跃度,手续费较低的比例数据可能刻画了深度经营客户的意愿或能力的缺乏。向前看,监管政策有必要引导银行经营走向能力构建端且摆脱规模诉求,尤其对标外资机构的交易银行、投资银行、财富管理、资产管理等业务板块。
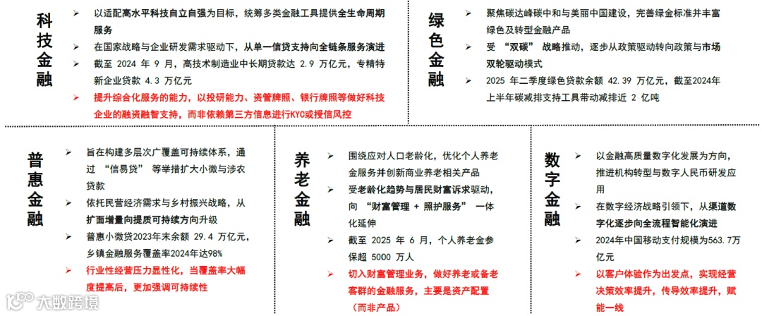
从加法到减法,管理、数字化能力提升对冲外部条件变化带来的压力。宏观经济发展、产业格局变化、科学技术进步、监管政策演变,商业银行的经营面临更多外部条件的约束或要求。在短期内,金融供给无法平滑过渡,监管和经营机构选择调整或增加考核约束指标。中长期,“减负提效”为目的的管理和数字化能力提升是更具可持续性的选择。金融工作会议、十五五报告强调“五篇大文章”,其发展规律与驱动要素值得探讨梳理,并以此作为契机优化调整传统业务组织架构,推动商业可持续。从发展的视角看,科技金融代表了银行投研投资能力构建的必要性;养老金融则注重养老或备老客群为代表的零售财富管理业务的专业化梳理;普惠业务则强调可持续性经营,引导银行有能力做小做早。
本文摘自2025年11月26日已经发布的《从重到轻,由大变强,探讨如何建设强大的金融机构 ——银行“十五五”系列(3)》,如需获取全文请联系中金银行团队或登录中金点睛
风险
监管政策、机构经营调整不及时。
图表:“十五五”规划建议金融相关表述与“十四五”对比
资料来源:中国政府网站,中金公司研究部
图表:5个典型城市银行竞争格局及背景概览
注:
1)中国香港GDP行业结构为2023年数据,其他城市均为2024年。
2)中国香港贷款指在香港使用的贷款。
3)企业规模标准:内地城市,小型企业指注册资本100万元以下,中型企业指注册资本100万-1000万元之间,大型企业指注册资本在1000万-5000万元之间,超大型企业指注册资本5000万元以上。中国香港的中小企业指雇员人数小于100人的制造业企业或小于50人的非制造业企业。内地城市数据截至2025年10月,中国香港数据截至2025年6月。
4)成都市的各类银行网点资产份额数据缺失,使用四川省的数据代替,股份行中8家在四川省只有成都这一家一级分行,故成都分行的数据就是四川省的情况。宁波市的各类银行网点资产份额数据缺失,使用浙江省的数据替代,仅供参考。中国香港中资股份行市场份额使用其在香港的商行类经营主体的总资产计算。内地城市分类型银行市场份额时间截至2023年,头部区域行和股份行市场份额截至2024年,中国香港市场份额数据截至2024年。
5)支出法GDP结构数据的时间:北京市为2023年,宁波市为2019年,天津市、成都市为2017年,香港为2024年。
6)中国香港的进出口总额使用支出法GDP计算口径剔除服务贸易,与其他城市的口径不完全可比。
7)中国大陆城市房价收入比的计算方法:注:新房房价乘以90平方米计算房屋价值,除以城镇普通家庭年均可支配收入(对应年份估算的全国城镇家庭户规模来乘以人均可支配收入。中国香港房价收入比的计算方法:私人住宅售价*90平方米/(人均可支配收入*平均家庭人数),采用港岛、九龙、新界的平均值。
8)进出口总额按境内收货地或货源地口径。
9)2024年固定资产投资完成额为估算数据。
10)企业数量占比的行业综合排名指:大陆4个城市,行业A企业数量占比在该城市全部行业中所处的百分位+A城市的行业A数量占比在GDP Top20城市中所处的百分位,之后降序排名。中国香港直接按企业数量占比排名。内地城市数据截至2025年10月,香港为2023年。
11)成都市的居民贷款和对公贷款尚无2024年数据,因此复合增速使用2023年同比增速,贷款/GDP亦为2023年数据。
12)除特别说明外,数据年份为2024年。
资料来源:国家统计局,中国人民银行,各地方统计局,香港金管局,香港特别行政区政府,中金公司研究部
图表:“十五五”期间经济社会发展的主要方向:产业升级、科技创新、拉动内需、双向开放
资料来源:国新办网站,Wind,IMF COFER,SWIFT RMB Tracker,中金公司研究部
图表:全球系统性机构评分细项
注:1)采用2023年末可比数据;2)具体数值由BIS依据权重计算出;
资料来源:FSB,BIS,中金公司研究部
图表:全球系统性银行ROE与估值
注:1)可比同业包括G-SIBs中第二组至第四组的银行,以及第一组的交通银行;2)数据截至2025.11.14收盘
资料来源:Bloomberg,中金公司研究部
图表:全球系统性银行杜邦分析
资料来源:FactSet,公司公告,中金公司研究部
图表:中外银行手续费收入比例和结构对比,体现银行深度融入客户的生产生活场景的能力
资料来源:公司公告,中金公司研究部
图表:我们测算对公手续费收入占比大于12.5%时,员工人均对公资产与公司业务ROE呈正相关关系,体现对大户的深度服务、多产品有效覆盖才能最终转化为ROE,单纯资产端“垒大户”效果未必好,一方面负债成本不低,另一方面信息无法充分对称的情况下滞后的信用成本可能较高
资料来源:公司公告,中金公司研究部
图表:部分中收业务基础设施定位提升,业务利润率大幅度下降
注:各类手续费对应的客户数:所有手续费对应零售客户+对公结算账户数;银行卡、个人理财及私人银行对应零售客户数量;结算、清算及现金管理对应对公结算账户数
资料来源:公司公告,中金公司研究部
图表:“五篇大文章”概览
资料来源:国务院办公厅,中国人民银行,人民网,艾媒咨询,中金公司研究部
图表:银行对公基本户对市场经营主体的覆盖率2023年末达39%
注:1)2019年取消企业银行账户许可,境内依法设立的企业法人、非法人企业、个体工商户在银行业金融机构办理基本存款账户、临时存款账户业务,由核准制改为备案制,人民银行不再核发开户许可证。取消企业银行账户许可以后,企业开户交由商业银行负责,银行要全面独立承担账户管理责任,其风险意识、内部控制、合规管理水平等因素会直接影响企业账户管理质量。2)市场经营主体包括:法人、非法人组织和个体工商户。
资料来源:国家市场监督管理总局,中国人民银行,中金公司研究部
图表:普惠小微贷款对个体工商户的覆盖率2022年末达到48.2%,之后转为下降
资料来源:中国人民银行,国家市场监督管理总局,中金公司研究部
图表:条块状组织架构层层传导,效率递减
资料来源:中金公司研究部
图表:2024年10月,汇丰宣布精简组织架构以推进其战略执行
资料来源:公司公告,中金公司研究部
图表:信用卡、理财、财富等业务规律性主导,客群渠道优势并非最重要的
注:活跃客户数指手机App MAU;市场份额使用15家全国性上市银行相加做分母
资料来源:公司公告,中金公司研究部
Source
文章来源
本文摘自:2025年11月26日已经发布的《从重到轻,由大变强,探讨如何建设强大的金融机构 ——银行“十五五”系列(3)》
分析员 张帅帅 SAC 执业证书编号:S0080516060001 SFC CE Ref:BHQ055
分析员 王子瑜 SAC 执业证书编号:S0080522070019 SFC CE Ref:BTC623
分析员 李少萌 SAC 执业证书编号:S0080524060011
Legal Disclaimer
法律声明

