关于2025年度海洋工程科学技术奖励的决定
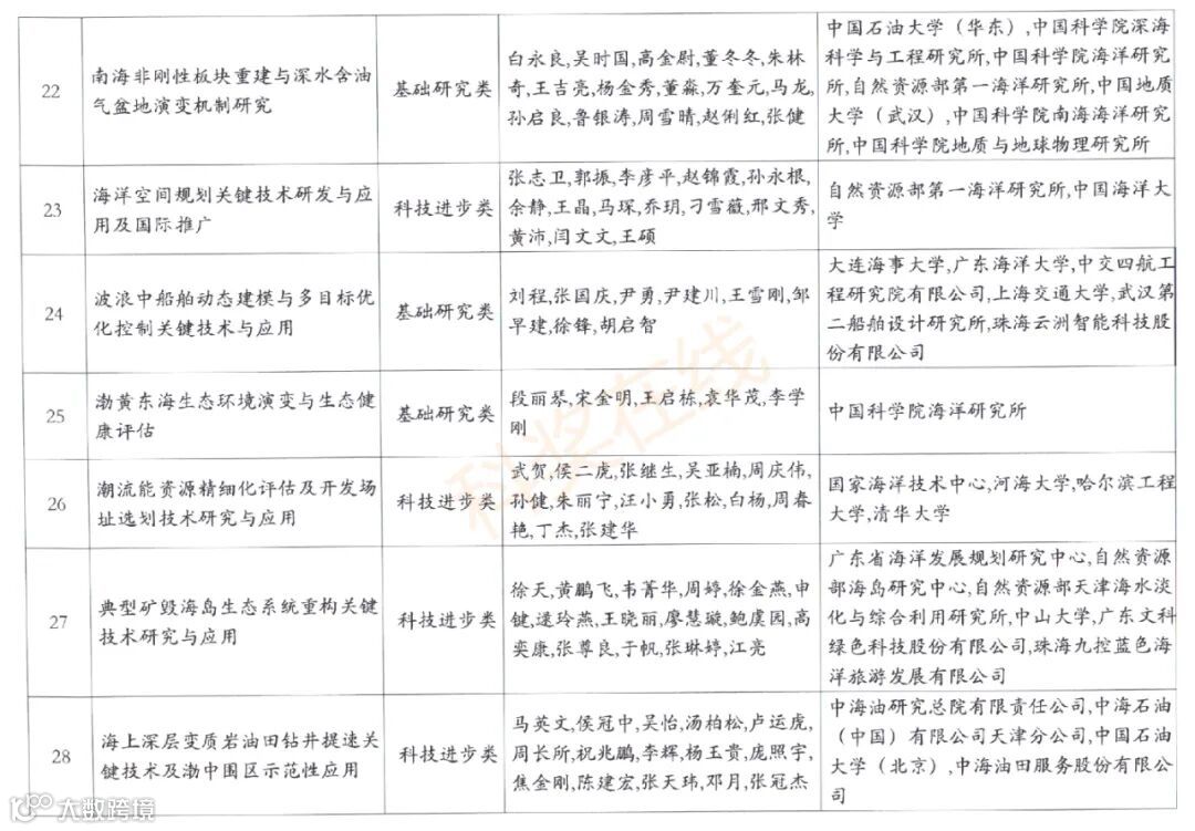
根据《中国海洋工程咨询协会海洋工程科学技术奖奖励章程》有关规定,经对2025年度海洋工程科学技术奖申报项目组织专家进行评审,决定授予“深水耐蚀合金复合管开发及工业应用”等15项成果海洋工程科学技术一等奖,授予“深水浮式结构系统多元耦合分析关键技术创新与应用”等29项成果海洋工程科学技术二等奖。
版权声明
本文来源政府官网,文章转摘只为学术传播,如有侵权请联系(微信:nongfu3211),我们及时修改或删除。
核心推荐
科奖在线,专注于科技奖励与人才荣誉,国内奖励培训发起者,国家院所、双一流高校奖励外培合作单位,以国家级奖励经典案例全流程指导省部级奖励策划、申报与答辩。
关注公众号,回复关键词,查阅奖励经典知识:
回复“01”,阅读国家奖经典知识;
回复“02”,阅读省部级奖申报知识;
回复“03”,阅读奖励写作经典技巧;
回复“04”,阅读历年国家奖评审专家;
回复“05”,阅读历年教育部奖评审专家;
回复“06”,阅读国家奖获奖难度大盘点;
回复“07”,阅读省部级、社会力量奖获奖项目大全;
回复“00”,加入全国科技奖励交流群;
加张老师(nongfu3211)好友,分享历年奖励经典。

