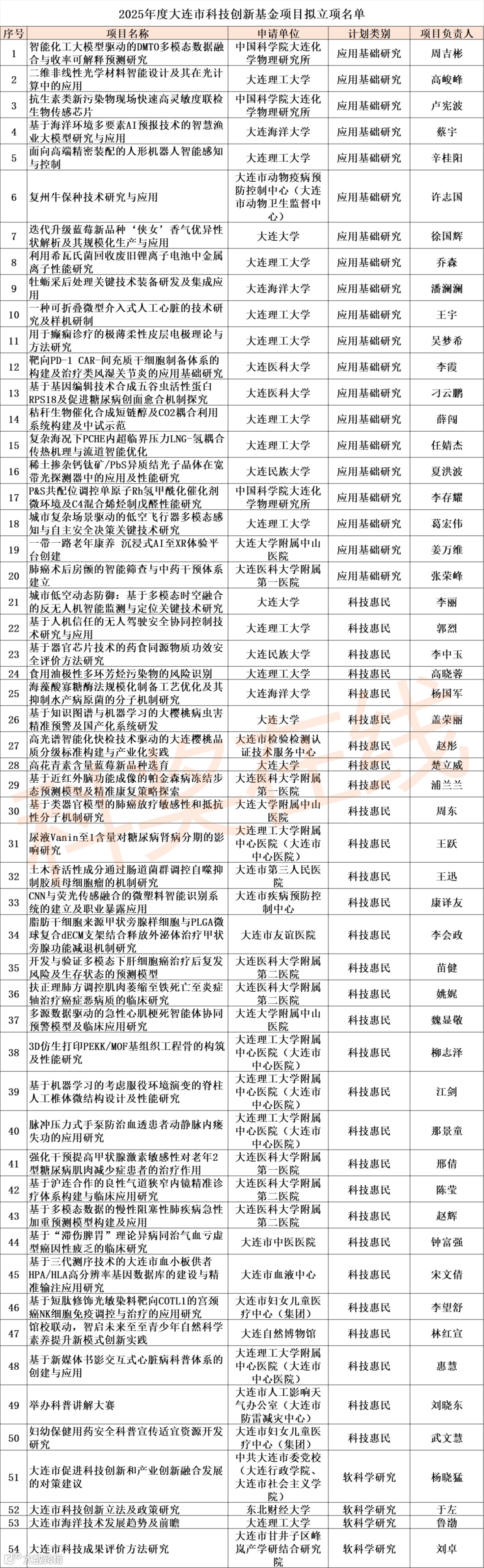
根据《大连市进一步支持科技创新若干政策措施》《关于印发〈大连市进一步支持科技创新若干政策措施〉配套实施细则的通知》《大连市科技计划项目管理办法(试行)》等有关规定,经履行相关程序,现将2025年度大连市科技计划项目拟立项名单予以公示。
版权声明
本文来源政府官网,文章转摘只为学术传播,如有侵权请联系(微信:nongfu3211),我们及时修改或删除。
核心推荐
科奖在线,专注于科技奖励与人才荣誉,国内奖励培训发起者,国家院所、双一流高校奖励外培合作单位,以国家级奖励经典案例全流程指导省部级奖励策划、申报与答辩。
关注公众号,回复关键词,查阅奖励经典知识:
回复“01”,阅读国家奖经典知识;
回复“02”,阅读省部级奖申报知识;
回复“03”,阅读奖励写作经典技巧;
回复“04”,阅读历年国家奖评审专家;
回复“05”,阅读历年教育部奖评审专家;
回复“06”,阅读国家奖获奖难度大盘点;
回复“07”,阅读省部级、社会力量奖获奖项目大全;
回复“00”,加入全国科技奖励交流群;
加张老师(nongfu3211)好友,分享历年奖励经典。

