2025年12月1日,山东省住建厅发布《山东省住房和城乡建设厅关于调整委托实施省级行政权力事项的公告》:
将“建筑业企业资质认定”“工程监理企业资质认定”“建设工程勘察企业资质认定”“建设工程设计企业资质认定”等4项省级行政权力事项的全部办理权限委托由济南、青岛、烟台有关行政机关实施,部分办理权限委托由除济南、青岛、烟台以外其他设区市有关行政机关实施。


2023年10月26日,山东省住建厅曾发布《关于进一步优化建设工程企业资质审批管理工作的通知》:
除济南、青岛、烟台市外,自本通知实施之日起,企业申请施工总承包二级资质升级、新申请、增项、重新核定、注销等省级审批权限事项,由我厅统一实施。
原文如下:
山东省住房和城乡建设厅关于调整委托实施省级行政权力事项的公告
公告 〔 2025 〕 65 号
根据《中华人民共和国行政许可法》《中华人民共和国行政处罚法》《山东省行政程序规定》(省政府令第238号)、《山东省人民政府关于部分省级行政权力事项委托实施的决定》(省政府令第368号)等有关法律、法规、规章的规定,山东省住房和城乡建设厅定于2025年12月15日起,调整委托实施省级行政权力事项如下:
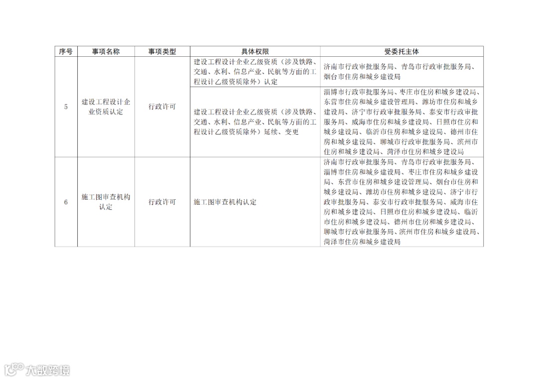
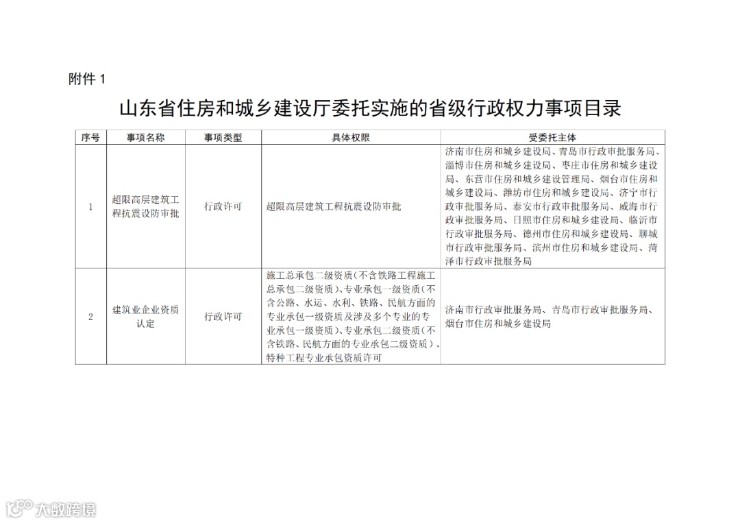
一、委托实施部分省级行政权力事项。将“超限高层建筑工程抗震设防审批”“施工图审查机构认定”“房地产估价机构备案”“建筑施工企业主要负责人、项目负责人和专职安全生产管理人员安全生产考核”“建筑施工特种作业人员职业资格认定”“注册造价工程师注册”等6项省级行政权力事项的全部办理权限委托由16设区市有关行政机关实施;将“建筑业企业资质认定”“工程监理企业资质认定”“建设工程勘察企业资质认定”“建设工程设计企业资质认定”等4项省级行政权力事项的全部办理权限委托由济南、青岛、烟台有关行政机关实施,部分办理权限委托由除济南、青岛、烟台以外其他设区市有关行政机关实施;将“建筑施工企业安全生产许可”全部办理权限委托由16设区市、青岛西海岸新区有关行政机关实施;将“建造师执业资格认定”全部办理权限委托由16设区市、青岛西海岸新区、临沂沂河新区、德州天衢新区有关行政机关实施;将“勘察设计注册工程师执业资格认定”全部办理权限委托由济南、青岛、烟台有关行政机关实施(具体委托情况见附件1)。
二、不再委托实施部分省级行政权力事项。不再将“对聘用单位为注册房地产估价师申请人提供虚假注册材料的处罚”“对未取得资质等级证书或者超越资质从事房地产开发经营的处罚”“对检测机构隐瞒有关情况或者提供虚假材料申请资质的处罚”“对检测机构以欺骗、贿赂等不正当手段取得资质证书的处罚”“对房地产开发企业不按照规定办理变更手续的处罚”“对房地产开发企业在商品住宅销售中不按照规定发放《住宅质量保证书》和《住宅使用说明书》的处罚”“对隐瞒真实情况、弄虚作假骗取或涂改、出租、出借、转让、出卖房地产开发企业资质证书的处罚”等7项行政处罚委托由有关行政机关实施。(具体不再委托情况见附件2)
特此公告。
附件:1.山东省住房和城乡建设厅委托实施的省级行政权力事项目录
2.山东省住房和城乡建设厅不再委托实施的省级行政权力事项目录
山东省住房和城乡建设厅
2025年11月30日
2025年12月1日,山东省住建厅发布《山东省住房和城乡建设厅关于调整委托实施省级行政权力事项的公告》:
将“建筑业企业资质认定”“工程监理企业资质认定”“建设工程勘察企业资质认定”“建设工程设计企业资质认定”等4项省级行政权力事项的全部办理权限委托由济南、青岛、烟台有关行政机关实施,部分办理权限委托由除济南、青岛、烟台以外其他设区市有关行政机关实施。


2023年10月26日,山东省住建厅曾发布《关于进一步优化建设工程企业资质审批管理工作的通知》:
除济南、青岛、烟台市外,自本通知实施之日起,企业申请施工总承包二级资质升级、新申请、增项、重新核定、注销等省级审批权限事项,由我厅统一实施。
山东省住房和城乡建设厅关于调整委托实施省级行政权力事项的公告
公告 〔 2025 〕 65 号
根据《中华人民共和国行政许可法》《中华人民共和国行政处罚法》《山东省行政程序规定》(省政府令第238号)、《山东省人民政府关于部分省级行政权力事项委托实施的决定》(省政府令第368号)等有关法律、法规、规章的规定,山东省住房和城乡建设厅定于2025年12月15日起,调整委托实施省级行政权力事项如下:
一、委托实施部分省级行政权力事项。将“超限高层建筑工程抗震设防审批”“施工图审查机构认定”“房地产估价机构备案”“建筑施工企业主要负责人、项目负责人和专职安全生产管理人员安全生产考核”“建筑施工特种作业人员职业资格认定”“注册造价工程师注册”等6项省级行政权力事项的全部办理权限委托由16设区市有关行政机关实施;将“建筑业企业资质认定”“工程监理企业资质认定”“建设工程勘察企业资质认定”“建设工程设计企业资质认定”等4项省级行政权力事项的全部办理权限委托由济南、青岛、烟台有关行政机关实施,部分办理权限委托由除济南、青岛、烟台以外其他设区市有关行政机关实施;将“建筑施工企业安全生产许可”全部办理权限委托由16设区市、青岛西海岸新区有关行政机关实施;将“建造师执业资格认定”全部办理权限委托由16设区市、青岛西海岸新区、临沂沂河新区、德州天衢新区有关行政机关实施;将“勘察设计注册工程师执业资格认定”全部办理权限委托由济南、青岛、烟台有关行政机关实施(具体委托情况见附件1)。
二、不再委托实施部分省级行政权力事项。不再将“对聘用单位为注册房地产估价师申请人提供虚假注册材料的处罚”“对未取得资质等级证书或者超越资质从事房地产开发经营的处罚”“对检测机构隐瞒有关情况或者提供虚假材料申请资质的处罚”“对检测机构以欺骗、贿赂等不正当手段取得资质证书的处罚”“对房地产开发企业不按照规定办理变更手续的处罚”“对房地产开发企业在商品住宅销售中不按照规定发放《住宅质量保证书》和《住宅使用说明书》的处罚”“对隐瞒真实情况、弄虚作假骗取或涂改、出租、出借、转让、出卖房地产开发企业资质证书的处罚”等7项行政处罚委托由有关行政机关实施。(具体不再委托情况见附件2)
特此公告。
附件:1.山东省住房和城乡建设厅委托实施的省级行政权力事项目录
2.山东省住房和城乡建设厅不再委托实施的省级行政权力事项目录
山东省住房和城乡建设厅
2025年11月30日
(来源:江苏省住建厅。图片及版权归原作者所有,如有侵权请联系删除,谢谢!本文为原作者个人观点,不代表本公众号赞同其观点和对其真实性负责,转载此文是出于传递更多信息之目的,不为商业用途。)

