贝拉已经离开职场快4年了,虽然我暂时无法重返职场,但是我会时不时更新自己在Boss直聘、智联招聘等求职网站上的简历,以检验自己在人才市场上的竞争力。
最近,我用DeepSeek爆改了自己的简历后,竟然被HR追着邀约面试,每天都能收到面试提醒!
那今天我就将压箱底的技巧教给读者朋友们,希望你们能用好的简历敲开更多面试大门,拿到心仪的Offer。
贝拉先科普一下2个知识点:
(1)简历一般应包含以下主要内容:
- 个人信息:姓名、联系电话、电子邮箱和居住城市
- 个人简介/职业概述:简短概括你的专业背景、主要优势和职业目标
- 工作经历:按时间倒序排列,包含公司名称、职位、任职时间和主要职责成就(使用量化数据展示成果)
- 教育背景:学校名称、学位、专业和毕业时间
- 技能:与目标职位相关的专业技能,包括语言能力、技术工具和软件熟练程度
- 荣誉奖项和认证:获得的奖励、证书和相关专业资格
- 项目经验(可选):参与的重要项目及贡献
(2)编写简历时的几点建议:
- 针对目标职位定制内容
- 使用简洁明了的语言
- 强调成就而非职责
- 使用行业关键词
- 控制篇幅(通常为1-2页)
- 确保格式一致且易于阅读
能get到一份好的简历长什么样子了吧。
那如何利用DeepSeek这类AI工具来爆改简历呢?实操步骤分3步:
简历诊断与问题识别--岗位匹配与关键词优化--专业排版与最终呈现
第1步:简历诊断与问题识别
别犯懒哈,先按照贝拉上面提到的知识点(1)老老实实地写一份自己地简历初稿!巧妇难为无米之炊,一定是要你提供基础信息给DeepSeek,它才能在此之上对简历进行优化。
把简历通过附件形式上传到DeepSeek上,让它做出基础诊断。
指令可以这样写:
“请你作为资深HR,找出我的简历中存在的主要问题,请以表格形式呈现。”
DeepSeek不仅指出了简历中存在的主要问题,还给出了改进建议。
第2步:岗位匹配与关键词优化
我们投简历一定是要有目标性的,简历也一定要匹配目标岗位的岗位JD(岗位要求)。请你先去扒下来目标岗位的JD。
比如我们家的张加新同学,他想投这个岗位:Java开发工程师
张加新同学可以截图岗位要求内容下来,上传到DeepSeek。也可以直接复制岗位要求内容,粘贴到DeepSeek对话框中。
然后在对话框中输出以下指令:
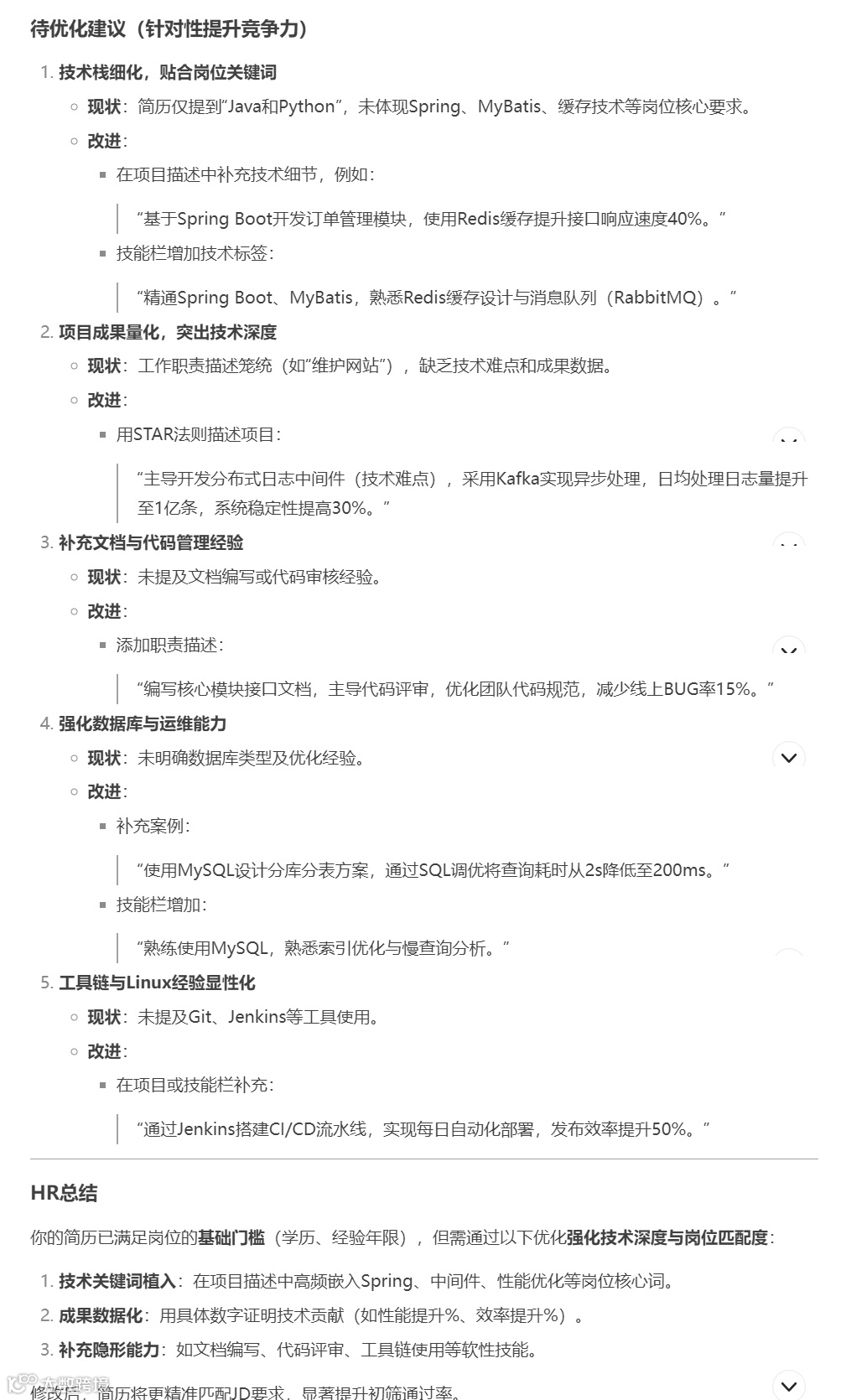
“这是我想投简历的公司的岗位要求,请你用HR的专业视角分析我的简历中的工作经验部分,要将我的优势实力展现出来。”
得到的回答如下:
哇,按照这些专业修改建议优化简历,能显著提升简历的专业度和匹配度,通过简历初筛的概率肯定大大提升!
第3步:专业排版与最终呈现
上一步我们得到了修改意见,但是我家张加新同学确实是个懒鬼,他还是想让DeepSeek帮他修改。
所以他接着发出了这样的指令:
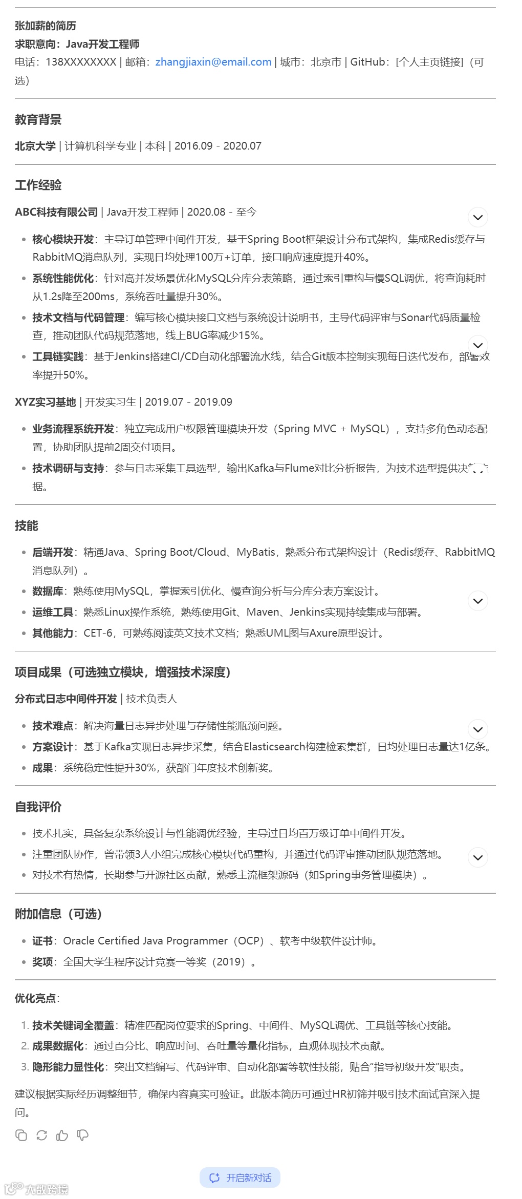
“请根据你的优化建议帮我优化简历,并且将简历梳理成专业简历的格式,输出完整的简历内容。”
等待30秒后,张加新同学就得到了一份非常专业、条理清晰、匹配岗位要求的简历。当然啦,这份简历高大上归高大上,最后还要根据自己的实际情况调整简历中的内容,不能太假了是不是?
成果与后续行动
一份精心优化的简历是打开职场大门的金钥匙。通过DeepSeek这类AI工具的辅助,我们能够:
- 提升简历的专业度:让简历格式规范、内容精炼、重点突出
- 增强岗位匹配度:通过关键词优化,使简历与目标岗位高度契合
- 提高面试通过率:数据显示,优化后的简历面试邀约率可提升40%以上
AI是强大的辅助工具,但最终还需要您根据实际情况进行适当调整。确保简历内容真实可验证,这样才能在面试中游刃有余,展现真实的专业能力。
求职不止于一份出色的简历,面试环节同样至关重要。
下一期给大家出一篇AI辅助面试的教程,咱拉钩约定好了,记得来捧场。

