玺承集团(ID:xcds--)
作者 | 山今岑
编辑 | 小玺君
淘宝主图尺寸展示优先级又改了!
为了帮助商家提升商品信息展示效率,在消费者访问详情首屏时完整展示核心物流、服务、商品利益点等信息,提高商品成交转化率。
淘宝宣布,商品详情页将对部分类目,同时上传了1:1和3:4图片的商品,优先展示1:1主图。
该策略已经在9月20日全面切流生效,覆盖类目广泛,包括但不限于大家电、食品调味、鲜花绿植、书籍音像等。

犹记得,这并不是淘宝今年第一次改版商品主图尺寸展示优先级了。
因此,面对平台的“阴晴不定”,不少商家也是怨声载道,表示又增加了工作量。
那么,这一次,淘宝到底为什么又要改版了呢?这一动作,又向我们传递了什么信息?

其实,平台也考虑到了会给商家带来的影响,已经提前一步做好了准备。
调整后,商家们无需重新做图,也不需要删除已上传的3:4主图,更不影响主图视频、微详情、推荐、搜索等其他场景的素材展示。
商家仅需重点检查维护1:1主图即可。
为了降低商家们制作更新的成本,淘宝还提供了快速修改维护主图的工具,方便大家批量修改。

这意味着,今后对于这些类目,商家可以不再耗费精力制作、维护多套主图尺寸了,这也有效节省了经营成本,简化了日常运营流程。
更重要的是,这次优化能够有效地帮助商家提升商品信息展示效率,提高商品成交转化率。
与使用3:4主图相比,使用1:1主图的屏效更高。
当消费者访问商品详情首屏时,不需要额外滑动屏幕,就可以一目了然地获取核心物流、服务、商品利益点等关键信息。
而这些信息点,不仅仅决定了点击率,对提升转化率起着至关重要的作用。

值得一提的是,细数了一下,这是今年淘宝第三次调整商品主图尺寸展示优先级了。
与之前的调整相比,这次改版进一步明确了优先展示 1:1 主图的规则将会持续生效,强调了 1:1 主图在展示优先级中的重要性。
平台的意图已经不言而喻。

然而,对此商家群里仍有不少人持有反对声音。
有商家直呼“要被玩死了!”

还有商家表示,淘宝此举是“吃饱了撑得,没事干”。
其实,并非如此。
要知道,淘宝积累了海量用户行为数据和商品交易数据,包括用户在平台上的浏览搜索记录,点击、收藏、加购行为,以及评价行为等。
通过对这些行为数据的分析,可以深入了解用户的兴趣爱好、购买意向、决策过程等。
在此基础上,淘宝才根据不同类别的商品特性,制定了差异化的主图展示策略,并适时调整不同主图尺寸在不同类目的应用。
官方咨询群中的公告也验证了这一点。
经平台对行业、商家调研和长期实验证明,这些类目使用1:1主图对详情转化效率最优。

可见,淘宝进行这次主图改版,是淘宝在深入理解了用户购物习惯和市场趋势后,进行的一次精准而有效的调整。
因此,我们商家不必过于担忧。
此外,对于此次改版,不少商家都猜测是淘宝为了普及“全站推广”。
就在一个月前,8月15日阿里妈妈在今年4月份开始内测的“全站推广”,开始向所有淘宝和天猫商家全量开放。
虽然官方没有明确表示改主图是为了推全站,但我们商家也不能打无准备的仗。
我们1:1的主图,包括SKU图,一定要体现产品的营销卖点。这一点,小玺君在全站推广内测期间就曾提醒过大家了。(相关链接:重磅!「全站推广」即将全面上线!商家下半年最大的红利来了!)
换言之,就是要把所有的方图做成推广图再上传,因为全站推广是智能创意采集,会随意抓取创意,主副图是细节图或者白底图非常影响数据反馈。
总而言之,我们商家应该根据自身类目情况,及时更新主图尺寸,并持续关注主图的质量和内容,以更好地利用好首屏展示机会。

写在最后
不得不说,从目前的购物页面来看,拼多多和京东的商品主图尺寸都以1:1为主。

京东(左)拼多多(右)
在不额外滑动屏幕的情况下,拼多多倾向于展示拼单情况、折扣优惠、好评收藏情况、正品认证和售后服务,并依具体情况悬浮直播视频小窗。
京东则会展示折扣优惠、已选商品款式、销售情况等,并且有图集、卖点两种展示形式。
而淘宝改版后,用1:1主图配合淘宝对商品信息的布局,不仅在不同设备上具有更好的兼容性和视觉一致性,还使得用户在首屏就能迅速获取商品的全貌信息。
对于消费者来说,这无疑是一种更加友好、便捷的购物体验。
毕竟在当今快节奏的消费环境中,消费者的行为模式也发生了显著变化。
大家越来越倾向于寻求快速、直观的信息获取方式,在电商领域,这一点尤为明显。
高质量的主图对商品引流的重要性毋庸置疑。
对于我们商家来说,也要洞察消费者的需求,不仅要让主图具备良好的视觉效果,还要兼顾信息的高效传达。
因此,淘宝此次改版,何尝不是一种红利呢?
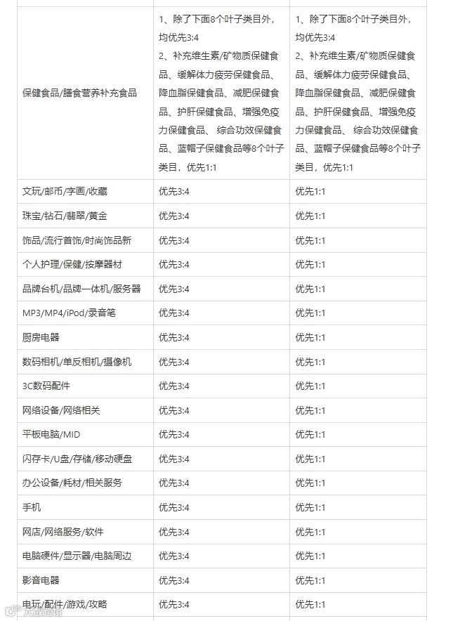
最后,关于此次淘宝改版具体分类目商品详情页主图的展示策略,小玺君也整理了部分,方便大家查阅~
除了保健食品/膳食营养补充食品(部分类目,详情见下)、女装/女士精品、女士内衣/男士内衣/家居服、ZIPPO/瑞士军刀/眼镜、男装、箱包皮具/热销女包/男包、女鞋、服饰配件/皮带/帽子/围巾、流行男鞋、手表10个一级类目,主图仍沿用现在逻辑展示3:4,其他类目都需要调整。
具体如下:
完整版可登陆千牛头条查看
如果你对于淘宝此次主图改版还有疑惑,或是遇到了生意经营上的难题。
欢迎点击下方小程序立即预约,会有专业、靠谱的咨询顾问第一时间联系你~
不仅可以为你答疑解惑,还能为你针对性地制定业绩增长提升计划~

2024全域电商盈利实战特训营
点击下方立即预约👇👇
2024-09-22
2024-09-21
2024-08-03
2023-03-09






