玺承集团(ID:xcds--)
作者 | 小玺君
编辑 | 小玺君
昨天,阿里和京东都相继发出财报,双双与市场预期大相径庭,在业界内引发了不小的讨论。
不少人直呼,阿里这个季度是不是“掉链子”了?不仅裁员不断,利润暴跌,现金流还出现了腰斩。
而另一边的京东,却是一片欣欣向荣,本季度经营利润和净利润都显著增长,京东物流还成为了拉动增长的“汗血宝马”,实在让人出乎意料。
联想到不久前,淘宝、抖音都似乎有意调转船头,退出价格战,回归到GMV上。而京东却是选择“一条道走到黑”,继续高举低价的旗帜大步迈进。
面对势头猛烈的对手拼多多,阿里和京东谁的方法更见效呢?

我们先看看阿里发布的2025财年第一季度(自然年2024年Q2季度)的业绩。
财报数据显示:
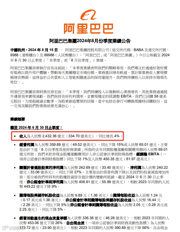
阿里巴巴集团收入为2432.36 亿元人民币,同比增长4%;
净利润为240.22亿元,同比下降27%;
非公认会计准则净利润为406.91亿元,同比下降9%;
每ADS收益16.44元,同比下降5%;
经营活动产生的现金流量净额为人民币336.36亿元,同比下降26%;
自由现金流(一项非公认会计准则财务流动性指标)为人民币173.72亿元,同比下降56%。

除了收入增长,阿里该季度的净利润可谓是暴跌,此外,阿里现金流还接近腰斩。
众所周知,互联网巨头中,现金流一般都较为充足。
比如前不久发布财报的腾讯,上半年其账上自由现金流为 923 亿元人民币。
而阿里财报上,自由现金流为人民币仅为173.72亿元,同比下降56%,实属罕见。
与此同时,在阿里的六大业务板块中,淘天集团是唯一下滑的。
号称基本盘的淘天集团(淘宝和天猫),本财季收入为1133.73亿元,同比下滑1%。
其中,直营及其他版块“拖了后腿”,跌幅达到9%,主要是天猫超市及天猫国际和其他直营业务。

当然,虽然淘天整体下滑了1%,但客户管理收入(CMR)同比微增1%,GMV也在稳定增长。
在本财季,淘天集团商品交易总额(GMV)同比个位数增长,购买人数和频次也在攀升,订单量取得同比两位数增长。
作为淘天集团重要的人群资产,88VIP会员人数持续同比双位数增长,超过4200万。
财报电话会上,多位投资分析师都关注到了GMV和CMR增速的不匹配,核心原因在于整体变现率(take rate)的下降。
淘天GMV提升较快的业务,恰恰是商业化率比较低的业务。
据吴泳铭所述,淘天集团当前优先级更高的任务是投资消费者体验,推动用户的购买频次,从而带动GMV增长,市场份额趋于稳定以后会加快商业化步伐。
预计未来几个季度,CMR的增速才会逐渐匹配GMV的增速。
话说回来,今年淘天一个明显的变化是,不再盲目学习拼多多,开始弱化低价策略,改回追求GMV增长。
在本季度,淘天提升用户体验的同时,在优化商家经营生态上也加大了投入。
例如“生意参谋”全面免费,618加大了行业消费券的补贴力度,7月淘天优化“仅退款”规则、上线“店铺综合体验分”、取消天猫年费等。
这都是在牺牲利润的前提下,为消费环境、经营生态做投资。对此,有业界人士表示,“阿里不再追求短期利益,而是正在做回自己。”
但要看到成效,或许还需要一些时间。

我们再来简单看一下京东发布的2024年第二季度及上半年业绩。
今年第二季度,京东收入达2914亿元,同比增长1.2%;归母净利润达到145亿元,同比增长69%,净利润率首次达到5.0%。
其中京东零售收入同比增长1.5%,达2570.72亿元,京东物流收入同比增长7.7%达442.07亿元,新业务收入为46.36亿元,同比呈现负增长,即-35%。
而今年上半年,京东集团收入更是高达5514亿元,同比增长3.87%;归母净利润197.74亿元,同比增长53.98%。
其中京东零售贡献了4839.07亿元营收,较去年同期增长3.9%,京东物流收入达863.44亿元,同比增长11%,新业务收入为95.06亿元。
京东集团收入大致由三部分业务组成,包括京东零售、京东物流,和以达达、京东产发等为代表的新业务。
京东零售作为京东集团的核心业务,在第二季度及上半年中,无论是收入、利润还是经营利润率,都远超京东物流和新业务。
此外,京东物流表现得也十分亮眼。
Non-GAAP经营利润实现连续5个季度盈利,经营利润率更是创京东物流上市以来的新纪录,成为拉动京东经济增长的一匹“汗血宝马”。
总的来说,从京东的总收入和各分部收入来看,利润一片向好外,可见刘强东的低价策略,成效十分显著。
自2023年以来,京东已经先后推出了百亿补贴频道、9.9包邮频道,并下调了免邮门槛。
而早在去年2月便推出“买贵双倍赔”服务,于今年再次升级;近期又推出“京东超级18”的全新促销IP,更是京东向消费者传递出强烈的低价策略信号。
京东CEO许冉表示,“今年,京东也会坚定地推进低价策略。目前,用户对京东的低价策略给出了很正向的反馈,希望能通过进一步强化京东618以及天天低价的用户心智,进一步提升用户在低价方面的体验。”
京东有关负责人表示,京东推崇的低价,不是靠以次充好、缺斤少两、偷奸耍滑,换来的“假低价”。
而是靠诚信经营,和品牌、商家一起在研发、采购、交易、履约、售后等供应链全流程降本增效,通过把极致的供应链效率省下来的钱让利给消费者,实现高质量、可持续发展的“天天低价”。
同时,该负责人称,京东的低价不以牺牲合作伙伴的体验为前提,不以压榨合作伙伴的利益为代价,而是依靠规模效应和技术驱动供应链持续创新实现低价。
依这样看,京东继续走低价策略,或许真有可能实现“弯道超车”。

写在最后
三大电商巨头中,此次仅有拼多多没有发布财报,但从它的动向,也能窥见一二。
拼多多展现的实力不可谓不强劲,近期还首次上榜了《财富》世界500强。
虽说拼多多看似名次不高,从资产总额、净资产总额以及雇佣员工总数等指标来看,拼多多仍算是榜单尾部的“小老弟”,但从增长率来看,拼多多显出极大的潜力。
榜单数据显示,2023年拼多多的总营收相较前一年,增长80.2%;利润为84.79亿美元,增长80.9%。
八成的涨幅,放在整个《财富》世界500强榜单来看都属于佼佼者。
对比榜单整体,今年世界500强所有上榜企业的营业收入总和约为41万亿美元,比去年略微增长了约0.1%;净利润总和约为2.97万亿美元,同比增长2.3%。
与此同时,它24.2%的净利润率也十分可观,远超中国企业平均水平,在净资产收益率(ROE)榜上,拼多多更是以32.1%的净资产收益率位列第47位。
此外,前不久,其创始人黄峥还成为了新的一届中国首富。
彭博亿万富翁指数显示,44岁的黄峥以486亿美元(约为3488.06亿元人民币)的身家反超从2021年4月以来一直占据榜首的中国瓶装水之王钟睒睒,登顶中国首富。
这背后,与拼多多的强劲增长脱不了干系。
此外,在国内绝对低价模式取得成功以后,拼多多的海外版Temu也大获成功,推出还不够2年,就已经成功覆盖全球 70 多个国家和地区,甚至一度超越亚马逊,成为美国下载量最高的电商APP。
结合今年拼多多发布的2024财年Q1财报,种种迹象,都可预见其今年的成绩不会太差,甚至会远超我们的想象。
由此看来,在低价策略的指引下,京东和拼多多的增长不可谓不迅速,而有意调转方向的淘天,利润却不容乐观,这也让人唏嘘不已。
分歧再次出现。但孰对孰错,还无法定论。
毕竟,在互联网行业,唯一不变的就是一直在变。
未来,又将会产生何种变局?
当然,对于我们商家而言,无论平台如何变化,我们都要因时而变。
不仅要把握住各平台最新的动向,还要清晰之后自己的经营方向。
而玺承作为电商培训咨询的天花板,就是一个强有力的帮手,可以为你清晰规划未来的发展路径,并全方位全维度地为你的成长保驾护航。(相关链接:全平台全维度全品类!玺承1+N全域电商体系,助力商家经营增长!)
如果你在多平台布局,或者正打算多平台布局;如果你感到迷茫,或者面对现下的电商环境有许多困惑。
欢迎点击下方进行预约,会有专业的咨询顾问联系你,为你答疑解惑~

2024全域电商盈利实战特训营
点击下方立即预约👇👇
2024-08-13
2024-08-13
2024-08-03
2023-03-09



