
日前,讯飞幻境与华为、阿里、科大讯飞等大厂的方案入围。教育部科技司委托“智慧教育示范区”专家组秘书处举办的全国“智慧教育优秀案例”征集活动中,获选为国家级“智慧教育优秀案例(解决方案类)”。
2022年3月,《智慧教育优秀案例征集方案》发布,历时5个月,经过申报推荐、案例撰写培训、修改、专家遴选等环节,最终确定123个智慧教育优秀案例,其中,区域建设类30个、学校实践类77个、解决方案类8个、研究成果类8个。本次活动受到各地专家、各教育部门有关领导大力支持,优秀案例经专家审核后将按国际标准进行编制。


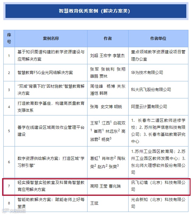
讯飞幻境以《轻实操智慧实验教室及科普角智慧教育应用解决方案》为题,入选解决方案类智慧教育优秀案例。此次入选,彰显了讯飞幻境在“AI+XR技术赋能智慧教育”领域的领先地位。
作为一家创新驱动的科技企业,讯飞幻境是中国最早布局Web3.0的企业之一,通过人工智能与虚拟现实技术双轮驱动的模式,致力于打造教育产业互联网区域解决方案和场景解决方案,致力于把创新智慧教育带给每一个孩子、每一间教室、每一所学校,构建安全、普惠、高效的互联智慧教育平台。
未来,讯飞幻境将继续以创新驱动为核心,抓住中国高科技产业与教育改革多重发展的机遇,持续推动技术迭代与智慧实验室建设、内容服务业务的深度融合,保持高增长、高质量发展的势头,不断提升市场核心竞争力,为构建中国Web3.0产业生态做出贡献。
讯飞幻境
www.xunfeivr.com
北京 · 青岛 · 重庆 · 沈阳 · 广西 · 合肥
全国统一服务热线:400-099-0724

