“专项扣除”
12月31日前确认!
各位尊敬的伙伴们!
一年一度的专项附加扣除信息确认开始啦!在2020年12月31日前,需对2021年的专项附加扣除进行确认。若未及时确认,那么已填报的扣除信息将自动视同有效并延长至2021年。
即使信息没有变化,建议大家最好还是核对下自己的信息是否填写的正确。因为系统在不断升级的过程中进行了调整、用户本身信息变化或之前申报时信息填写错误,很可能会造成之后的信息失效、不符合扣除条件、单位无法下载等问题。所以您确认之后提交给扣缴义务人的,最迟3天内单位能够下载到您的信息,到时您和单位确认是否能在申报系统中下载到您填报的专项附加扣除信息。
下面一起来看看专项附加扣除的申报条件以及个税APP端确认操作步骤吧!
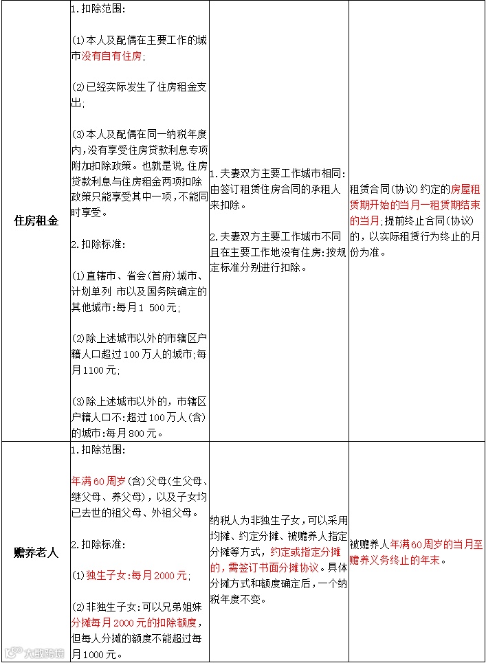
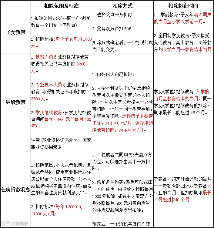
一、专项附加扣除 申报条件
二、个税APP端操作步骤
1、2021年的专项附加扣除信息无变动的,只需在2020年基础上确认即可。
① 打开个人所得税APP-首页-第一步选择“专项附加扣除填报”-第二步选择“扣除年度”为2021——第三步选择“一键带入”;如下图1、图2:
② 依据提示“将带入2020年度信息,请确认是否继续?”或者“ 您在2021年度已存在专项附加扣除信息,如果继续确认,将覆盖已存在的专项附加扣除信息!”,确认后点击“确定”;如下图3、图4:
③ 打开“待确认”状态的专项附加扣除,核对信息;如有修改,可以点击“修改”,信息确认后点击“一键确认”。如下图5、图6:
注意:如有“已失效”状态的信息,则需先删除之后才能点击“一键确认”。
④ 点击“一键确认”,信息提交成功。不需要重复确认,否则之前确认的信息会显示已作废,系统会以最新确认的信息为准。如下图7、图8:
用户可以在确认之后在APP中点击首页-专项附加扣除信息查询-选择扣除年度“2021”-查看已提交的信息,如有变动可以选择作废或修改。
2、2021年的专项附加扣除信息有变动的
如:需要修改申报方式、扣除比例、相关信息等,则需点击“待确认”之后进入相关修改页面进行修改。注:此方式只能修改部分信息。如:需要修改基本信息:先进入2020年的信息页面,修改后再重新确认。在APP中点击首页-专项附加扣除信息查询-选择年份:2020年,修改之后再确认2021年的信息。
举例:用户需修改赡养老人的分摊比例。点击“待确认”状态的赡养老人信息,点击“修改”-“修改分摊方式”,修改成功后返回“待确认”界面,再点击“一键确认”。
3、2021年需要新增专项附加扣除项目的。
比如:2021年新增住房租金扣除,需要申报填写。先按前面列举的第1条:“2021年的专项附加扣除信息无变动,只需在2020年基础上确认即可。“的步骤确认之前申报的其他不需修改的专项附加扣除信息后,再进行修改。修改步骤:点击APP首页-专项附加扣除填报。注:扣除年度选择2021。如下图9、图10:
填写基本信息和租房信息后,进入申报方式,下图11:
至此申报确认成功。

