
文创产品,将传统文化元素与现代设计理念相结合,具有独特的魅力。随着人们对于文化传承和创新的关注度不断提高,文创产品越发被人们喜爱。
下面先带您领略几款独具匠心的文创产品,感受传统与创新的完美融合。











这些将艺术与生活完美融合的文创产品,每一件都是一个故事,都是一个传统与现代相结合的叙述。
如果想让更多的人了解和热爱文创产品,让艺术和生活更加紧密相连,就来 :

首届“文承天府”文创精品展
一起开启这场文化与创意的盛宴吧!

2024年新春来临之际在成都文化地标、成都四大名楼之一的“散花楼”将举办首届“文承天府”文创精品展。
散花楼因李白《登锦城散花楼》而得名,作为成都的四大名楼之一,在这里将会使此次文创展完美体现出“传承文化,创新生活”的场景,让每一件文创产品,都更好诠释传统文化的精髓和现代设计的理念,让每一件文创作品,都成为生活中一道亮丽的风景线。

本次 首届“文承天府”文创精品展是在四川省文学艺术界联合会指导下,由四川省四川省传统文化促进会、成都传统文化保护协会主办。
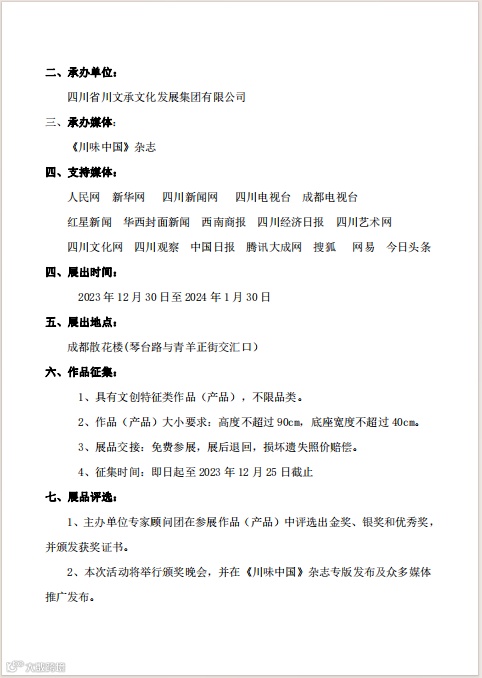
展出时间:
2023年12月30日至2024年1月30日
主办单位将在参展作品(产品)中由专家顾问团评选出金、银和优秀奖项,并颁发获奖证书及举办颁奖晚会,同时将在此次承办媒体《川味中国》杂志专版发布及众多支持媒体推广发布。
部分支持媒体

现文创展主办单位面向社会征集具有文创特征类作品(产品),不限品类。
欢迎来和我们一起探索文化的深度和广度,发现生活中的无限创意,让文创精品打造一座连接历史与现代、文化与日常的桥梁,通过我们的文创产品,看到文化的生动和鲜活,感受到艺术的力量和温度!
附:首届“文承天府”文创精品展通知




