搜索
首页
大数快讯
大数活动
服务超市
文章专题
出海平台
流量密码
出海蓝图
产业赛道
物流仓储
跨境支付
选品策略
实操手册
报告
跨企查
百科
导航
知识体系
工具箱
更多
找货源
跨境招聘
DeepSeek
首页
>
433MHz遥控过认证避坑指南
>
0
0
433MHz遥控过认证避坑指南
蜂鸟无线
2025-05-06
3
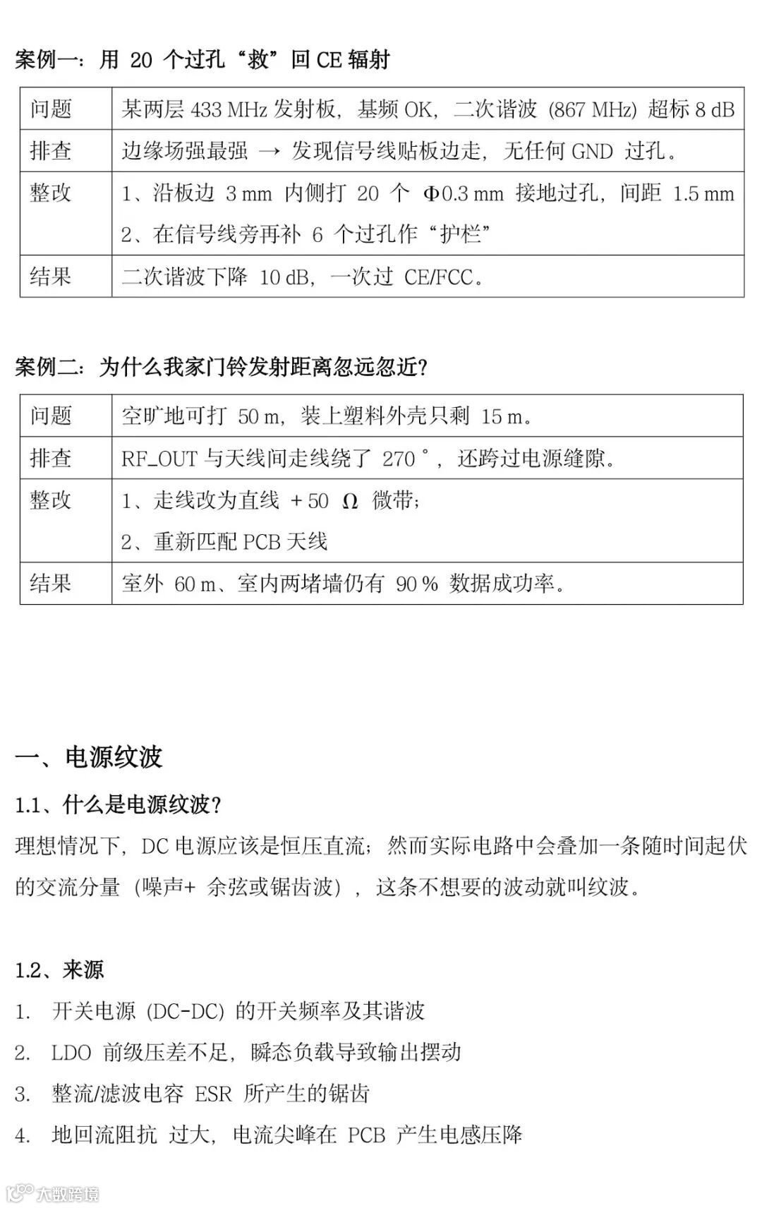
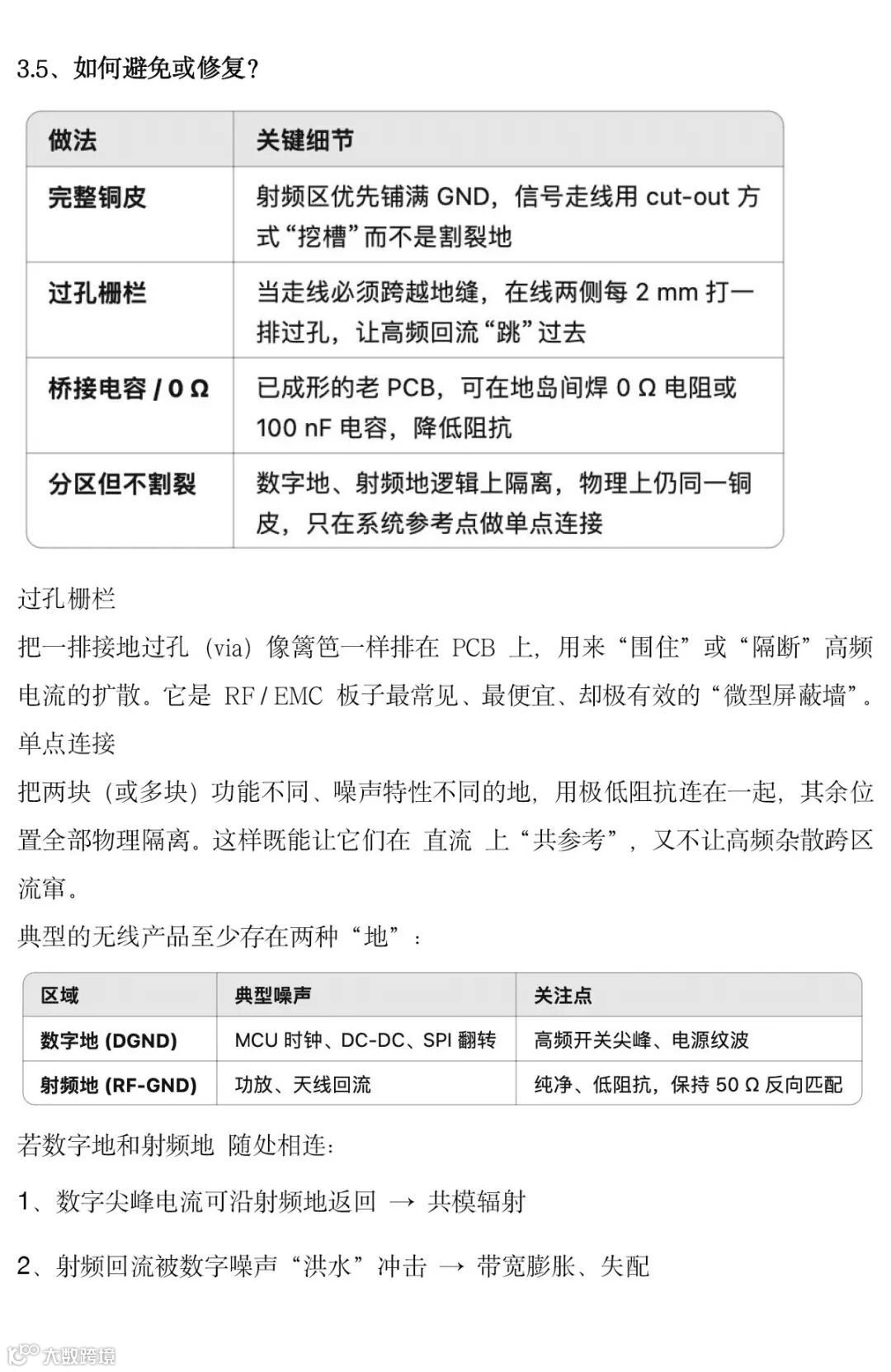
导读:一块合格的433 MHz 遥控PCB,其实就是匹配天线+干净电源+完整地面的组合艺术。
一块合格的
433 MHz 发射 PCB,其实就是50 Ω天线+干净电源+完整地面的组合艺术。
按照本篇指南,大概率可一次过
CE / FCC认证。
【声明】内容源于网络
0
0
蜂鸟无线
做遥控数传,用蜂鸟更远!
内容
64
粉丝
0
关注
在线咨询
蜂鸟无线
做遥控数传,用蜂鸟更远!
总阅读
107
粉丝
0
内容
64
在线咨询
关注