国家为了支持农业发展,在金融方面出台很多贷款政策,包括一般贷款、土地经营权抵押贷款、农房抵押贷款等。但是你知道这些贷款怎么贷吗?
小额贷款
贷款银行:农业银行、邮政储蓄银行、信用社和其他各类商业银行。
以农村信用社为例,农户可以持《贷款证》及有效身份证件,直接到农村信用社申请办理。农村信用社在接到贷款申请时,要对贷款用途及额度进行审核,一般额度控制5万-10万元以内,具体额度因地而异。

信用社还有农民联保贷款,三五户农民组成联保小组,相互为彼此贷款担保。有联保的贷款额度比个人信用贷款额度相对高一些。
小额贷款注意事项
按照现行规定,只有种植业、养殖业等农业生产费用贷款;农机具贷款;围绕农业产前、产中、产后服务贷款及购置生活用品、建房、治病、子女上学等消费类贷款才可以使用农户小额信用贷款的方式。
农民专业合作社及其成员贷款可以实行优惠利率,具体优惠幅度由各地结合当地情况确定。
合作社贷款条件:
经工商行政管理部门核准登记,取得农民专业合作社法人营业执照;有固定的生产经营服务场所,依法从事农民专业合作社章程规定的生产、经营、服务等活动;具有健全的组织机构和财务管理制度,能够按时向农村信用社报送有关材料;在申请贷款的银行开立存款账户,自愿接受信贷监督和结算监督;无不良贷款及欠息;银行规定的其他条件。
农业银行对家庭农场贷款额度最高为1000万元,除了满足购买农业生产资料等流动资金需求,还可以用于农田基本设施建设和支付土地流转费用,贷款期限最长可达5年。
有哪些抵押或担保形式?
针对农村地区担保难的问题,农业银行创新了农机具抵押、农副产品抵押、林权抵押、农村新型产权抵押、“公司+农户”担保、专业合作社担保等担保方式,还允许对符合条件的客户发放信用贷款。
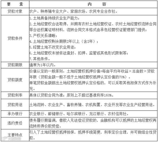
农村土地承包经营权抵押贷款是指农户或合作社将合法的农村土地承包经营权向金融机构申请做抵押的贷款。

(黑龙江土地贷款实施方案)
土地贷款需提交的资料
身份证明或其他证明材料;土地经营权权属证明资料;农村土地经营权抵押登记申请书;农村土地经营权抵押登记证;土地经营权抵押承诺书;抵押贷款申请书;银行要求的其他材料。
土地贷款一般流程
贷款申请→贷款调查→贷款审查、审批→签订抵押借款合同→办理抵押登记手续→贷款发放→贷后检查→贷款归还。
贷款人开展林权抵押贷款业务,要建立抵押财产价值评估制度,对抵押林权进行价值评估。对于贷款金额在30万元以下的林权抵押贷款项目,贷款人要参照当地市场价格自行评估,不得向借款人收取评估费。
抵押贷款程序如下:
1、权利人提交新版《林权证》
2、权利人提交书面抵押申请(内容包括个人基本情况、林权情况、贷款额、金融资信证明等)
3、权利人是个人的,提交个人身份证复印件;是单位的提交法人身份证复印件和单位资质证明复印件
4、乡镇林业站在书面抵押申请上签署初审意见
5、县林业规划调查设计队现场评估,制作评估报告
6、提供金融部门的贷款协议
7、金融部门提供单位注册复印件和法人身份证复印件
8、缴费,办理他项权证
湖南浏阳启动农房抵押融资改革试点。
农房抵押贷款流程
贷款人获得农房产权证——向农商行提出贷款申请——双方实地确认房产价值——签订抵押合同——村委会同意集体土地上房屋抵押登记的证明——房屋抵押权登记——贷款发放。
农业抵押贷款额度
农商行参考抵押物的市场价值、变现能力等,确定贷款抵押率,一般为抵押房产评估价值的50-70%;贷款期限以短期(一年之内)为主,利率根据贷款户信用等级、经营状况而定,一般在基准利率上上浮50%,特别优质的客户还可以适当下浮。

