2022年个税申报开始
根据今年国税总局发布的相关文件
个税专项扣除增加至7项!
还有个人养老扣除!
哪些需要特别注意?
一文带你了解透彻!
2022年度汇算的时间为2023年3月1日至6月30日,届时个税将进行“多退少补”。具体怎么操作?一起来看:
预约办税:在2月16日至3月20日期间,您可预约其中任意一天办理年度汇算。
无需预约办税:在3月21日至6月30日期间,您无需预约,直接办理。
1、下载个人所得税app
2、登录后操作步骤
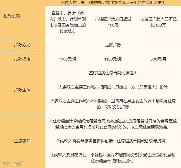
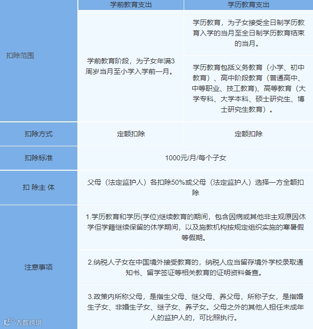
个税专项附加扣除项目说明
其他扣除
盛世提醒您:纳税人平时取得综合所得的情形复杂,无论采取怎样的预扣预缴方法,都不可能使所有纳税人平时已预缴税额与年度应纳税额百分百完全一致,此时两者之间就会产生“差额”,就需要通过年度汇算进行调整。事关你的收入,看完这些符合条件的小伙伴们快快GET起来吧!

