2023年3月4日和5日,全国政协十四届一次会议和十四届全国人大一次会议相继在北京召开。在今年的全国两会上, ESG、绿色金融等与“双碳”息息相关的话题更是备受关注。
“双碳”目标提出后,氢能产业的发展布局已成为我国未来能源结构优化的主要发展方向之一,是我国可持续发展的重要抓手。政府工作报告中对今年政府工作的建议中指出,推进煤炭清洁高效利用和技术研发,加快建设新型能源体系。来自氢能行业的全国人大代表,以及其他领域的多位代表委员更是带来了将氢能运用于交通运输体系、新能源网络等的建议和提案。本文将系统性梳理我国氢能产业发展现状与基础,基于氢能产业现存问题与瓶颈,从政策、技术、产业及金融端提出针对性建议。
一、“双碳”背景下我国氢能产业的发展
氢能作为“21世纪的终极能源”,拥有储量大、污染小、能效高、可贮存、可运输等诸多优点,在优化我国能源结构、引导经济社会绿色变革中扮演突出角色。自2020年我国首次将推动氢能产业创新列入我国可持续发展顶层设计以来,国家能源局、发改委及各地政府持续在系统构建氢能产业创新体系、统筹建设氢能基础设施及有序推进氢能多元化应用等领域引导发力。目前我国已成为世界上最大的制氢国,年产量约3300万吨。据相关机构预测,“碳达峰”期间我国氢气需求量将达到4000万吨[1];而“碳中和”情境下需求量将增至1.3亿吨左右[2]。在全球低碳转型的进程中,氢能源作为重要一环发挥重要作用,是实现碳中和路径的重要抓手。
表 1 氢能产业主要政策

资料来源:中央财经大学绿色金融国际研究院整理
氢能产业链涉及面广泛,包含制氢、储运及应用三大环节。在上游,仍以煤制氢和天然气制氢为代表的化石燃料制氢作为主流制氢方式,由灰氢向蓝氢、绿氢转型是上游优化供给的关键课题。目前,虽已开发出电解水制氢等绿氢制造方式,但受制于成本、供应链等因素仍处于试验阶段,占比仅1%左右。在中游,高压气态储运以其成本低、储氢能耗低、技术成熟等优势成为应用最广泛的储氢方式,但仍存在着氢气泄漏和容器爆破的安全风险;固态储运最安全,但同样受到成本、储放空间约束,目前只在发电、风电制氢中应用。在下游,氢气应用主要集中在工业和交通领域,建筑、基础设施和发电领域等仍处于探索阶段。氢气发电及供热的高成本、纯氢气及混合氢气的安全运输仍阻碍着其在三大领域的规模性投放。

图 1 氢能产业链及碳排放水平
资料来源:中央财经大学绿色金融国际研究院整理
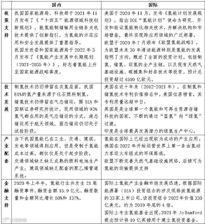
相比于国外氢能产业,我国氢能产业生态尚未全面建立,主要存在四方面差异:一是政策支持,我国对于氢能产业的战略布局起步较晚,2020年“双碳”目标提出后才逐步进入市场视野。而国外部分领先国家已率先完成氢能产业的验证、推广及长期规划。二是技术发展,我国在制氢、储运、应用等关键领域仍面临“灰氢”清洁利用的技术瓶颈,而国际相关技术已发展成熟并取得高质量成果,由蓝氢不断向绿氢过渡。三是产业配套,我国氢能相关配套设施及市场转化仍有待建设完善与实践推广,而欧盟等国已成功将氢能投入使用。四是金融支持,金融支持氢能仍未形成完善的服务体系,融资规模较小、品种与来源单一。而国外已出现专业的氢投资基金,氢能行业融资市场正变得更加多元。
表 2 国内外氢能产业发展差异

资料来源:中央财经大学绿色金融国际研究院整理
二、我国氢能产业发展存在的问题
(一)产业发展路径有待明晰
我国氢能产业政策与战略规划不完善。当下氢能发展的重心集中于制氢、加氢站和氢燃料电池等,并未在氢储运、氢能应用等环节及其配套产业形成相关政策引导,使得其仍处于起步阶段,规模小,受国外技术壁垒限制严重。同时,对于氢能绿色化的规划缺失,使得化石燃料制氢大批量运用,而蓝氢、绿氢制造的发展路线图尚不清晰,氢能与清洁化生产缺乏有机耦合与激励指引。
(二)产业链绿色升级尚存壁垒
一方面,制氢方面以灰氢为主要产出,绿氢制氢技术仍处于实验室阶段,技术升级难。另一方面,主要环节成本过高。无论是在原料供应、关键材料、生产设备还是基础设施融资缺口巨大。
(三)多层次的金融支持体系尚未建立
一方面,我国氢能产业技术路线及商业化模式尚未成熟,氢能产业的盈利能力、生产成本、公众认知、产业链规模化都不确定。当前项目融资方式多以股权融资为主,信贷、债券、融资租赁等其他融资方式涉略较少,单一的融资渠道限制氢能产业的资金投放,供需不匹配。另一方面,前端绿氢技术开发和后端氢能应用等关键领域暂未纳入《绿色债券支持目录》及《绿色产业指导目录》,绿色金融支持存在一定局限性和滞后性,使得氢能融资渠道狭窄。
三、支持氢能产业发展的建议与对策
(一)政策端:完善政策体系,推动氢能产业绿色发展
一是完善氢能产业总体规划布局。明确“绿氢生产”的原则与目标,强化顶层设计与激励约束机制。循序渐进出台覆盖氢能全产业链及其配套产业的指导性、规划性政策,助推氢能产业链有效衔接。二是统筹产业链绿色布局。根据产业链各环节的不同特征,结合全国各地区的经济发展水平、资源禀赋情况,将氢能绿色发展目标分解到各个地区,实现地方资源的有效配置,助力地区经济结构优化。
(二)技术端:明确技术攻坚方向,打破技术壁垒
一是通过校企联动创新技术。围绕氢能全产业链学研联合攻关,提高系统集成能力,探索氢能全产业链技术创新与突破。通过与高校达成合作,开设相关技术课程,建设专业人才梯队培养模式。二是以外企通过并购等方式引进国外先进技术。鼓励行业龙头企业间合作,加强项目间协调,着重兼并国外具有关键核心技术的企业,避免同类型企业重复并购。
(三)产业端:全局规划配套产业,推动氢能系统化发展
一是建立健全管理组织与标准体系。明确氢能在交通、工业、建筑、发电等配套产业的管理权责与章程法规。筹建氢能环境监测与调配部门,建立氢能规范标准、监测与安全保障等配套机制。加强区域间交流,形成一体化标准体系。二是增加配套产业间联系。加强氢能与发电、建筑等产业的内在交融,建立氢能应用网络。三是通过产业园集聚、供应链管理等方式提高氢能发展速率。吸引中小氢能配套产业形成产业园聚集,加强各产业形成供应链体系,增加园区及产业链的经济效益。
(四)金融端:协调政策性金融与商业性金融支持,创新绿色金融产品
一是协调政策性金融与商业性金融支持。坚持以政策性金融引导、商业性金融主导为机制推动氢能产业发展。政策性金融方面,政府通过设立重大专项、产业基金等,将氢能列入国家投资管理体系的重要方向,明确财政、税收等政策工具的支持标准和支持时限,借助政府补贴措施加快氢能基础设施建设,引导社会资本投向。商业性金融方面,鼓励行业协会、龙头企业带头设立氢能发展专项投资基金,为初创型氢能企业提供发展资金;鼓励私募股权基金投资氢能绿色环保产业,承担企业“高精尖”技术研发的后备力量。二是创新绿色金融产品。一方面,加快将绿氢技术纳入绿色信贷及绿色债券的指导目录中,引导金融机构根据氢能企业的差异化技术与发展水平实行对口帮扶,开发氢燃料电池汽车消费贷款等创新信贷产品。另一方面,以CCER发展路径为基石,建设碳交易中心氢能产业板块交易机制,建立较为完善的清洁氢认证、碳减排核算方法体系,推动清洁氢产生的碳减排量纳入CCER市场交易,服务绿色氢能产业发展[4]。
参考文献
傅奕蕾 中央财经大学绿色金融国际研究院研究员,长三角绿色价值投资研究院研究员
戴佳浩 长三角绿色价值投资研究院科研助理
杨瑞波 长三角绿色价值投资研究院科研助理
施懿宸 中财绿指 (北京) 信息咨询有限公司首席经济学家

