原文刊发于《中国保险资产管理》2024年第4期总54期
作 者
吴悠 中国人寿资产管理有限公司投资管理部高级经理
摘要:
近年来,保险机构不断加大对私募股权S交易的关注及投资力度,S交易已逐步成为保险资金在私募股权投资领域的重要投资方式。保险资金参与私募股权二级市场交易是贯彻落实金融服务实体经济战略的重要抓手,有助于加大科技金融等专业领域投资力度,丰富股权投资渠道和退出路径,并可有效提升投资组合的整体表现和灵活性。本文分析了保险资金参与S交易时面临的尽职调查及合同安排、国资进场评估、多层嵌套等典型法律合规问题,并提出实务建议,助力保险资金参与私募股权S交易行稳致远。
一、S交易概述
近年来,保险机构不断加大对私募股权S交易的关注及投资力度①,S交易已逐步成为保险资金在私募股权投资领域的重要投资方式。
S交易(Secondary Market Transaction)是私募股权二级市场交易的简称,指投资人买入其他投资人转让的基金份额或在基金管理人主导下直接投资基金份额或资产的交易类型,含有S交易策略的基金称为“S基金”。
从海外市场经验来看,S交易扎根于私募股权投资一级市场,是对资产与资金的重新配置,为满足投资人流动性及退出需求提供了可行路径。虽然S交易在我国尚处于起步阶段,但我国私募股权一级市场存量规模庞大②,且作为主要机构投资者的国有资本存在相对刚性的退出需求,可以预见S交易将逐渐成为私募股权投资的重要方式之一。2024年6月15日,国务院办公厅印发《促进创业投资高质量发展的若干政策措施》,支持保险机构等长期资金投向创业投资,加快解决银行保险资产管理产品投资企业的股权退出问题,支持发展创业投资二级市场基金,推动区域性股权市场与创业投资基金协同发展。因此,积极探索参与创业投资和S市场交易是保险资金推进“科技-产业-金融”良性循环,着力书写科技金融大文章的重要举措。
二、保险资金开展S交易的投资价值
保险资金运用以安全性、收益性和流动性为基本原则,相较于私募股权一级投资,参与S交易能够更加有效地平衡风险、收益与流动性,高度契合保险资金投资偏好,具体体现为以下几点:
从保险资金的风险偏好来看,保险资金运用以安全性为首要原则,受到严格的风险管理约束,基金投资偏好明池资产。S交易的底层资产相对确定,资产可见度较高,且参与S交易可以丰富资产的多元化配置,增强投资组合的抗周期性,有助于降低投资风险。
从保险资金的收益偏好来看,保险资金追求相对稳定的期间收益。一般私募基金早期收益率多为负数,回报呈现“J曲线”特征,而S交易入场时间为项目的中后期,可以有效平滑期间收益;卖方出于资金流动性考虑所给予的价格优惠也可以提高保险资金运用的财务收益,为投资人提供良好的安全垫。
从保险资金的流动性偏好来看,保险资金作为长期资金,在资产负债期限方面适合开展长期股权投资。同时,保险资金运用也需保持必要的流动性,相较于一般的私募股权基金,S交易的投资周期和退出周期较短,资金回收更快,可以提高资金的流动性保障。
三、S交易的主要模式
S交易从不同维度可划分为不同类型:根据发起交易主体,可分为LP主导型和GP主导型;根据S交易标的,可分为基金份额交易及基金底层资产交易;根据投资标的基金存续期长短,可分为早期交易、成长期交易、尾盘交易和末盘交易,如果在标的基金已无法按期退出的时候接盘基金剩余权益,也即特殊投资机会。综合来看,S交易最典型的模式主要包括以下三种类型:
(一)基金份额转让
基金份额转让是中国市场最常见的S交易类型,通常基于原LP调整投资策略提前收回资金,或者规避后续IPO退出资格限制等目的,在原基金管理人不变的情况下,投资人受让已实际出资的基金份额或尚未出资的认缴承诺(见图1)。
图1 基金份额转让模式典型交易结构图
(二)直投型交易
直投型交易和股权直接投资在形式上较为相似,区别在于交易对手不同。普通的股权直投是投资人直接增资标的企业或受让原股东股权,而直投型S交易是投资人从基金管理人手中收购底层资产股权,在基金管理人、原投资人均不发生变化的情况下,S交易的投资人通过收购直接参与底层标的企业经营管理(见图2)。
图2 直投型模式典型交易结构图
(三)接续基金交易
接续基金交易兼具基金设立和基金直投两种类型特征,通常由原基金管理人和S交易的投资人共同新设一个S基金,并由新基金收购原基金的全部或部分底层资产。
接续基金是目前海外二级市场最主要的交易类型,这种模式通常针对基金管理人看好优质底层项目未来增值空间的情形,通过新设接续S基金打破原基金投资期限限制,协助有流动性需求的原LP退出,同时募集新资金,重塑基金条款,延续投资管理周期(见图3)。
图3 接续基金模式典型交易结构图
四、S交易涉及的典型法律合规问题
当保险资金参与上述各类私募股权S交易时,不同的交易模式导致了复杂度与关注焦点的多样性,伴随而来的是广泛的法律合规考量。下文从法律合规角度,对保险资金参与S交易时可能涉及的典型问题进行分析。
(一)尽职调查及合同安排
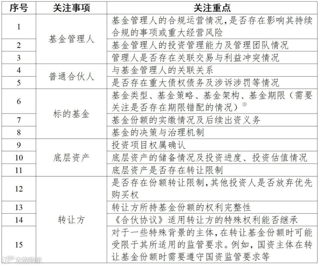
由于所涉法律主体较多,因此开展S交易较一般的私募股权基金投资在尽调层面需要关注的因素更为广泛。以常见的保险资金参与基金份额转让交易为例,在法律尽调过程中需要同时关注基金管理人、普通合伙人(与管理人不为同一人时)、标的基金、底层资产、转让方等各方面是否满足保险资金股权投资监管规定。一般而言,法律尽调关注重点至少包括以下事项(见表1)。
表1 法律尽职调查关注重点梳理
投资人结合尽调结果拟定交易文件,对于基金份额转让S交易而言,重要的交易文件主要是份额转让协议及经重述的基金合同。受让方通常继受转让方在基金中的全部权利义务,因此份额转让协议不再单独约定投资人权利、基金决策机制、利润分配方式等重要内容。如果具体项目中需对以上事项进行特别约定的,需综合份额转让协议、基金合同等交易文件进行统一安排。
另一个需要关注的问题是,司法实务中存在多起围绕交易文件中是否约定了交易目的而产生的基金份额转让纠纷案例。例如,在(2020)京民终114号④案件中,因底层公司高锐视讯与某上市公司重组上市失败,合伙份额受让人稳嘉股权向法院主张转让方中融信托公司违反先合同披露义务和瑕疵担保义务。法院认为,《转让合同》并未约定高锐视讯的股权价值,没有保证高锐视讯重组上市能够完成,不存在权利瑕疵。但在(2019)苏民申7553号⑤判决中,尽管该案与114号案件背景相似,但法院认为,由于《合伙份额转让协议》及其他相关文件能够证明转让方铭典投资对底层公司高锐视讯重组上市事宜进行了承诺,故裁定铭典投资应当向受让方刘必茂承担瑕疵担保责任。因此,保险机构在完成尽调后,应争取在交易文件中详细载明其核心商业意图,以获得更为全面的法律保护。
(二)国有资本进场评估
1.实践中面临的问题
对于保险资金开展S交易而言,各个环节是否涉及国资进场及评估备案是一个非常重要的问题。根本缘由在于,在我国的S市场格局中,政府投资基金、地方国资平台、国有金融机构等国资力量扮演着举足轻重的角色。上海私募股权和创业投资份额转让平台2023年度分析报告显示,该平台成交总金额中,88%的交易额涉及的卖方为上海本地国有企业,而买方以中央金融企业居多;在资金构成上,保险资金占比高达69%。在此背景下,S交易会频繁触及国有资产监管问题。
在当前监管框架下,国有企业及国有控股企业、国有参股企业的国有资产交易活动受到国资委的监督指导,而国有金融企业的同类交易归口财政部门监管。针对S交易多元交易结构,尤其是涉及合伙制私募基金的国资监管规范,相关法律法规与政策指导尚存空白,缺乏清晰统一的规范指引。下文尝试剖析保险资金开展S交易时可能涉及的各类国资交易场景,力求梳理并探讨这一复杂问题的现状与挑战。
2.政策梳理
(1)中央层面的政策
对于一般国有企业的国有资产交易,国家出资企业由国有资产监督管理机构管理,各级子企业由国家出资企业负责管理。对于国有金融企业的国有资产交易,财政部负责监督管理中央金融企业及其子公司,金融控股(集团)公司负责监督管理一级子公司,二者适用的法律法规如表2所示。原则上,除法律法规另有规定的特殊情形以外,国有(金融)企业的产权转让、企业增资及企业重大资产转让行为均应当履行报批、内部决策、审计和资产评估等程序,并在依法设立的产权交易机构中公开进行。
表2 国有资产交易法律法规梳理
(2)区域性份额转让试点政策
同时,国有资产交易还需要遵循区域性股权市场的特殊规定。现阶段,北京股权交易中心和上海股权托管交易中心已先后设立股权投资和创业投资份额转让试点平台,浙江省股权交易中心也获批开展试点平台建设。目前,相关区域性股权市场出台的指导意见及业务规则存在差异性,例如,北京国资基金鼓励通过份额转让平台进行交易,而上海国资基金交易必须通过份额转让平台,且对于管理人或基金注册地不在京沪的国资基金政策尚不明确。
3.各种交易情形分类探讨
在保险资金开展S交易的过程中,需要同时关注投资与退出两个阶段中可能涉及的国资交易。在投资阶段,常见交易情形如表3所示。
表3 保险资金投资阶段交易情形梳理

判断国有资金开展S交易是否需要履行评估及进场程序,需结合上述表格所示的转让方和转让标的的性质以及交易类型进行综合分析。
(1)一般国有企业转让基金份额
根据国资委在其官方网站回复的“一、国有控股企业转让基金合伙份额应按照12号令履行资产评估工作程序。二、32号令不适用于基金合伙份额转让的情形”口径,目前倾向于认为,一般国有企业转让基金份额不强制适用32号令的进场要求,但需要根据12号令履行评估程序。当前北京、上海的试点都在积极探索以估值代替评估的路径⑥,且上海对本地基金⑦强制进场交易提出明确要求。
(2)国有金融企业转让企业股权
按照54号令第十一条“非上市企业国有产权的转让应当在依法设立的省级以上(含省级)产权交易机构公开进行”及第十四条“转让方应当依照国家有关规定,委托资产评估机构对转让标的企业的整体价值进行评估”的要求,国有金融企业转让企业股权应履行评估及进场程序。
(3)国有金融企业转让基金份额
对于国有金融企业转让基金份额的情形,102号文规定,涉及底层资产全部是股权类资产且享有浮动收益的基金份额等金融资产转让,应当比照股权类资产转让规定(即54号令)进行评估及进场。
(4)合伙制基金作为转让一方
对于合伙制基金作为转让一方的情形,目前监管规则并不明确。有观点认为需探讨基金的设立目的、国有主体是否对基金实施控制等因素对基金的性质进行综合判断,实践中亦存在未履行国资流程的案例,但合规性缺乏实证检验。
(5)典型情形梳理
基于目前法律框架和监管部门网站答复口径,在不考虑涉及有明文规定的除外情形(如32号令第三十一条、第三十二条、第四十五条,54号令第三十五条、第三十七条等)的情况下,我们初步梳理了保险资金开展S交易典型情景的国资进场及评估程序(见表5)。基于这一问题在实践中的复杂性,建议在具体项目推进过程中一事一议,同相关监管部门确认,并关注地方试点规则具体要求。
表5 保险资金开展S交易国资程序梳理
(三)基金架构多层嵌套问题
《私募投资基金监督管理条例》(以下简称《私募条例》)第二十五条规定:“私募基金的投资层级应当遵守国务院金融管理部门的规定。但符合国务院证券监督管理机构规定条件,将主要基金财产投资于其他私募基金的私募基金不计入投资层级。”
《资管新规》对资产管理产品的多层嵌套进行了较为严格的限制⑧,除符合要求的母基金、创业投资基金及政府出资产业投资基金等三类基金可以不计入投资层级以外⑨,资管产品的嵌套层级不得超过两层。
实践中,S交易的交易结构一般会涉及多层私募基金,如果保险资金以股权计划等资产管理产品结构S基金交易,会较容易触发多层嵌套的问题。《私募条例》出台后,有望使S基金豁免一层嵌套,从而促进S交易的发展,但是目前对于何为“符合国务院证券监督管理机构规定条件”尚无明确规定。据了解,目前在中国基金业协会私募基金备案审核中,该豁免条款暂无法适用。有观点认为,《公开募集证券投资基金运作指引第2号——基金中基金指引》中对公募FOF的有关规定,即认为将80%以上的基金财产投资于其他经依法备案的私募基金份额的基金,可以满足此处的要求,但有待监管机关后续出台进一步的细则指引。
五、实务建议
(一)审慎合规推进,密切跟踪监管动态
近年来,我国私募股权二级市场进入快速增长的黄金时期,不仅进一步增强私募股权市场的吸引力和流动性,也成为推动技术创新、产业升级和社会经济发展的重要力量。但与成熟的海外市场相比,国内S交易目前仍然面临交易类型较为单一、市场结构分散、信息透明度低、资产质量参差不齐、缺少具有公信力的基金估值定价体系和工具、中介机构专业能力不足等问题。因此,在快速扩张的过程中,所有参与者应当根据监管要求,审慎合规地推进各项项目。同时,紧跟监管政策的最新动态,随着份额转让试点工作稳步推进,业界普遍期待能尽快构建全国统一交易平台,进一步规范基金估值方法,完善相关配套政策,适时针对合伙企业国有份额转让明确制度规定及操作细则,为所有市场参与者奠定坚实的交易基础和制度保障,确保我国私募股权二级市场稳健前行。
(二)深入开展研究,积极参与S市场交易
保险资金作为长期稳定的资金来源,参与私募股权二级市场交易可以提升投资组合的整体表现和灵活性,带来潜在的高收益机会。但鉴于二级市场交易的复杂性,在介入前,保险资金应当通过开展深入的市场研究,建立专业评估体系、制定严格的风险管理策略和明确的退出策略,并与其他专业机构及交易平台建立密切合作关系,探索符合S基金特点的投后管理方法论。运用穿透式管理,强化对底层资产的直接监控与风险把控能力。在交易活动遵守保险资金运用法律法规及监管要求的基础上,努力实现保险资金更加积极、有效地参与私募股权二级市场交易,在实现资产的多元化配置和风险分散的同时,也为私募股权市场的健康发展贡献力量。
(三)重视尽职调查,筑牢安全投资底线
在交易过程中,保险机构应当对S交易的各参与方及底层资产开展充分的尽职调查,为投资决策及交易安全提供更多信息和保障。但在标的基金、管理人和底层资产层面,由于转让双方客观上处于严重的信息不对等状态,一方面,要求保险机构运用更综合全面的手段开展尽职调查,另一方面,由于投资人对上述信息的了解很大程度有赖于转让方提供的资料和披露的信息,故应当注意书面留痕,以佐证在交易过程中曾要求对方披露相关信息。同时,审慎论证交易结构,严格遵循国资监管要求。在交易文件中应当根据商业安排,对交易背景及目的、尽调关键问题、交易条件、各方陈述与保证、转让方义务、违约责任等条款进行充分约定,防范事后产生法律纠纷。
脚注
①例如,2023年1月,中保投资有限责任公司发起设立首支投资S基金份额的保险资产管理产品“中保投资-元禾辰坤股权投资计划”,受让浦发银行理财资金转出份额;2023年2月,阳光人寿保险股份有限公司公告出资6.45亿元购买南昌沪旭产业基金原LP部分份额;2023年5月,大家保险集团有限责任公司与无锡市合作发起设立S基金,落地规模12亿元;2023年12月,中国人寿资产管理有限公司发起设立“中国人寿-沪发1号股权投资计划”,以S份额投资多家先导企业。
②根据中国证券投资基金业协会公开披露的数据,截至2024年5月末,存续私募股权投资基金30,901只,存续规模10.99万亿元;存续创业投资基金24,262只,存续规模3.26万亿元。
③根据《私募投资基金备案指引第2号》第17条规定,私募股权基金的到期日应当不早于下层资产管理产品、私募股权基金的到期日6个月以上,不晚于上层私募股权基金的到期日6个月以上。对于S交易而言,这意味着S基金的存续期应当基本覆盖下层基金的存续期,除非S基金属于《私募投资基金备案指引第2号》第17条规定的例外情形,可能涉及的情形包括S基金的全体投资者一致同意期限错配事项,S基金为规范运作的母基金,S基金的LP中有养老基金、保险资金或者地市级以上政府出资产业投资基金等。
④宁波梅山保税港区稳嘉股权投资合伙企业、江苏壹泽资本投资管理有限公司、徐游与中融国际信托有限公司、达孜县鼎诚资本投资有限公司合伙协议纠纷案。
⑤河北铭典投资有限公司、北京子沐创富投资中心、湖州君锐投资管理合伙企业等与刘必茂合伙协议纠纷再审审查民事裁定书。
⑥根据北京市《关于推进股权投资和创业投资份额转让试点工作的指导意见》,简化国资相关基金份额转让审批流程,采取市场化方式确定最终转让价格。首次转让报价应以评估或估值结果为准;根据上海市《上海市国有企业私募股权和创业投资基金份额评估管理工作指引(试行)》,国有控股企业、国有实际控制企业投资、转让经中国基金业协会备案的基金份额,应对基金份额进行评估和备案;若因客观条件限制,无法获取评估必需工作资料、无法有效履行必要评估程序的,可以采用估值报告,并按照相关要求备案;若符合《上海市企业国有资产评估管理暂行办法》第六条相关规定的,可按经备案的评估值或最近一期审计报告确认的净资产值为基准确定相应价格。
⑦包括:(1)注册地为上海的基金;(2)管理人注册地为上海的基金;(3)上海市(区)国资、政府引导基金所投资的基金。
⑧《关于规范金融机构资产管理业务的指导意见》第二十二条规定:“资产管理产品可以再投资一层资产管理产品,但所投资的资产管理产品不得再投资公募证券投资基金以外的资产管理产品。”
⑨《关于进一步明确规范金融机构资产管理产品投资创业投资基金和政府出资产业投资基金有关事项的通知》第六条规定:“符合本通知规定要求的两类基金接受资产管理产品及其他私募投资基金投资时,该两类基金不视为一层资产管理产品。”
编辑:王文婧
*本文系转载自中国保险资产管理,文章不代表本公众号观点,不构成投资建议。文中图片均来源于网络,版权归原作者所有,如有侵权,请告知删除。欢迎转发到朋友圈,转载请联系原作者。


