一、引言
2023年11月14日,中国证监会为深化并购重组市场化改革,进一步支持上市公司用好定向可转债这一工具实施重组,提高重组市场活力与效率,在总结前期试点经验、深入开展调研论证的基础上,发布了《上市公司向特定对象发行可转换公司债券购买资产规则》(以下简称“《定向可转债重组规则》”)。2024年9月24日,中国证监会发布《关于深化上市公司并购重组市场改革的意见》(以下简称“并购六条”),在“并购六条”中,中国证监会重申支持可转债等支付工具,以提高交易灵活性和资金使用效率。本文为《“并购六条”全景解读》系列文章第四篇内容,就“并购六条”中“支付工具——定向可转债”相关内容进行解析,本文将结合定向可转债相关法律法规及最新典型适用案例,分析上市公司在并购重组中使用可转债作为支付工具的监管要点。
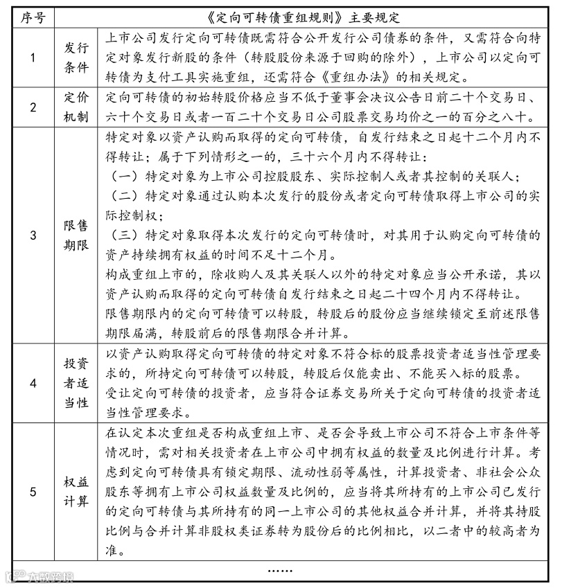
二、《定向可转债重组规则》的主要规定
《定向可转债重组规则》定位于《上市公司重大资产重组管理办法》(以下简称“《重组办法》”)《可转换公司债券管理办法》等规则的“特别规定”,主要包括发行条件、定价机制、存续期限、限售期限、回售和赎回、投资者适当性、权益计算、信息披露、持有人权益保护等内容。
三、使用定向可转债作为支付工具的案例及注意要点
(一)关于交易对价支付方式
在思瑞浦(688536)首次披露收购创芯微的预案中,支付工具为“股份+现金”,但在预案披露后的6个月内,股票二级市场行情波动明显,包括思瑞浦(688536)在内的模拟芯片公司的股价均不同程度下跌,导致交易条件发生了较大变化,创芯微股东对以股份作为支付工具的交易意愿下降。2023年11月《定向可转债重组规则》发布后,思瑞浦(688536)及时抓住政策导向,调整支付工具为“定向可转债+现金”,其中,对作为标的公司管理团队的交易对手方杨小华、白青刚、创芯信息、创芯科技、创芯技术,采用定向可转债与现金组合的方式支付交易对价,对非标的公司管理团队的财务投资者所持的股份仅支付现金对价,便于财务投资者的顺利退出,极大提高了创芯微股东的交易意愿,推动了本次并购项目的成功实施。
应注意的是,虽然在现有成功案例中,尚无单独选择定向可转债作为支付工具的案例,但根据相关规定,上市公司可自行决定重组交易对价全部由定向可转债支付或者搭配部分股份、现金等支付,上市公司可根据实际需求合理的设计并购交易支付工具的搭配方式。
(二)关于限售期限
在本次并购交易的限售期限方面,上交所关注到了两点,一是间接取得定向可转债的交易对手方的上层合伙人的限售期要求;二是本次交易业绩承诺方的锁定期与业绩补偿承诺是否匹配的问题。
根据《定向可转债重组规则》第七条第一款的规定,思瑞浦(688536)的交易对手方非上市公司控股股东、实际控制人或者其控制的关联人,且未构成通过认购本次发行的股份或者定向可转债取得上市公司的实际控制权的情形,以及未构成用于认购定向可转债的资产持续拥有权益的时间不足十二个月等特定情形,须遵守发行结束之日起十二个月的法定限售期。
此外,鉴于作为标的公司管理团队的交易对方作出了业绩承诺与补偿安排,承诺标的公司2024年度、2025年度和2026年度净利润合计不低于22,000万元,故取得定向可转债的交易对方根据《定向可转债重组规则》第八条第二款的规定出具了在相应年度的业绩补偿义务履行完毕前不得转让的承诺。
根据上述规定及思瑞浦(688536)收购创芯微的案例,除法定限售期外,如存在业绩承诺的,应设置匹配业绩补偿承诺期的解锁安排,如设置分期解锁的,相关分期解锁安排需要与业绩承诺的计算方式及时间相匹配;此外,对于间接取得定向可转债的交易对方的上层股东/合伙人应比照交易对方作出同等锁定承诺。
(三)关于定价机制
定向可转债的初始转股价格是并购重组交易的核心要素之一,《定向可转债重组规则》参照《重组办法》关于发行股份购买资产的定价机制明确规定:“上市公司发行定向可转债购买资产的,定向可转债的初始转股价格应当不低于董事会决议公告日前二十个交易日、六十个交易日或者一百二十个交易日公司股票交易均价之一的百分之八十。”
《定向可转债重组规则》第五条第二款规定:“本次发行定向可转债购买资产的董事会决议可以明确,在中国证监会注册前,上市公司的股票价格相比最初确定的定向可转债转股价格发生重大变化的,董事会可以按照已经设定的调整方案对定向可转债转股价格进行一次调整,转股价格调整方案应当符合《重组办法》有关股票发行价格调整方案的规定。上市公司同时发行股份购买资产的,应当明确股票发行价格是否和定向可转债转股价格一并进行调整。”
在本案例中,思瑞浦(688536)本次发行可转换公司债券购买资产的初始转股价格为158元/股,不低于其定价基准日前20个交易日、60个交易日和120个交易日股票交易均价的80%(85.83元/股、107.56元/股、123.84元/股)并设置了转股价格向上修正条款,如上市公司股票在任意连续30个交易日中至少有20个交易日的收盘价均不低于当期转股价格的150%时,上市公司董事会有权提出转股价格向上修正方案并提交上市公司股东大会审议表决,修正后的转股价格为当期转股价格的130%。
根据上述规定及思瑞浦(688536)收购创芯微的案例,应注意定向可转债的初始转股价格应当不低于董事会决议公告日前二十个交易日、六十个交易日或者一百二十个交易日公司股票交易均价之一的百分之八十。同时,作为收购方的上市公司建议设置转股价格调整机制,发行定向可转债的,转股价格只能按照约定向上修正,不可向下修正,而设置转股价格上修条款有利于上市公司及原股东,可促进定向可转债持有人及时转股并使得定向可转债持有人最终取得股份比例较上修前更低的效果,但应注意调整方案应当符合《重组办法》有关股票发行价格调整的规定,且上市公司仅可依照调价方案,在证监会注册前调整一次。
除定向可转债的定价机制外,值得注意的是,思瑞浦(688536)在本次交易中针对不同的交易对方采取了差异化定价,综合考虑了不同交易对方初始投资成本等因素,由交易各方在评估报告的基础上自主协商确定,值得各上市公司及证券服务机构参考(详见《“并购六条”》全景解读(三):估值与定价)。
(四)关于有条件强制性转股
在思瑞浦(688536)收购创芯微的案例中,如在本次向特定对象发行的可转换公司债券转股期限内,上市公司股票连续30个交易日中至少有20个交易日的收盘价格不低于当期转股价格的125%时,将触发强制性转股条款;如上市公司股票连续30个交易日中至少有20个交易日的收盘价格不低于当期转股价格的150%时,可同时触发转股价格向上修正条款及强制性转股条款。
设置强制性转股条款,可以保证符合条件下可转债顺利转换成股票,实现上市公司扩大权益筹资的目的,在《定向可转债重组规则》和《可转换公司债券管理办法》中,并未将有条件强制转股条款列为必备条款。但经笔者统计,在大多数成功案例中,均设置了有条件强制转股条款,这表明了监管机构对强制性转股条款持肯定态度,且鉴于目前强制性转股无限制性规定,交易双方可根据需要自主决定触发情形,从而实现促进转股、降低上市公司财务风险,实现平衡各方利益的功能。
四、结语
随着资本市场的不断发展和创新,定向可转债作为一种灵活的支付工具,在并购重组中扮演着越来越重要的角色。通过本文的深入分析,我们可以看到定向可转债不仅能够提高交易的灵活性和资金使用效率,还能为上市公司和投资者提供更多的选择和保护。定向可转债的“股债”双重特性,使其在定价机制、限售期限、投资者适当性等方面与传统的股份支付工具有所不同。这种差异性要求上市公司和投资者不仅要对相关的法律法规有深入的理解,还需要对市场动态保持敏锐的洞察力,在充分利用这一工具的优势的同时注意规避潜在的风险,以实现并购重组的最优效果。


