通常,企业亲睐在业务上和能力上具有互补性,又不会对企业控制权产生威胁的战略投资者;并购交易经验丰富、具有广泛国际网络的基金等财务投资者;以及低成本的银行贷款。如果并购方是上市公司,还可以通过增发股份获得资金。
财务顾问需要帮助企业制定若干套融资方案,选择合适的融资主体。最终的融资方案可以是单独的某一种方案,也可以是几种融资方案的有机结合。融资谈判完成后,应由律师制定详尽的融资合同条款。
在某些情况下,特别是如果并购目标是上市公司,被收购方通常要求并购方在交易对外宣布时就证明其拥有充分的资金实力完成该项交易。在这种情况下,收购方需要安排过桥贷款支付交易对价。过桥贷款执行速度快,但贷款期限短、成本较高。通常在交易完成后,并购方会以长期融资替代过桥贷款。
一、融资方式
(一)债务融资
债务是一种承诺,即债务人必须在未来一个确定的时间支付一笔确定的资金,通常这种承诺是以协议的形式达成的。债务融资是指企业按约定代价和用途取得且需按期还本付息的一种融资方式。债务融资往往通过银行、非银行金融机构、民间等渠道,采用申请贷款、发行债券、利用商业信用、租赁等方式筹措资金。那么作为并购融资方式的企业债务融资也主要包括三个部分:贷款、票据和债券、租赁。
1、贷款融资
贷款是指企业根据借款协议或合同向银行或其他金融机构借入的款项,通常的银行贷款方式有二种:
(1)定期贷款。
(2)循环信用贷款。
西方企业并购中常见的贷款还有过渡贷款,它主要是指投资银行为了促使并购交易迅速达成而提供的贷款,这笔贷款日后由并购企业公开发行新的高利率、高风险债券所得款项,或以并购完成后收购者出售部分资产、部门或业务等所得资金进行偿还。
与发行债券相比,贷款会给并购企业带来一系列的好处。由于银行贷款所要求的低风险导致银行的收益率也很低,因而使企业的融资成本相应降低;银行贷款发放程序比发行债券、股票简单,发行费用低于证券融资,可以降低企业的融资费用,其利息还可以抵减所得税;此外,通过银行贷款可以获得巨额资金,足以进行金额巨大的并购活动。但是,要从银行取得贷款,企业必须向银行公开其财务、经营状况,并且在今后的经营管理上还会受到银行的制约;为了取得银行贷款,企业可能要对资产实行抵押、担保等,从而降低企业今后的再融资能力,产生隐性融资成本,进而可能会对整个并购活动的最终结果造成影响。
2、票据和债券融资
(1)票据就是证明债权债务关系的一种法律文件。
(2)债券是一种有价证券,是债务人为了筹措资金而向非特定的投资者发行的长期债务证券。企业债券代表的是一种债权、债务之间的契约关系,这种关系明确规定债券发行人必须在约定的时间内支付利息和偿还本金,这种债权、债务关系给予了债权人对企业收益的固定索取权,对公司财产的优先清偿权。企业债券的种类很多,主要包括:
①抵押债券。
②信用债券。
③无息债券(也称零票面利率债券)。
④浮动利率债券。
⑤垃圾债券(Junkbond)。
3、租赁融资
企业债务融资工具除了上述以外,还有租赁融资。租赁是出租人以收取租金为条件,在契约或合同规定的期限内,将资产租让给承租人使用的一种经济行为。租赁业务的种类很多,通常可按不同标准进行划分。
(1)以租赁资产风险与收益是否完全转移为标准,租赁可分为融资租赁和经营租赁;
(2)以出租人资产的来源不同为标准,租赁可分为直接租赁、转租赁和售后回租;
(3)以设备购置的资本来源为标准,租赁可分为单一投资租赁和杠杆租赁。企业可以通过售后回租等租赁手段获取并购所需资金。
(二)权益
权益资本是指投资者投入企业的资金。企业并购中最常用的权益融资方式即股票融资,这包括普通股融资和优先股融资两种。
1、普通股
发行普通股融资是企业最基本的融资方式。
其优点在于:
(1)普通股融资没有固定的股利负担。企业有盈余,并认为适合分配股利,就可以分配给股东;企业盈余较少,或虽有盈余但资金短缺或有更有利的投资机会,就可以少支付或不支付股利;
(2)二是普通股没有固定的到期日,不需要偿还股本。利用普通股筹措的是永久性资金,它对保证企业最低的资金需求有重要意义;
(3)利用普通股融资风险小。由于普通股无固定到期日,不用支付固定的股利,因此,实际上不存在不能偿付的风险。
(4)普通股融资能增强企业的信誉。
其缺点在于:
(1)分散企业控制权。新股的发行使公司的股权结构发生变化,稀释了公司的控制权,留下了公司被收购的风险。
(2)普通股的发行成本较高,包括审查资格成本高、成交费用高等因素。
(3)由于股利需税后支付,故公司税负较大。
2、优先股
优先股是企业专为某些获得优先特权的投资者设计的一种股票。从法律角度讲,优先股是企业权益资本的一部分。优先股是不享有公司控制权,但享有优先索偿权的股票。优先股虽然没有固定的到期日,不用偿还本金,但往往需要支付固定的股利,成为企业的财务负担。
其优点在于:
(1)可以固定融资成本,将未来潜在利润保留给普通股股东,并可防止股权分散。
(2)同样可取得长期资本,相对于负债而言,不会造成现金流量问题。
其缺点在于:
(1)优先股的税后资金成本较负债高。
(2)优先股的收益不如普通股和负债,发行较为困难。
在企业并购中,运用股票融资具体又分为两种不同的形式。一种是并购企业在股票市场发行新股或向原股东配售新股,另一种是以换股方式实现收购。下面分别予以介绍。
(1)并购企业在股票市场上发行新股或向原股东配售新股,即企业通过发行股票并用销售股票所得价款为并购支付交易价款。在这种情况下,并购企业等于用自有资金进行并购,因而使财务费用大大降低,收购成本较低。然而在并购后,每股净资产不一定会增加,这是因为虽然总资产增加了,但公司总股份数也会随之增加。另外,每股收益率要视并购后所产生的效益而定,因此具有不确定性,会给股东带来很大的风险。
(2)换股收购,即以股票作为并购的支付手段。根据换股方式的不同可以分为增资换股、母子公司交叉换股、库藏股换股等等,其中比较常见的是并购企业通过发行新股或从原股东手中回购股票,然后再进行交换。并购企业采用这种方法的优点在于可以取得会计和税收方面的好处。因为在这种情况下,并购企业合并报表可以采用权益联营法,这样既不用负担商誉摊销,又不会因资产并购造成折旧增加。从目标企业角度看,股东可以推迟收益实现时间,既能获得税收好处,又可以分享并购后新企业实现的价值增值。但这种方法会受到各国证券法中有关规定的限制,审批手续比较繁琐,耗费时间也较长,可能会给竞购对手提供机会,目标企业也有时间实行反收购。更重要的是,发行新股会改变原有股权结构,进而影响股权价值,股价的变动使收购成本难以确定,并购企业不得不经常调整方案。
(三)混合
除了上述常见的债务、权益融资方式以外,西方企业在并购融资中还大量使用一些混合型融资工具。常见的混合型融资工具包括以下两种— 可转换证券和认股权证。
1、可转换证券
西方企业并购融资中最常使用的一种融资工具就是可转换证券。可转换证券分为可转换债券和可转换优先股。它是指在一定时期内,可以按规定的价格或一定的比例,由持有人自由选择转换为普通股或优先股的债券。由于这种债券可调换成普通股或优先股,因此,利率一般比较低。
其优点在于:
(1)灵活性较高,公司可以设计出不同报酬率和转换溢价的可转换证券,寻求最佳资本结构。
(2)可转换证券融资的报酬率一般较低,大大降低了公司的筹资成本。
(3)一般可获得较为稳定的长期资本供给。
其缺点在于:
受股价影响较大,当公司股价上涨大大高于转换价格时,发行可转换债券融资反而使公司财务蒙受损失;当股价未如预期上涨,转换无法实施时,会导致投资者对公司的信任危机,从而对未来融资造成障碍;顺利转换时,意味着公司原有控制权的稀释。
2、认股权证
除了可转换证券以外,企业为并购企业发行认股权证也属于混合型融资。所谓认股权证是企业发行的长期选择权证,它允许持有人按照某一特定的价格购买一定数额普通股。它通常被用来作为给予债券持有者一种优惠而随同债券发行,以吸引潜在的投资者。
其优点在于:
(1)可在金融紧缩时期或公司处于信用危机边缘时,可以有效地推动公司有价证券的发行;
(2)与可转换债券一样,融资成本较低;
(3)认股权证被行使时,原来发行的公司债务尚未收回,因此,所发行的普通股意味着新的融资,公司资本增加,可以用增资抵债。其缺点类同于可转换债券融资。
(四)其他
1、杠杆收购(Leverage Buy- out)
杠杆收购是指通过增加并购企业的财务杠杆去完成并购交易的一种并购方式。实质上是并购企业主要以借债方式购买被收购企业的产权,继而以被收购企业的资产或现金流来偿还债务的方式。按目标公司经理层是否参与本公司的收购划分,杠杆收购可分为经理层收购(MBO)和非经理层收购。经理层收购是指股权投资者与经理层一起组成一个收购集团,与目标公司或目标公司董事会在友好的气氛下洽商收购条款,达成后即实施杠杆收购。在经理层收购中,担任发起人的多为投资银行或投资公司,他们承担着融资、策划和交易谈判等工作。成功的经理层收购有赖于目标公司经理层与投资银行的友好合作。
2、卖方融资
企业并购中一般都是买方融资,但当买方没有条件从贷款机构获得抵押贷款时,或市场利率太高,买方不愿意按市场利率获得贷款时,而卖方为了出售资产也可能愿意以低于市场利率为买方提供所需资金。买方在完全付清贷款以后才得到该资产的全部产权,如果买方无力支付贷款,则卖方可以收回该资产。
比较常见的卖方融资是在分期付款条件下以或有支付方式购买目标企业,即双方完成并购交易后,购买方不全额支付并购价款,而只是支付其中的一部分,在并购后若干年内再分期支付余额。但分期支付的款项是根据被收购企业未来若干年内的实际经营业绩而定,业绩越好,所支付的款项则越高。现越来越多的换股并购交易采用或有支付方式,因为这种方式一方面可以减少并购企业当期的融资需求量,另一方面在避免股权价值稀释问题上也起到了重要作用。
二、风控措施
(一)一般案例
1.交易背景
HD公司为全国性大型房企,但对于某二线城市中心城区几次拍地均未能竞得实现项目布局。A公司为当地小开发商,于2年前在该市中心城区取得一地块土地使用权,并进行了信托融资缴纳土地款,但此后A公司因自身实力较弱、市场不景气等原因,不再有继续开发意愿。HD公司拟通过项目并购实现在该区域的布局,并在调研中了解到A公司及该闲置地块情况,与A公司洽谈并购事项,最终达成协议,由HD以并购对价10亿元(其中包括偿付信托到期融资7亿元,偿付原A公司原股东投入及股权收购溢价3亿元),整体收购A公司100%股权从而取得该项目。HD公司拟向DF资产管理公司配套融资7亿元,用于支付并购对价中偿债部分。
2.交易安排
DF公司与HD公司协商设计了以下交易安排:
(1)交易结构图

(2)具体交易安排
①保障措施
a.担保:HD公司连带责任担保;
b.质押:A公司100%股权质押;
c.抵押:A公司项目地块土地抵押;
d.项目管控措施:
对委贷资金账户预留印鉴,资金专项用于偿付信托融资;
对A公司派驻董事,对A公司对外再融资、担保、土地抵押等事项决议具有一票否决权;
对A公司后续销售资金账户预留印鉴,销售资金仅可用于支付我方融资或支付工程款,资金使用应由融资方审批。
②交易流程
HD公司先行出资2亿元,根据其与A公司签订的相关并购协议条款,受让A公司49%股权(假设其余51%股权质押在信托融资项下),并在受让完毕后向DF公司办理股权质押。
DF公司与HD公司签署完毕相关担保协议,DF公司与A公司签署完毕相关质押、抵押、资金监管协议。
DF公司办理完毕项目地块土地二顺位抵押。
DF资产向A公司发放委托贷款7亿元,专项用于偿付其前序信托融资。同时HD公司支付完毕剩余1亿元股权溢价款。
前序信托融资清偿后,DF公司土地抵押变为一顺位,A公司剩余51%股权质押解除后10个工作日内向DF公司办理该部分股权质押。
HD公司接盘A公司项目进行开发且DF公司各项后续主动管理措施实施。
(二)一般交易安排及关注要点
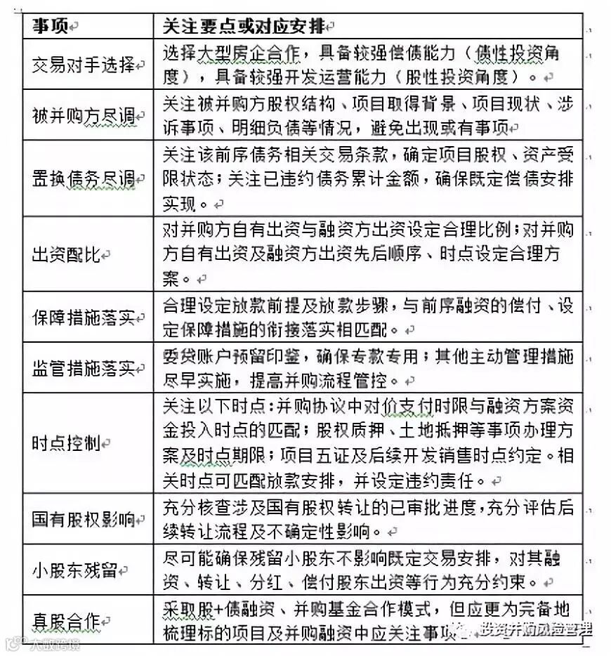
上述案例基本描述了一般房地产项目并购融资的交易结构和交易流程,通过该案例,对该类交易的一般交易安排、风控措施及该交易中应特别关注事项进一步归纳如下:
1.尽职调查
以上交易结构及交易流程中未体现尽职调查部分,但相较于一般房地产融资项目,不论是从项目人员还是风控人员工作上,尽职调查均应更为细致,主要涉及以下两个方面:
① 并购方整体尽调
前已说明,对于股权并购交易而言,从并购方角度主要的风险即收购后承载隐性负债风险。从融资方角度,尽职调查首先亦应对被并购方股权结构、项目取得背景、项目现状、涉诉事项、明细负债等情况充分尽调,避免或有事项对并购交易及项目后续进展造成影响;另一方面,一般亦在担保合同或承诺事项中明确若出现潜在情况由并购方承担相关资金补足义务且不影响对融资方出资的担保责任,因此基于并购事项的不确定性,并购方交易对手一般仅选择偿债能力充分的大型房企。
②并购交易中所置换债务的尽调
对于并购交易中明确承载的前序债务,应充分关注前序债务相关交易条款的尽调:一方面应明确其保障措施中如原股权质押或过户安排、土地抵押等事项的安排,与项目股权及相关资产的受限情况进行对照核实,确保偿付前序融资后相关保障措施能够衔接;另一方面对于已违约债务,应关注其融资成本约定及触发违约后的计息规则,确定累计逾期金额,必要时应要求并购方、被并购方与前序融资方达成一定的协议,确保既定偿债计划实现前序融资方清退。
2.交易条件
①出资配比
如本案例所述,并购交易对价一般分为两部分:用于偿付项目公司债务部分及用于溢价收购项目公司股权部分,两部分资金整体作为并购方取得该项目的对价成本。从而类比一级市场拿地配资,融资方亦应对并购事项以合理比例配资,本案例中为按照7:3比例配资并相应作为不同资金用途。
除简单的资金比例外,出资配比的合理性还应关注双方出资的在流程中的出资先后性。案例中由HD公司先行出资2亿元并将受让的股权质押至DF公司,对DF公司的出资构成一定保障。一般而言,并购方先行越早越大比例投入将其应出资部分,融资方投入资金保障性越高。但项目并购流程中并购方一般会设定基于并购流程分批付款,并在确保并购完成前预留一部分应付对价进行制约,融资方若要求并购方前期一定先行一次性缴清其应付并购款部分是否对项目风险管控有绝对意义可以进一步探讨。
②保障、监管措施落实
并购融资中,完备的保障措施要求与一般项目融资基本一致,主要为并购方担保、项目公司股权过户或质押、土地或在建工程抵押等措施,此外还有委贷资金监管及后续主动管理措施等。保障措施中,除了并购方担保一般可以先行落实外,项目公司股权及土地或在建工程很可能基于前序融资处于在押状态,从而要求在交易流程中充分考虑保障措施的衔接落实。前已述及,首先要对拟偿付前序融资的保障措施尽调清楚,确保既定保障措施衔接的可行性。在案例中,土地已押在信托融资,则应在放款前先行办理土地二押。而基于并购协议,并购方在先行部分出资后可以先行受让部分股权,从而可将该部分股权先行质押,剩余股权在清偿信托融资后办理质押。监管措施中,因委贷资金往往专项用于支付并购对价中某一特定用途如偿付前序融资,因此对委贷账户的监管措施落实尤为重要。此外其他主动管理措施如派驻董事、证章照监管也可在放款前落实,有效提高我方对放款后空窗期内对项目公司的管控力。
③时点控制
并购融资中,对并购交易流程中几个关键的时点应作为风险控制的关键。主要涉及以下时点控制:
整体地,核查原并购协议中并购对价支付期限,与融资方案中预计融资放款时间及并购方出资时间应相匹配,避免融资方案与原并购协议相冲突而承担责任或并购事项整体被认定无效。
设定融资方放款后至项目公司办理完毕股权质押、土地抵押的时间期限,约束并购流程按既定计划推进,降低敞口期风险。对于未质押状态项目公司股权,一般在放款前即要求办理完毕股权质押作为放款条件;对于偿付前序融资后才能释放并重新办理质押的股权,应明确约定该时间期限;对于偿付前序融资后才能释放并办理抵押的土地使用权或在建工程,可以在放款前与前序融资方协商办理二顺位抵押;对于放款前项目公司尚未取得土地证的情形,应明确约定放款后项目公司取得土地证及办理完毕土地抵押的时限。对于以上时点期限的设定,一方面可匹配相应的放款进度,降低风险敞口,同时可对各时点期限约定违约责任,如项目提前到期、收益水平提高等,以匹配风险。
此外,在并购事项完成后,作为房地产项目,还可对项目取得五证、开发销售时点进行约定。
(三)其他讨论
1. 涉及国有股权的影响
股权并购交易中,若涉及国有股权,则股权交易一般须经国资委进行备案或核准,且经一系列审计评估等程序后在交易所挂牌转让,成交结果一般还须经相关部门审批通过方可实施。若在融资时点某一涉及国有股权转让的并购事项尚未在政府部门初审,则完成上述一系列流程对并购融资而言不确定性大大增加,即使融资方案在中间介入,也应充分尽调审批工作的已完成进度并充分评估后续的审批流程。因此,并购融资中一般规避涉及国有股权的转让交易,若确以国有股权作为转让标的,则应在相关时点控制中充分考虑新增不确定因素的影响,并考虑将并购融资款根据相关审批流程分批发放。
2.小股东残留
在项目并购中原股东可能要求保留部分股权待项目销售后进行收益分成。一般情况下,该部分残留股权亦对融资方进行股权过户或股权质押,且相关合同中也对并购方及残留小股东一致约定在融资方未收回融资前不进行收益分配、股东借款劣后于融资方本息偿付等以保障融资方利益,从而不影响一般案例中的交易流程设定。但在特殊情况下,因残留小股东身份较为特殊等原因,不愿意将该部分股权质押、并要求提前进行分红。在此情况下,应通过相关协议充分约束该部分小股东行为,对项目运营不再有话语权,不能随意将其持股再进行对外质押融资或转让;一般情况下不应允许其提前分红或偿付其对项目公司投入要求,若允许,则应约定分红或偿付其出资安排,评估对项目资金监管的影响,确保不会影响项目正常的开发销售进度,不会影响融资方的本息偿付的保障效力。
3.真股合作
部分并购融资中,并购方可能鉴于并购事项不确定性较强、资金压力大等原因,引入部分股性资金完成并购交易,而融资方亦可能基于对该特殊交易机会的看好,希望在债性融资中持有部分真股,提高收益。真股合作,一般仍是股 债融资,交易架构中部分出资用于持股,其他交易结构无特别变化,前期债性部分收息,后续股性部分进行收益分成。也有部分金融机构开始与大型房企从更高的层面构建并购基金,共同主动寻找并购机会进行投资。结构简单的并购基金其基本交易结构与一般的项目并购融资交易安排无特别差异之处,在此不再赘述,但该类合作应为房地产项目并购的重要发展方向,后续应出现更多创新。
三、归纳总结
本文探讨了房地产项目并购融资主要是股权并购融资的交易安排及关注要点。在此对前述讨论列表归纳如下。

综上,对于房地产项目并购融资,其基本交易结构与一般房地产融资项目相近,但从交易安排及风控要点等方面,又有其更为关注的方面,总结来看主要为:
更为关注对交易对手及标的项目的选择判断,更为关注对被并购方及标的项目尽职调查的完备性;更为关注融资放款、保障措施落实与整体并购流程之间的匹配性;更为关注对融资方投入资金用途及融资交易流程的管控力;更为关注交易方案中对各关键时点的约束力。
三、决定并购价格三个关键思考
企业并购的目的,在于提高企业的竞争力,以及创造企业的价值,在理论和实务上,也是企业追求成长最快速且最有效的方式。并购失败经常与「出价过高」有关;但怎么样,才能帮助企业找到合理的出价范围?
在过去一个世纪间,我们可以观察到,并购成本高昂。即使有专业的并购顾问团队,并购成本也大约落在并购交易总额的 6%~ 8% 之间。并购后破产、重组和分割的比率节节高升,已达并购总件数的 70% 以上;因此,当人们被企业并购报导中的巨额交易和一日数变的攻防故事迷得热血沸腾时,管理学者与作家罗杰.马丁(Roger L. Martin)的《完成超完美并购》这篇文章不啻是一记警钟,重新唤回大家对企业并购核心策略价值的记忆和认识。
罗杰.马丁在《完成超完美并购》一文中举了许多案例,来建立并购动机和策略的连结。在理论上,企业并购的基本动机,分别是追求并购后的效率提升、降低总税赋、扩大市场规模、回避可能的企业破产,以及为了分散风险而进行多角化的投资。但也有可能只是经理人追求个人利益或过于自信的表现,或是纯粹为了消耗企业过多的自由现金,甚至只是为了借并购的消息引起投资人的注意,从而顺利传达某个企业讯息给市场而已。
罗杰.马丁将这几个理论和实务结合,进而整理为四个实用性高的成功并购方式及策略,分别是提供成长资金、提供更好的管理和监督、技术移转、以及分享资源。这些策略和案例都有其重要的参考价值,提供企业在并购思考的三个重要象限。
关键思考 1:下一阶段布局
但企业并购大多不是企业成长的句号,而仅是一个逗号。企业并购也可能是一种市场防御的策略,或是专利战的一环,或是整体成长策略的一个阶段性投资。
因此,在衡量企业这次是否「买贵了」,就不能仅是以一般独立(stand-alone)的投资概念来思考,或许以「不确定性下多阶段投资」的角度(或是 state contingentinvestment)来思考的话,会更好。也就是说, 在企业成长到某一个阶段,并购可能不是一个可立即获利的独立投资,但没有这个并购,会让下一个阶段的布局,难有投资获利的机会。
因此,当罗杰.马丁在谈 Facebook 用 218 亿美元并购 WhatsAPP 后,在资金成本为9% 的假设下,必须要每年多赚约二十亿美元才划算时,事实上是使用了「永续年金」(perpetual annuity)的公式概念,假设这次并购会永远为合并后的企业产生一笔增量现金,而忽略了并购可能只是脸书全球布局的一个阶段性投资的可能。
因此,在财务计算上,仅使用净现值法(Net Present Value, NPV)或相关的投资决策模型是不够的,应该再加入实质选择权(Real Option)的观念,来反映企业并购前后的几个可能「策略」。
也就是说,一般采行的净现值进行投资试算时,只要该投资计画的净现值大于零,就视为可以进行的投资。在条件不变的情况下,这是一种将环境视为较静态的试算,忽略了此计画因应未来环境变动下的不确定性;但实质选择权的概念则能对此计画未来扩大、缩减、转换或甚至放弃等策略,一并在试算中呈现,因此容许企业有更多策略判断的空间。
这个概念,早在《哈佛商业评论》英文版 1998年 7-8 月合刊中,提摩西.鲁曼(Timothy L. Luehrman)曾以《视投资机会为实质选择权》(Investmentas Real Options: Getting Started on the Numbers)一文作出相关的论述,当时也引发有关使用实质选择权在不同投资标的做为财务投资工具的讨论。另外,学者保罗.伯拉钱(Paul A. Borochin)2014 年在《财务管理金融期刊》(FinancialManagement )发表的文章〈并购价值何时产生〉(When does a Merger CreateValue? Using Option Prices to Elicit Market Beliefs),也以实证资料来支持在并购中使用实质选择权概念的适当性。
而近几年的一些研究报告,也将实质选择权的概念,应用在企业并购的后续策略中(例如「买入—分割—卖出」策略),并证明并购溢酬和并购后的资产重组活动是有关系的。这些研究都论及企业是否「买贵了」的议题上,应该要活用实质选择权的观念,才能较正确地定出并购的「公平价格」(FairValue)。
关键思考 2: 订价决策不是单一数字
就我过去执业和教学的经验,并购的「订价决策」不是直接算出一个数字,而是算出一个数字区间,再透过主并(Acquirer)及被并(Target)双方谈判妥协出来的。
主并公司希望买价接近这个区间的低点,而卖方公司希望卖价接近这个区间的高点。价格的拉锯决胜于公司的谈判能力,以及对可实现综效(realizable synergy)的认知。在国外较成熟的并购中,并购团队一般会将并购后企业活动,研拟到十分细节的程度。譬如在 2000 年苏格兰皇家银行(Royal Bank of Scotland)主导的银行合并案中,细到在伦敦牛津街(Oxford Street)上哪一台自动柜员机要撤下,都在并购前决定了。
而在既往发生的并购案中,可能因为有些本土企业家「阿莎力」的个性,对于综效的推估较多是乐观预期,少了细节推算。但思虑不够周延,却可能增加并购失败的风险。
因此,过去我在进行企业相关的并购财务计算时,习惯把每种可能发生的综效都分别计算、订价(当然它们也要有能独立计算的客观事实),并把可实现的机率以模拟模型计算出来,协助企业标定并购中企业价值区间,以便董事会依据这个价值区间,更客观地了解并购案后续可能发展的方向,以及期待中的综效单独或整合后的价值,从而消弭并购出价是否过高的风险。
当然,也有在区间内出价后,却得不到卖方同意,而取消并购的案例。但我认为,放弃一个未来失败率高的并购案,对公司的投资者来说,比勉强合并要来得好得多了。
关键思考 3:价值推算绝非仅是财报整理
值得注意的是,并购价值的计算,绝不仅止于把财务报表拿来整理和分析而已。我看过某些公司请经验不足的财会人员来做并购财务估算,结果仅能交出粗略的假设和过于乐观的推算,而且经常把标的企业当做是在黄昏市场中叫卖的一般商品,对不同卖家标的出价都一样。
事实上,并购之所以是一种进阶的企业成长策略,就是因为它极度复杂,几乎必须结合管理的所有面向作全观考量。而在进行价值推算时,往往从不同的角度切入,或是和不同的买主合并,就会有不同的情境假设与推估,因而产生截然不同的财务推论,影响整个企业并购的决策。
另外,企业考虑进行并购时,法律面的评估也很重要。譬如某个关键的技术移转会不会在公司并购后取消,或是标的企业是否尚有未定案的诉讼,或是其他或有负债的存在等,都必须在并购的尽职审查(Due Diligence)阶段特别明列,并建立适当假设,以反应在后续的财务推算中。
最后,个人认为,再厉害、有经验的并购者也可能会有出错的时候。但并购经验的累积,可让他们提纲挈领地顺利引领并购进程,尽可能度过凶恶险境,终于到达彼岸。完美而不出错的并购?我猜只会出现在童话故事中。而其发生的机率,恐怕比王子拒绝亲吻白雪公主的机率还要低。
*本文系转载自大象并购,文中配图来源于网络,文章不代表本公众号观点。欢迎转发到朋友圈,转载请联系原作者。


