导语
2024年12月,世界经济论坛发布了《探索人工智能前沿:人工智能体的演变及其影响》白皮书,不仅探讨了人工智能体的发展轨迹,还分析了其在医疗、教育和金融等行业中提升效率的潜力。同时,该报告也强调了在推进这些技术时必须考虑的伦理问题(如透明度和问责制)以及建立有效管理框架和跨部门合作的重要性,为寻求深入了解人工智能体带来的机遇与挑战的读者提供了宝贵的信息。
该报告首先定义了人工智能体的概念,然后概述了不同类型的智能体及其随时间的演变。最后一部分展望未来,总结了部署人工智能体的新兴技术实例和社会经济影响,以及降低风险的可能措施。
一
人工智能体的定义
根据国际标准化组织的定义,人工智能体可被广义地定义为使用传感器感知知觉(声音、文本、图像等)并使用效应器对环境做出反应的实体。人工智能体一般具有自主性(定义为独立运行和决策的能力,无需不断的人工干预)和权限(定义为在规定范围内执行特定行动的授权和访问权),可采取行动实现一系列指定目标,从而改变其环境。
图1:人工智能体的核心组成部分
二
人工智能体的演变
自20世纪50年代以来,人工智能体已从基于规则的系统演变为能够自主学习和适应的智能实体。最初,这些系统依赖固定规则,具有确定性行为和可预测性,但缺乏学习能力。随着技术的发展,人工智能开始处理大数据,引入概率和非确定性,使决策更加灵活。
20世纪90年代,机器学习技术的进步使人工智能体能够从数据中学习,提高性能。神经网络的引入也为深度学习打下了基础,成为现代人工智能的核心。2017年以后,大语言模型的发展显著提升了人工智能在自然语言处理方面的能力,使模型能够生成类人文本并执行复杂语言任务。
如今,人工智能体采用强化学习、迁移学习等技术,不断自我完善,适应新环境,做出更明智的决策。这一演变标志着人工智能从简单的规则遵循者到复杂任务执行者的转变,展现了其在学习和适应性方面的巨大进步。
(一)关键技术趋势
1.大模型
大语言模型(LLM)和多模态大模型(LMM)彻底改变了人工智能体的能力,尤其是在自然语言处理以及文本、图像、音频和视频生成方面。大模型的出现得益于多项技术进步和transformer架构的推动,后者为深入理解上下文和词语关系铺平了道路,大大提高了自然语言处理任务的效率和性能。总的来说,先进的人工智能模型能够更好地理解、生成和处理自然语言。
2.机器学习和深度学习技术
机器学习和深度学习技术的一些例子包括:
监督学习:便于从贴有标签的数据集中学习,因此模型可以准确预测或分类以前未见过的新数据。
强化学习:使智能体能够在动态环境中通过试错学习最佳行为。智能体可以不断更新其知识库,而无需定期进行再训练。
有人类反馈的强化学习:使智能体能够通过人类反馈进行调整和改进,特别侧重于使人工智能行为符合人类的价值观和偏好。
迁移学习:将一个通常在大型数据集上(如识别汽车)训练的预训练模型调整用于解决新的但相关的问题(如识别卡车)。
微调:微调是将预训练模型在较小的、针对特定任务的数据集上进一步训练。这一过程允许模型保留其基础知识,同时提高其在特定任务上的性能。
这些学习范式和其他学习范式经常结合使用,极大地扩展了人工智能体在各个应用领域解决问题的能力。图2详细介绍了人工智能体的演变过程。
图2:人工智能体能力的演变
(二)人工智能体的类型
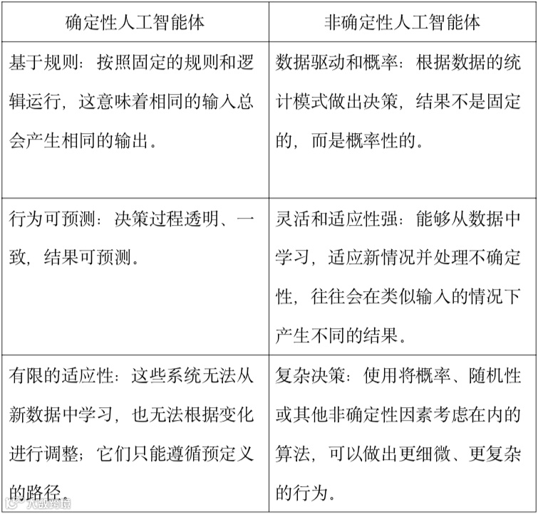
本节概述了不同类型的人工智能体,并追溯了它们的发展历程,重点介绍了支持其发展的关键技术进步。根据人工智能体的定义特征,可将其分为确定性智能体或非确定性智能体。
表1:定义确定性和非确定性人工智能体的特征
表2:人工智能体分类



(三)高级人工智能体
当前许多人工智能体的架构往往基于或链接到大语言模型,而大语言模型的配置方式非常复杂。图3展示了导致当前人工智能体取得突破性进展的关键组件及其不断增长的能力范围。
图3:高级人工智能体的关键组成部分
(四)人工智能体系统
人工智能体系统是一种有组织的结构,它整合了多个异构(如基于规则和目标的智能体)或同构(如仅基于目标)的人工智能体。每个智能体通常都是专门的,拥有自己的能力、知识和决策过程,同时共享数据以协同实现系统目标。
人工智能体系统的设计旨在确保每个智能体都能为总体目标作出贡献,无论是管理复杂的实时流程(如自动驾驶)、优化工业流程还是协调活动(如智能城市基础设施)。通过将工作量分配给专门的智能体,系统可以处理动态环境并适应不断变化的条件,从而确保最佳性能。
(五)人工智能体的未来:迈向多智能体系统
多智能体系统(MAS)由多个独立的人工智能体以及人工智能体系统组成,它们通过合作、竞争或协商来实现集体任务和目标。这些智能体可以是自主实体,如软件程序或机器人,每个智能体通常都有自己的能力、知识和决策过程。这使得智能体可以并行执行任务、相互通信并适应复杂环境的变化。
三
展望未来
(一)主要优势
通过在大语言模型的基础上集成推理、规划和自我检查等能力,有望开发出更为强大的人工智能体。这些智能体不仅能够显著提升用户的工作效率,还能执行超出用户专业技能范畴的复杂工作(例如高级编程),或者简化那些复杂且耗时的任务,让它们以更低的成本、更快捷的速度来执行。此外,人工智能体在缓解各行业技能短缺方面发挥着关键作用,有效填补了专业知识不足和需求激增的领域。具有更高自主性的人工智能体能够越来越多地应对现实世界中的开放性挑战,这些挑战曾是人工智能难以触及的领域。例如,它们可以帮助推动科学发现,提高供应链或电网等复杂系统的效率,处理流程中的罕见和非常规情况。
(二)风险与挑战实例
虽然人工智能体无疑带来了许多益处,但它们也带来了固有的风险,以及一系列新的安全和安保挑战。例如,独立追求不一致目标的人工智能体可能会造成巨大伤害,尤其是在人工智能体的自主程度提高而人类监督程度降低的情况下。如果人工智能体学会欺骗人类操作员,追求增强自身权力的目标,或者以不可预测的方式与其他人工智能体相互勾结,这可能会引发一系列新的安全风险。
智能体特有的风险既可能是技术性的,也可能是规范性的。与人工智能体相关的挑战源于技术限制、伦理问题和更广泛的社会影响,这些问题往往与系统的自主程度以及人类脱离环路后使用系统的总体潜力相关。如果在适当的步骤中没有人的参与,智能体可能会接二连三地采取多种后果严重的行动,这可能会在人注意到正在发生的事情之前就造成严重后果。
人工智能体还可能扩大与人工智能领域相关的已知风险,并可能带来全新的风险,这些风险可大致分为技术、社会经济和道德风险。
1.技术风险的例子包括
(1)人工智能体故障导致的故障风险:人工智能体可能引入新的故障模式,从而增加故障风险。例如,大语言模型可能导致智能体生成看似可信但实际错误的输出,这带来了传统技术所不具备的风险。
(2)恶意使用和安全漏洞:人工智能体可能会扩大欺诈的风险,欺诈的数量和复杂程度都会增加。
(3)验证和测试复杂人工智能体的挑战:一些人工智能体的透明度缺乏和非确定性行为,给验证和核查工作带来了巨大挑战。
2.社会经济风险的例子包括
(1)过度依赖和剥夺权力:提高人工智能体的自主性可能会减少人类对其的监督,并增加执行复杂任务时的依赖,包括在高风险情境中。如果人类不参与监控,人工智能体因设计缺陷或敌对攻击导致的故障可能不会立即被发现。此外,如果用户缺乏必要的专业知识或领域知识,他们可能难以控制或禁用这些智能体。
与人工智能体的频繁互动也可能对个人和集体的认知能力产生长期影响。例如,过度依赖人工智能体进行社交互动,如虚拟助理、人工智能伴侣或治疗师,可能会导致社会隔离,并可能随时间影响心理健康。
(2)社会阻力:对使用人工智能体的抵制可能会阻碍其在某些行业或用例中的应用。
(3)对就业的影响:人工智能体的使用可能会通过自动化众多任务、提升生产效率以及改变劳动力所需的技能,从而引发工作替代。这种替代效应主要影响那些依赖于常规和重复性任务的行业,例如制造业和行政服务业。
(4)财务影响:各组织可能会因部署人工智能体而面临更高的成本,如保护软件系统免受网络威胁和管理相关运营风险的费用。
3.伦理风险的例子包括
(1)人工智能决策中的伦理困境:人工智能体的自主性引发了有关其在危急情况下决策能力的伦理问题。
(2)确保人工智能透明度和可解释性方面的挑战:许多人工智能模型像“黑盒子”一样运作,其决策过程复杂且不透明,用户难以理解或解释决策是如何形成的。这种缺乏透明度的情况可能导致人们对人工智能体的决策能力产生疑虑,担心其中可能存在错误或偏见。这不仅阻碍了对人工智能体的信任,还引发了关于人工智能体决策的道德责任和法律责任的问题。
(三)应对风险和挑战
要使人工智能体在极大改善结果的同时保持自主性,我们必须面对包括安全保障、监管、道德与法律责任、数据公平与治理、互操作性、技能、文化和观念等在内的多重挑战。这要求我们在人工智能体的设计、开发、部署和使用全过程采取综合方法,并调整政策与监管。随着先进的人工智能体和多智能体系统不断融入数字基础设施,建立考虑复杂情况的治理框架变得尤为重要。在评估和降低潜在风险时,了解人工智能体的具体应用和环境至关重要,因为其潜在危害主要源于部署环境。例如,在医疗保健或自动驾驶等高风险领域,即使是小错误也可能带来严重后果;而在客户服务等低风险领域,同样的错误可能影响较小。因此,在特定应用和环境下,采用风险分析方法,系统地识别、分类和评估所有相关风险,对于确保利益相关者能够在技术、社会经济和道德层面实施有效缓解措施和战略至关重要。
1.技术风险措施举例
提高信息透明度:了解信息的使用地点、目的、方式和使用者对于揭示系统运作原理和智能体决策过程至关重要。为了提高人工智能体的透明度,可以采取包括整合行为监控、设定阈值、触发器和警报等措施,以持续观察和分析智能体的行为和决策。这样的行为监控有助于深入理解故障原因,并在故障发生时进行有效缓解。
2.社会经济风险措施举例
(1)公众教育和意识:为缓解社会互动中对人工智能体的过度依赖和权力丧失的风险,制定和执行让公众了解并参与人工智能体的战略至关重要。这些努力应致力于让个人对人工智能体的能力和局限有深入的理解,以便进行更明智的互动和健康的整合。
(2)建立收集公众关切的论坛:接受度、参与度、信任感和心理安全感对于克服社会阻力、正确采用人工智能体并将其融入各种流程至关重要。缺乏人类的充分认同,人工智能体的实施将面临重大挑战。因此,在设计和部署高级人工智能体的整个过程中,倾听和解决公众关切对于建立对人工智能体和自主系统的广泛信任至关重要。
(3)深思熟虑的部署战略:各组织可以围绕提高效率和增强任务能力采取深思熟虑的战略,而不是专注于完全取代工人。通过优先采取再培训计划等前瞻性措施,可以支持工人过渡到新的或已改变的角色。
3.伦理风险措施举例
(1)明确的伦理准则:优先考虑人权、隐私和问责制是确保人工智能体做出符合人类和社会价值观的决策的基本措施。
(2)行为监控:为了减轻透明度方面的挑战,有必要采取一些措施,使用户能够追踪和了解人工智能体决策背后的基本推理。
四
结论
人工智能体的自主性增强带来了双重影响:一方面,它推动了从基础到复杂的多智能体系统的技术进步;另一方面,它也引入了新的风险,包括减少人类监督和潜在的社会经济问题。随着技术的发展,人工智能体将在经济和劳动力中发挥关键作用。
为应对这些挑战,必须对人工智能体的安全和社会影响进行研究,并建立相应的治理框架。这需要技术、民间社会和治理社区的合作,以形成有效的治理机制。
该报告旨在促进对人工智能体领域的理解并推动负责任的实践。通过负责任的开发与治理,人工智能体有望在未来推动社会变革。
参考来源:世界经济论坛
参考题目:
Navigating the AI Frontier: A Primer on the Evolution and Impact of AI Agents
参考链接:
https://cn.weforum.org/publications/navigating-the-ai-frontier-a-primer-on-the-evolution-and-impact-of-ai-agents/
编辑 | 寂谷
审校 | echo


