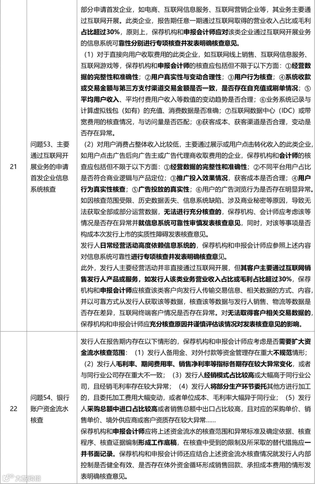
2020年6月10日,证监会发布新的《首发业务若干问题解答》。修订后的《首发业务若干问题解答》共54条,增加了五项、删除了一项。其中,对于准备在上市后实施的期权激励计划、信息系统和资金流水,修订后的问题解答明确要求申报会计师发表核查意见。
2019年3月,上交所陆续发布了《上海证券交易所科创板股票发行上市审核问答》(上证发〔2019〕29号)和《上海证券交易所科创板股票发行上市审核问答(二)》(上证发〔2019〕36号),就上市标准选择等32个问题进行了解答。其中明确要求申报会计师充分核查的事项包括十一项,此外还有四项与审计直接相关。
《上海证券交易所科创板股票发行上市审核问答》(上证发〔2019〕29号),就上市标准选择、尚未盈利或最近一期存在累计未弥补亏损、重大违法行为、同业竞争、持股层次复杂、人员稳定、研发投入认定、市值指标、科创板定位、核心技术、申报前实施员工持股计划、申报前制定的期权激励计划、整体变更时存在累计未弥补亏损、研发支出资本化、科研项目相关政府补助及涉密信息豁免披露等16个问题进行了解答。
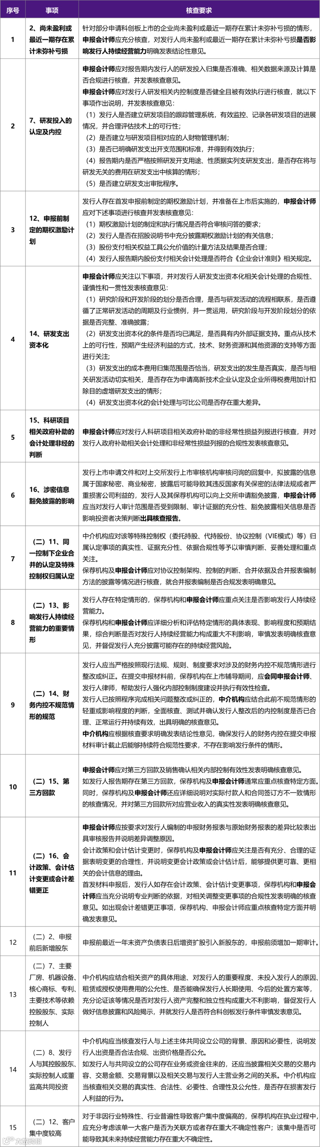
《上海证券交易所科创板股票发行上市审核问答(二)》(上证发〔2019〕36号)就工会持股、申报前后新增股东、出资瑕疵、实际控制人认定、主要资产或技术依赖、共同投资、三类股东、对赌协议、特殊控制权归属认定、客户集中度较高、持续经营、财务内控不规范、第三方回款及会计政策、会计估计变更或会计差错更正等16个问题进行了解答。
《首发业务若干问题解答》共54条,增加了首发申报前实施员工持股计划、首发申报前制定并准备在上市后实施的期权激励计划、整体变更时存在未弥补亏损、主要通过互联网开展业务的申请首发企业信息系统核查和银行账户资金流水等五项解答;同时由于法律规律的修订,删除了对创业板“主要经营一种业务”的认定一项问题解答。其中,对于准备在上市后实施的期权激励计划、信息系统和资金流水,修订后的问题解答明确要求申报会计师发表核查意见。这对注册会计师的IPO申报财务报表审计工作在以前监管政策和中注协的相关审计准则问题解答基础上,提出了更高的要求。
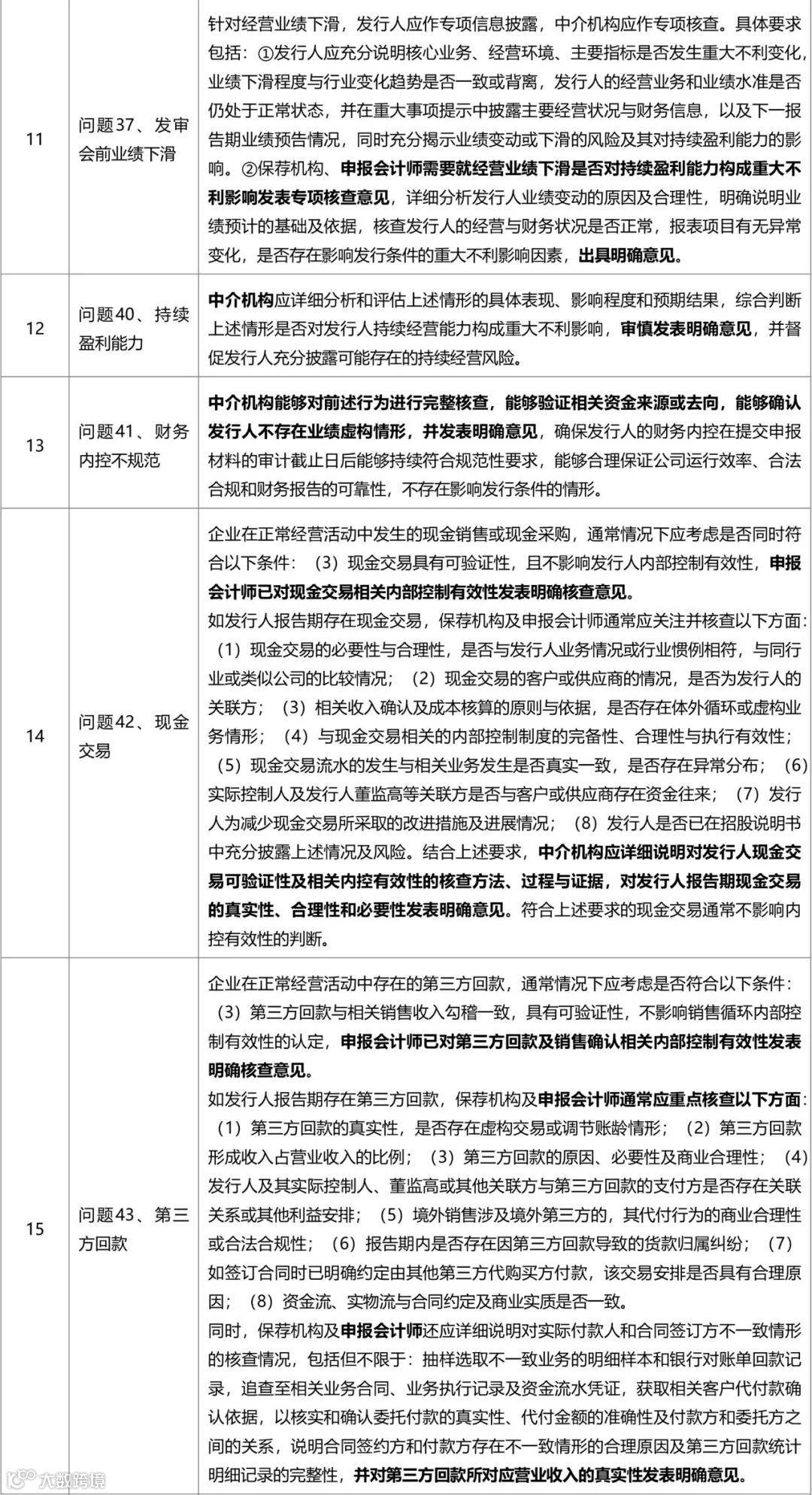
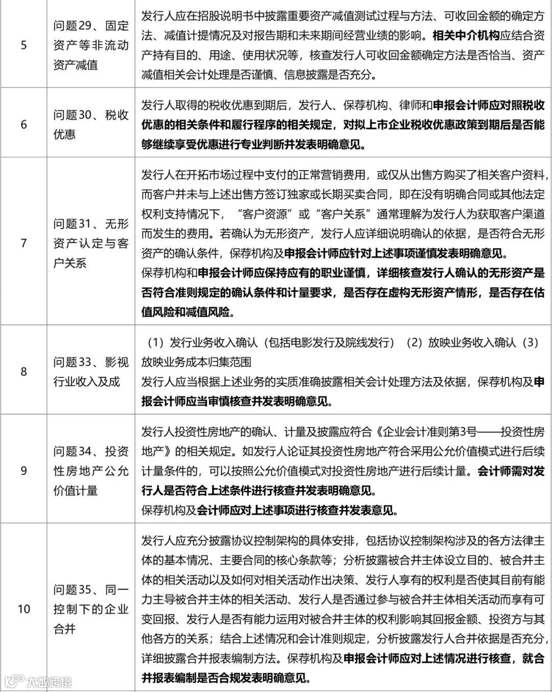
另外,问题8中分拆子公司上市的,要求保荐机构和发行人律师核查是否符合监管的相关规定并发表意见。问题11中被处罚主体为发行人收购而来且收购完成之前执行完毕的,原则上不认定为重大违法行为。问题15中对于控股股东、实际控制人控制的与发行人从事相同或相似业务的公司,要求披露未来对于相关资产、业务的安排,以及避免上市后出现同业竞争的措施。问题26中,要求充分论证相关权益工具公允价值的合理性;对设定服务期的股份支付,股份支付费用应采用(此前为“可采用”)恰当的方法在服务期内进行分摊。问题27中增加工程施工业务在新收入准则下的处理要求。问题28中,增加应收款项坏账准备在预期信用损失法下的计提要求;明确发行人不应以历史上未发生实际损失等理由而不计提坏账准备。问题41中财务内控不规范情形增加违反内部资金管理规定对外支付大额款项、大额现金借支和还款、挪用资金等重大不规范情形。问题46中对经销商模式下的收入确认核查,核查方法增加合同调查。问题47中要求关注劳务公司是否为独立经营的实体,发行人与其发生业务交易的背景及是否存在重大风险。

《创业板首发审核问答》共32条,涉及持续经营起算、出资或改制瑕疵、五独立、持续经营能力、同业竞争、分拆上市及资产来源于上市公司、客户集中度、董事高管重大不利变化、实际控制人变更、股份权属清晰、工会持股、新增股东、对赌协议、三类股东、重大违法行为、上市标准选择、红筹企业营业收入快速增长的认定、无实际控制人时的股票锁定期、整体变更时存在未弥补亏损、共同投资、涉密信息披露豁免、申报前实施员工持股计划、申报前制定并准备上市后实施的期权激励计划、季度报表审阅、财务内控不规范、第三方回款、同一控制下的认定、会计政策/会计估计变更或会计差错更正、经销商模式收入确认、劳务外包、研发支出资本化,以及尚未盈利或存在累计未弥补亏损。
其中,明确要求会计师核查的事项包括:持续经营能力、对赌协议、涉密信息披露豁免、期权激励计划、财务内控不规范、第三方回款、同一控制下的认定、会计政策/会计估计变更或会计差错更正、经销商模式收入确认、研发支出资本化、尚未盈利或存在累计未弥补亏损等十一项。其他涉及会计师的事项包括:新增股东、整体变更时存在未弥补亏损、共同投资、季度报表审阅、劳务外包等五项。

《创业板审核问答》与《首发业务若干问题解答》的差异
《创业板首发审核问答》相比《首发业务若干问题解答》,增加了四项:16. 上市标准选择;17.红筹企业营业收入快速增长的认定;31. 研发支出资本化;32. 尚未盈利或存在累计未弥补亏损。《创业板首发审核问答》未提及:不确定事项、诉讼或仲裁事项、关联交易、土地使用权、环境保护、社保和公积金、转板、上市前股份支付、工程施工业务、坏账准备计提、资产减值准备计提、税收优惠、合并中识别并确认无形资产、委托加工、影视产业、投资性房地产公允价值计量、主营业务没有发生重大变化、经营业绩指标大幅下滑、投资收益占净利润的比例较高、现金交易、第三方数据引用、会后经营业绩下滑、封卷稿招股说明书、在审期间现金分红及转增资本、信息系统核查、银行账户资金流水核查等26项内容。

相比《科创板审核问答》,《创业板首发审核问答》不涉及:研发投入的认定、市值指标、科创板定位、主要依靠核心技术开展生产经营、科研项目相关政府补助等五项;相比《科创板审核问答》,《创业板首发审核问答》增加了持续经营起算、红筹企业营业收入快速增长的认定、季度财务报表审阅、经销商模式收入确认、劳务外包等五项。
*本文系转载自洞见资本,文章不代表本公众号观点。欢迎转发到朋友圈,转载请联系原作者。
